『健康』新版诊疗方案来了!传播途径、临床表现有变化
3日 , 国家卫健委发布《新型冠状病毒肺炎诊疗方案(试行第七版)》 。

本文图片
新版诊疗方案主要调整了以下内容:
通过采取一系列预防控制和医疗救治措施 , 我国境内疫情上升的势头得到一定程度的遏制 , 大多数省份疫情缓解 ,
【『健康』新版诊疗方案来了!传播途径、临床表现有变化】随着对疾病临床表现、病理认识的深入和诊疗经验的积累 , 为进一步加强对该病的早诊早治 , 提高治愈率 , 降低病亡率 , 最大可能避免医院感染 ,
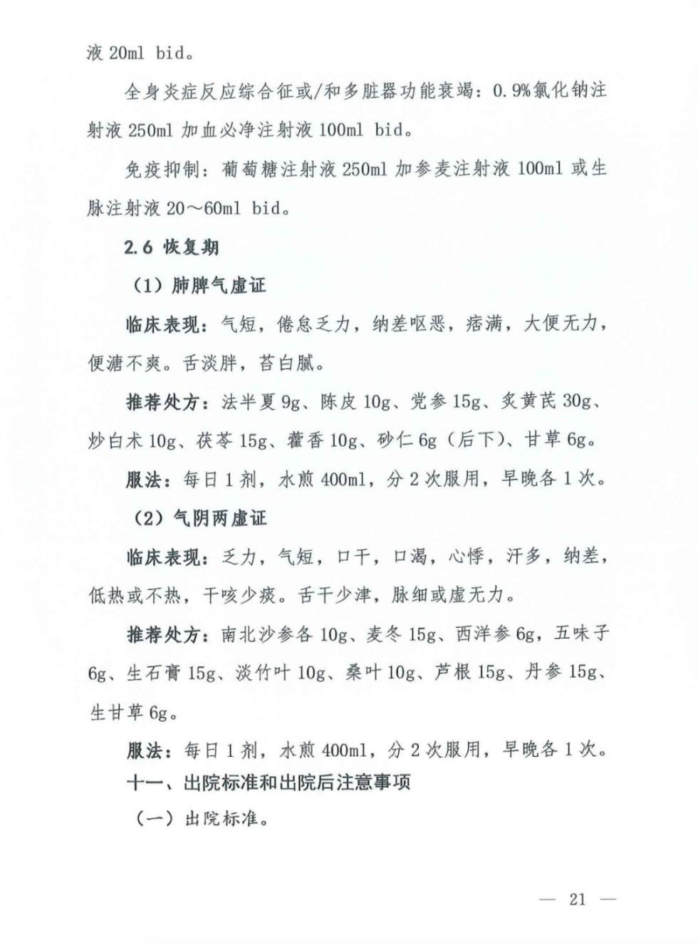
增加“ ”
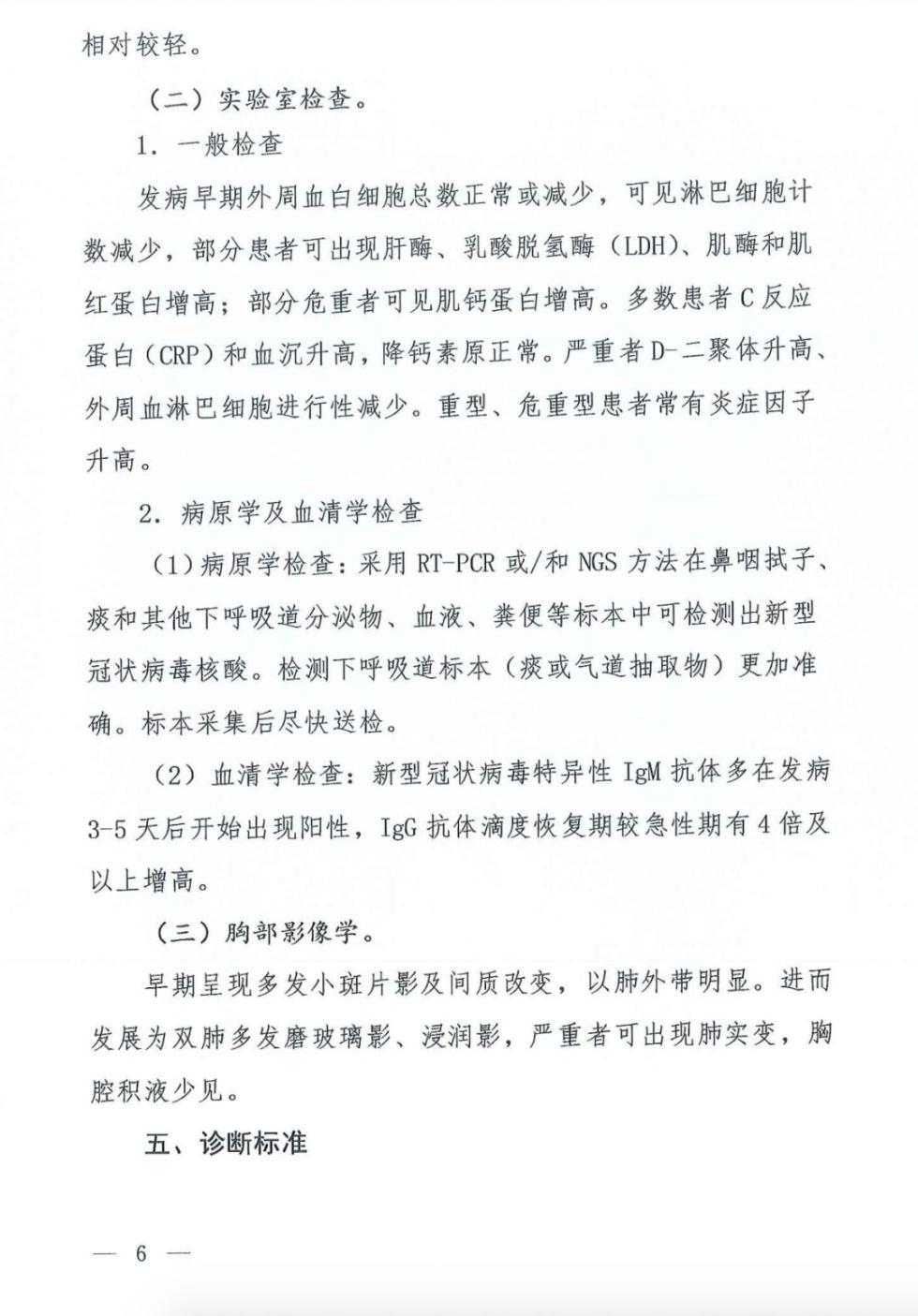
以肺脏和免疫系统损害为主;其他脏器因基础病不同而不同 , 多为继发性损害 。
增加对孕产妇和儿童的临床表现描述 。
孕产妇临床过程与同龄患者接近;
部分儿童及新生儿病例症状可不典型 , 表现为呕吐、腹泻等消化道症状或仅表现为精神弱、呼吸急促 。
;
临床表现中的“淋巴细胞计数减少”修改为“淋巴细胞计数正常或减少”;
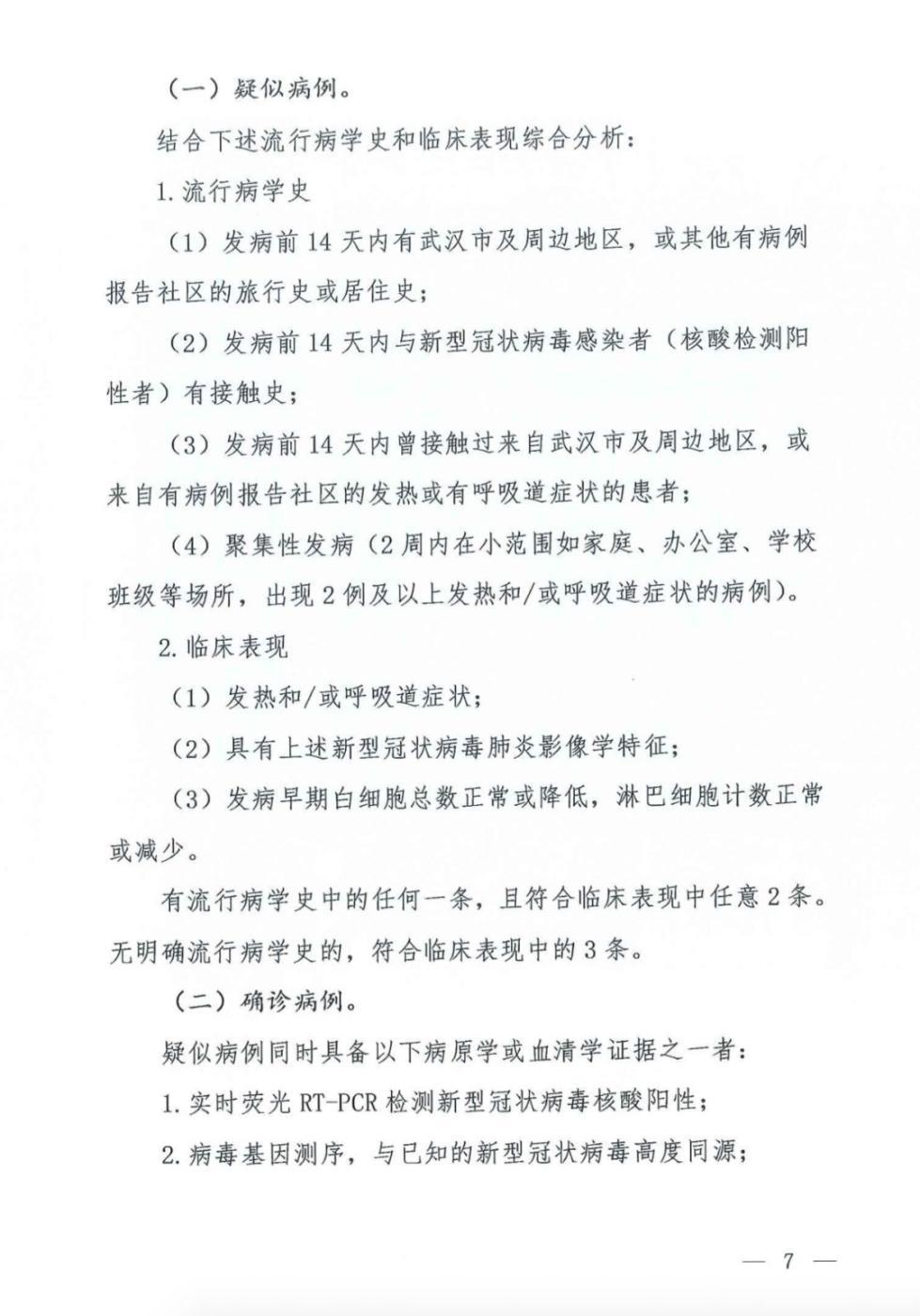
确诊病例在原有核酸检测和测序基础上增加“血清学检测”作为依据 。
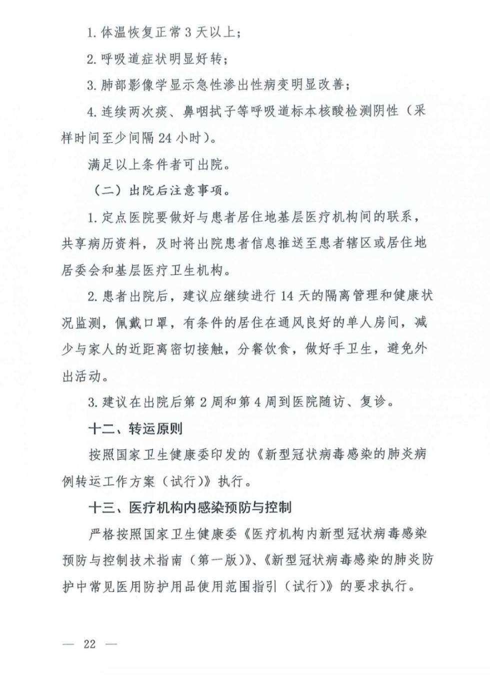
出院标准增加“痰、鼻咽拭子等”呼吸道标本核酸检测连续两次阴性 , 采样时间至少“间隔1天” , 改为“至少间隔24小时” 。
出院后注意事项 。 鉴于有少数出院患者出现核酸检测复检阳性的问题 , 为加强对出院患者的健康管理和隔离 , 将, 同时要求佩戴口罩 , 有条件的居住在通风良好的单人房间 , 减少与家人的近距离密切接触 , 分餐饮食 , 做好手卫生 , 避免外出活动 。

本文图片

本文图片
【『健康』新版诊疗方案来了!传播途径、临床表现有变化】
本文图片

本文图片

本文图片

本文图片

本文图片

本文图片

本文图片

本文图片

本文图片

本文图片

本文图片

本文图片

本文图片

本文图片

本文图片

本文图片

本文图片

本文图片

本文图片
推荐阅读
- 彩虹天天见,健康常伴随
- 常吃土豆的注意了!几十年来很多人都吃错了,这样吃才最健康!
- 【疫线守护】沈北新区卫生健康局四劲齐发推进全面恢复生产生活秩序
- 中年人注意了:这“三觉”无益健康,你可不能睡
- 炎热夏季,6种水果可以多吃点,助力健康和养生
- 【健康小贴士】 6个坏习惯让你年纪轻轻就有白发
- 经常把牛奶当水喝,对身体健康是好是坏?不要超过健康标准
- 一扭脖子就容易咔咔响,是不是身体健康有问题?你要小心了
- 推荐几道令你满意的家常菜肴,好吃看得见,实惠又健康
- 【健康侦探】密集、密闭工作区的人群该咋防护?
