宝宝|婴幼儿保险怎么挑?全世界都在生孩子( 三 )
这就得靠重疾险了 。
宝爸宝妈们的“保险雷区”
爱子心切的宝爸宝妈们 , 冲入琳琅满目的保险林区 , 看不清埋在林间的“地雷” 。
在这里 , 莱斯利给大家排出了5个最易踩的雷:
01生过病就买不到了?
前面讲到有些宝宝不幸患有先天性疾病 , 有些宝宝出生不久就生过大病 , 这是否意味着 , 人生才开局 , 就失去了买保险的资格呢?答案是:不一定 。首先 , 如果宝宝患有先天性疾病 , 在目前而言 , 的确暂时失去投保任何健康险的资格 。 在《健康告知》中 , 通常会提到 ,
被保险人是否曾经患有先天性或遗传性疾病?
适用于不满2周岁的被保险人:是否出生时体重低于2.5公斤;是否出生时曾有早产、难产、窒息、缺氧等异常情况;是否存在智能低下、发育迟缓、脑瘫、反复惊厥、抽搐等情况?
另外 , 保险合同也将“被保险人患遗传性疾病、先天性畸形、变形或染色体异常”纳入“责任免除”中 。

文章图片
为这些“折翼的小天使”惋惜时 , 莱斯利惊喜地了解到 , 境外保险产品中 , 有些健康险已经加入了对先天性疾病的保障 。
只要在投保时还没发现先天性疾病 , 然后保单等待期(医疗险一般为30天 , 重疾险一般为90天)后才确诊疾病 , 就可以获得赔付 。
操心的宝爸宝妈可以关注这方面产品 , 也可以期待国内的保险产品早日添加先天性疾病的保障 。
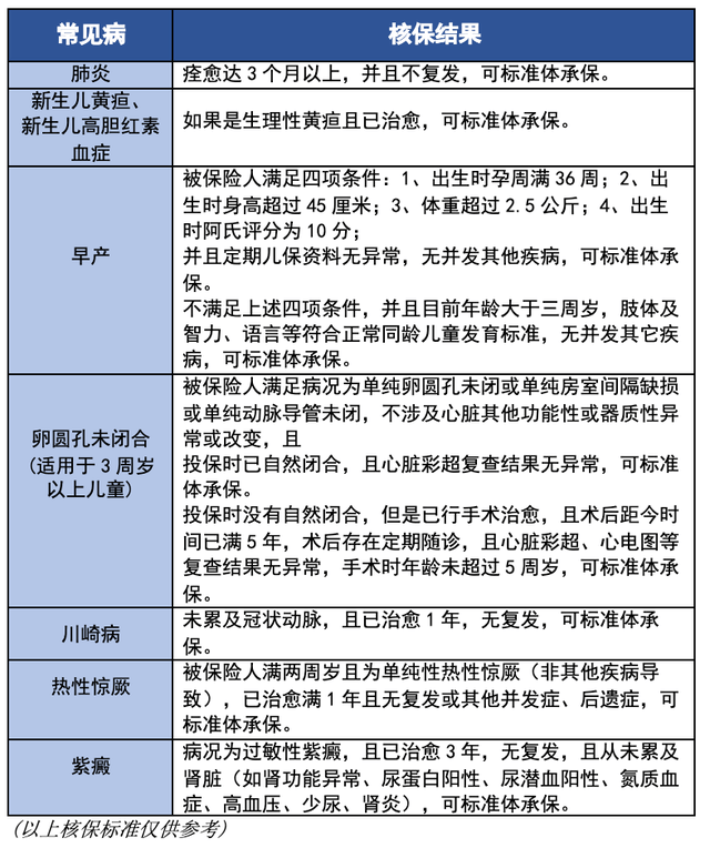
另一方面 , 最最最让宝爸宝妈们关心的还是“少儿常见病”核保 。 这里莱斯利为大家列了个核保清单 , 得过这些病的宝宝们也有机会买上健康险:

文章图片
表格显示 , 即使生过病 , 如果在已痊愈达3个月至3年不等的时间后 , 再为宝宝进行投保 , 还是有很大机会可以买上健康险的 。
只不过 , 这3个月至3年的时间 , 宝宝们没有保障 , 对宝爸宝妈们仍然是漫长的煎熬 。
莱斯利劝宝爸宝妈们 , 宝宝一出生满30天就抓紧时间投保 , 医疗险经过30天等待期、重疾险经过90天等待期 , 就可以启动对宝宝的保障了 , 掐指一算 , 百日宴前后 , 宝宝就能坐拥保障 , 宝爸宝妈也能更安心 。
02有医疗险就够了 , 不需要重疾险 。
看着稚嫩活泼的小宝宝蜷缩在怀中 , 红润的脸蛋 , 恬静的笑容 , 谁都不敢设想小宝宝们会得大病 , 重疾险常常被宝爸宝妈们忽略 , 一方面 , 因为重疾险价格较贵 , 另一方面 , 认为只要有百万医疗 , 就不需要重疾险了 。这个想法就大错特错了 。 重疾险具有不可替代的地位 。
第一 , 重疾险的保费以投保年龄来计算 , 年龄越大 , 保费就越贵 , 小宝宝的保费相当便宜 , 所以早投保、早受益 。
第二 , 重疾险的理赔条件是:一确诊 , 就赔钱 。 因此理赔具有前置性 , 可以为家庭减少垫付压力 , 补充了医疗险需要先垫付、再赔付的时间空档 。

文章图片
第三 , “因病返贫”有时候不是因为生病的人不能工作了 , 而是因为照顾病人的家属失去了工作时间 。 重疾险能够提前并且一次性赔付 , 至少能减少家庭收入的受到的影响 。
第四 , 更重要的是 , 许多少儿重疾险设有“投保人豁免保费功能” , 保证当父母意外身故或因伤致残而丧失了缴费能力后 , 宝宝的保障依然继续有效 。
03自己还在裸奔 , 却给孩子狂买
许多宝爸宝妈是因为有了孩子 , 才开始关注自己的保障 。 结果发现 , 自己还没有任何保障 , 挤出的预算都让给了孩子 。 这个是万万不可的 。推荐阅读
- 养老保险■明年元旦起,苏州市区城乡居民基本养老保险待遇提高
- 出生■扬州最小病例!宝宝出生24小时就接受外科手术
- 中华鲟■回家!苏州常熟五尾中华鲟宝宝被小心翼翼放归长江
- 孩子|婆婆总夸“好带”,医生怒斥家长:太无知!1岁宝宝不哭不闹
- 宝宝|贪小便宜娃受罪,家长还在交智商税“毒尿不湿”被列入黑名单
- 旅行|需要准备哪些物品?全面冬季出游清单,建议收藏带宝宝出门旅行
- 宝宝|长大大多是“有福之人”,占一点也很好宝宝身上这三个部位越大
- 退烧药|选对退烧药才是关键宝宝发烧不要着急
- 家长|竖抱就笑?看了宝宝的“视角”才明白为什么宝宝横抱就哭
- 蜂蜜|这绝对不是危言耸听蜂蜜对小宝宝来说是有毒的
