导语:美丽 , 但不“冻”人
文章插图
图片来源:摄图网
冬天来了 , 一阵阵的小风仿佛能吹到骨子里 , 让人瑟瑟发抖 。 随着天气越来越寒冷 , 人们的衣装也随之变得厚重 , 但是风度与温度不可兼得 , 穿得越多就显得越臃肿 , 有些爱美人士为了展现时尚 , 会选择露出脚踝、脖子等部位 , 但是这样的穿法对健康又有害 。 风度温度真的只能二选一吗?
2月17日发表在《美国人类遗传学杂志》上的一项研究表明 , α-辅肌动蛋白3的缺失可以通过增加肌肉张力来改善人类的耐寒性 。 ACTN3基因的功能丧失(LOF)变异会导致α-辅肌动蛋白3丧失 , 这种影响骨骼肌功能的基因变体可能在5万多年前人类从非洲迁徙到欧洲时保护了人类免受低温的影响 , 并且随着现代人类迁徙到更冷的环境中 , 这种变体变得更加普遍 。
文章插图
全球大约有15亿人携带ACTN3 LOF变体 , 因此缺乏α-辅肌动蛋白3(α-辅肌动蛋白3在人类中由ACTN3基因编码) 。 科学家认为缺失α-辅肌动蛋白3会造成快肌数量减少 。 骨骼肌是由称为肌肉纤维的长圆柱形细胞组成的 。 有两种类型的肌肉纤维 , 慢肌纤维或肌肉收缩(类型I)和快肌纤维(类型II) 。 慢肌纤维更有效地利用氧气产生能量 , 而快肌纤维的效率较低 。 然而 , 快肌纤维发射速度更快 , 使它们比慢肌纤维(I型)产生更多的动力 。 快肌纤维和慢肌纤维又分别称为白肌纤维和红肌纤维 。
文章插图
ACTN3基因型对运动结局的潜在广泛影响的总结
图片来源:https://doi.org/10.3389/fphys.2017.01080
由于随着人类移向寒冷气候 , LOF变异变得越来越丰富 , 故研究人员怀疑它可能在提高耐寒性中起作用 。 为了验证这一想法 , 研究人员分别在人类和小鼠身上做了实验 。
人类
研究招募了42名健康的18至40岁男性成年人 , 他们的体力活动量适中(每周体育锻炼时间;没有从事长期暴露于寒冷挑战的职业 , 也没有极端温度暴露(例如 , 体育锻炼后的冰水浴或在开放的冷水中游泳)至少3个月 。 患有任何现有疾病或正在服用可能影响自然体温调节的药物的人被排除在研究之外 。
文章插图
RR组和XX组个体的身体特征和基线温度 。
参与者无论是缺乏α-辅肌动蛋白3(XX)还是具有ACTN3(RR) , 都浸泡在14℃的水中20分钟 , 并在室温空气中停顿10分钟 , 然后继续浸泡于冷水中 , 直到直肠温度达到35.5°C , 或总共持续120分钟(包括停顿在内的170分钟) 。 在完整的冷水暴露过程中 , XX组(69%)能够将体温维持在35.5℃以上的个体比例明显高于RR组(30%) 。 平均而言 , α-辅肌动蛋白3的丧失导致直肠和小腿肌肉的体温下降速度减半 。
文章插图
冷水浸泡过程中的温度测量和生理反应
老鼠
在急性温度暴露实验中 , 12周龄的WT雌性小鼠和ACTN3 KO小鼠单独饲养在笼子中 , 饲养温度为30°C或4°C 。 简单地说 , 在实验开始前 , 将小鼠置于热中性(30°C)环境中 , 在此温度下适应20小时(可自由进食水和食物) 。 在暴露低温5小时内 , 从暴露低温小鼠中取出食物、水和床上用品 。
在8:00至14:00的5小时内 , 用直肠探针(BAT-12微探针温度计)测量核心体温 。 在0、30、60、90、120、180、240和300分钟测量体温 。 在5小时温度测量期前后记录体重 。
在小鼠中 , ACTN3敲除(KO)导致细胞内Ca2+处理的变化 , SR Ca2+泄漏显著增加 , 随后通过SERCA重新产生热活性肌质网(SR , 心肌和骨骼肌细胞中的一种特殊的内质网 , 其功能是参与肌肉收缩活动)Ca2+ 。 SERCA活性与实际的Ca2+转运入SR的解偶联被认为是肌肉非颤抖产热的关键因素 。
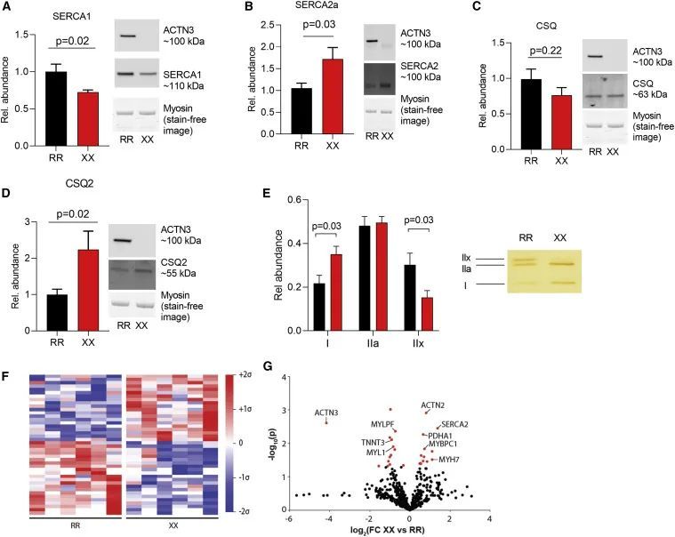
【基因|要风度还是要温度?具有这种基因变异的人或可两者兼具】SERCA在哺乳动物组织中以几种不同的亚型表达 , SERCA1和SERCA2a分别是成年快肌纤维和慢肌纤维中的主要亚型 。 值得注意的是 , 研究人员检测到从RR肌肉中的SERCA1到XX肌肉中的SERCA2a的优势转变(图A和B ) 。 SR Ca2+储存蛋白CSQ也显示出纤维类型依赖性的亚型分布 , CSQ1在快肌纤维中占主导地位 , CSQ2在慢肌纤维中占主导地位 。 研究人员观察到在XX和RR肌肉中CSQ的总表达量相似 , 而在XX中CSQ2的表达量是RR肌肉的两倍左右(图C和D) 。
文章插图
ACTN3缺乏症伴随着向慢速骨骼肌表型的转变
此外 , LOF携带者还显示出向慢肌纤维的转移 , 从而导致肌肉张力增加 , 而不是在冷水浸泡期间通过颤抖产热 。 相比之下 , 具有ACTN3功能的个体有更多的快肌纤维 , 这使高强度爆发活动的速度增加了一倍 。 LOF携带者优越的耐寒性并没有伴随着能量消耗的增加 , 这说明慢肌纤维的持续、低强度激活是产生热量的有效方式 。 在小鼠身上的其他结果表明 , α-辅肌动蛋白3的缺乏不会增加棕色脂肪组织--棕色脂肪组织在冬眠的哺乳动物和人类婴儿中产生热量 。
该研究作者Brazaitis表示:“虽然缺乏α-辅肌动蛋白3的人能高效产生热量 , 这在转向较冷的气候时本来是一个优势 , 但实际上在现代社会中这可能是不利的 , 在现代社会中 , 住房和衣服使防寒得不那么重要 , 而且我们基本上可以无限地获得食物 , 这样的能量效率反而会带来问题 , 导致肥胖、2型糖尿病和其他代谢疾病 。 "
总之 , 缺乏α-辅肌动蛋白3的人在冷水浸泡过程中表现出更好的耐寒性 。 这些发现为5万多年前现代人类从非洲迁移到气候更冷的中欧和北欧时 , x等位基因频率增加提供了一种机制 。
参考资料:
1、American Journal of Human Genetics, Wyckelsma et al.: "Loss of α-actinin-3 during human evolution provides superior cold resilience and muscle heat generation" www.cell.com/ajhg/fulltext/S0002-9297(21)00013-6 , DOI: 10.1016/j.ajhg.2021.01.013
2、https://doi.org/10.3389/fphys.2017.01080
推荐阅读
- 养老金|2021年上半年办理退休,养老金核算的这些知识要把握
- 兔子|兔兔这么可爱,为什么要吃屎?
- 3月必吃的6种「春菜」,降压减脂又刮油,错过又要等一年
- 萝卜做饺子馅时,到底要不要焯水?很多人都不清楚,吃完告诉家人
- 糖尿病|这根血管堵了,离死亡最近!三个预警信号,糖尿病患者尤其要注意!
- 吐司太阳蛋,吃早餐也要有仪式感!
- 春天,要多吃这肉,比猪肉便宜比羊肉温和,营养滋补更解馋
- 豆腐不要红烧了,教你做外脆里嫩的炸豆腐,家人吃到赞不绝口
- 炒土豆丝的时候,不要直接下锅!加上这个步骤,又香又脆
- 想吃香蕉饼不要出去买,教你在家做,香甜松软又好吃,5分钟出锅
