柳州市市场监督管理局|曝光!柳州一家螺蛳粉生产企业被通报,你买过这个牌子的吗?
10月23日 , 柳州市市场监督管理局发布了关于广西口水哥食品科技有限公司检查情况的通告 。 近期 , 该局对上述公司开展检查 , 发现存在33个问题 。
本文图片
今年9月25日 , 柳州市市场监督管理局组织食品安全生产规范体系检查工作组 , 依据《中华人民共和国食品安全法》《食品生产许可管理办法》《食品生产许可审查通则(2016版)》 《柳州螺蛳粉生产许可证审查细则(2017版)》等 , 对口水哥生产场所、设备设施、工艺布局等17个方面内容共41个检查项目进行了检查 。 该公司位于柳州市柳南区福馨路 , 主要生产经营螺蛳粉 。
本文图片
本文图片
本文图片
本文图片
【柳州市市场监督管理局|曝光!柳州一家螺蛳粉生产企业被通报,你买过这个牌子的吗?】根据《广西壮族自治区食品生产体系检查工作规范》的具体检查和评分规定 , 发现该公司在体系检查生产场所、设备设施、工艺布局等9个方面内容共20个检查项目中存在33个问题 , 本次体系检查得分68.55分 。
采访人员查看具体问题目录发现 , 该公司存在的问题有:
厂区周边有工地正在施工 , 熟制间与外界连通侧窗户打开 , 未采取任何防尘措施;
熟制间更衣室地面有积水 , 且有虫害痕迹;
冷却间1桶敞开的半成品上方顶棚有大面积霉斑且有滴水现象;
未能提供食品添加剂山梨酸钾2020年5月至8月的使用记录;
熟制间用于搅拌酸笋的搅拌机、研磨泡椒的“大众牌磨浆机”铁架上有大量铁锈;
煮制间抽油烟机上方有灰尘碎屑 , 存在异物污染的风险等 。
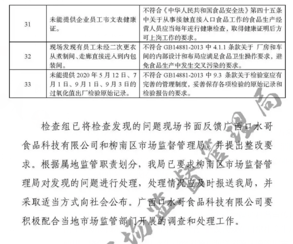
据悉 , 检查组已将检查发现的问题现场书面反馈给该公司和柳南区市场监督管理局 , 并提出整改要求 。
来源丨南国今报
值班编辑丨颜梦
值班校对丨麦雪莉
值班主编丨谭双梅
值班编委丨李沛
更多精彩资讯 , 请关注早报君推送
推荐阅读
- 柳州|泪别天使宝宝!柳州1岁大婴儿捐器官救2人
- 武汉|《柳叶刀》:武汉人群新冠抗体阳性者占6.9%,其中82%系无症状感染
- 中和抗体|王辰团队《柳叶刀》发文,武汉人群研究显示新冠中和抗体至少可以维持9个月
- 菜市场买菠菜,别管圆叶尖叶,切记“3不买”,回回挑到好菠菜
- 蟹肉|蟹柳里有蟹肉吗?带“柳”字的食物得注意啦!
- 手汗症|治疗手汗也需要勇气!
- 美食推荐:杭椒牛柳,青椒茄子炒肉丝,干锅脆肠,蒜香排骨的做法
- 炎症性肠病|柳叶刀子刊:关注炎症性肠病患者的抑郁焦虑困扰|研究速递
- 市场碰到它别错过,一次买几个,搭配这几样上锅一蒸,软绵又香甜!
- 香酥美味炸鸡柳,在家只需轻松几步便能搞定,孩子直呼妈妈是厨神
