联想|布局长视频、挑战优爱腾,B站和字节跳动必有一战

文章图片

文章图片

文章图片
深燃(shenrancaijing)原创
作者 | 李秋涵
编辑 | 魏佳
2020年 , 长视频战场正在变天 。
B站与字节跳动对于长视频的布局和野心 , 早已经不再是新鲜事 。 它们近期对这片领地开始强势猛攻 , 原有霸主优爱腾芒从曾经势如破竹的挑战者变为守城者 , 战场焦点换位 , 竞争背后隐藏着威胁、变动和不安 。
B站以5.13亿港元战投欢喜传媒一个月后 , 欢喜传媒旗下导演张一白执导的《风犬少年的天空》上线B站 , 国庆档电影《夺冠》在影院下映后也将在B站同步播放 。 有接近B站的影视人向深燃透露 , B站近期正积极与影视制作团队接洽 , 策划自制剧内容 , 布局正在加码 。
2020年大半年时间里 , 据深燃统计 , 字节跳动投资共21起 , 其中影视相关项目占比近三分之一 , 涵盖网文平台到内容制作、艺人经纪等相关公司 , 布局速度明显加快 。
【联想|布局长视频、挑战优爱腾,B站和字节跳动必有一战】同样剑指长视频 , B站加码自制内容 , 有声音认为“势头像是新生代的爱奇艺” 。 字节跳动则频繁在网文平台上做文章 , 让人联想到腾讯视频与阅文集团的联姻 , 引发“照搬腾讯视频打法”的猜测 。
产业的目的是生产 , 但资本的目的是盈利 。 尽管长视频是BAT们不可失去的战场 , 却也是烧钱的领地 。 重金投入自制内容、积极扩充内容资产 , 爱奇艺持续巨亏十年 , 2019年全年亏损再创新高 , 达到103亿元 , 腾讯视频亏损虽有所缩窄 , 但去年还有着30亿的亏损 , 优酷在阿里大文娱庇护下财务状况未单独向外界披露 , 但已经有明显掉队趋势 。
优爱腾厮杀多年还是没能摆脱亏损泥潭 , 入局还照搬相似打法 , 除了有亏损风险 , 还缺乏新故事可讲 , 这显然不是B站和字节跳动所期望的 。
它们是长视频战场的新晋挑战者 , 同时也是互相紧逼的对手 。 此前B站与西瓜视频的“抢人大战”剑拔弩张 , 是两者在最有机会成为“中国YouTube”的相似使命下 , 不可避免的火花 。 但在长视频领域的动作 , 就不一样了 。
一个推出自制综艺和独播剧 , 一个持续在影视上下游布局 。 B站与字节跳动的打法正在浮出水面 , 其中有相似 , 但更多是不同 。 那么 , 谁能为长视频战场趟开一条盈利之路?
B站很坚定 , 字节跳动很犹疑“B站刚成立自制剧部门” , 近期正与B站交流自制项目的制片人大华向深燃透露 , 这一新兴部门负责人为前优酷土豆集团副总裁、优酷出品总制片人卢梵溪 。 在互联网自制内容还处于蛮荒时期 , 他开发了《万万没想到》《老男孩》等知名自制内容 , 离开优酷后自主创业 , 专注打造服务于Z世代的网生内容 。
邀请卢梵溪加盟 , 由此可窥见B站自制剧内容的方向 。 相比于优爱腾高举高打、多方吸引用户不同 , 在进军长视频之前 , B站通过独有的二次元社区文化聚集了标签鲜明的用户群体 , 目标受众更明确 。 “24岁及以下用户 , 男性多于女性 , 而这群男性用户带有高知特征 , 不过年龄相对年轻 。 ”大华和B站对接自制剧项目时 , 对方反复谈及平台用户画像 , 将重要性放在第一位 。
B站方回应深燃 , 做自制内容是基于平台PUGV生态的诉求 , 会走精品化、IP化两个路线 。
由于优爱腾剧集受众多为女性群体 , 此前视频网站主打的甜宠、青春、爱情剧极可能并不能激发B站用户的兴趣 。 在沟通中存在的问题是 , “对接工作人员的回答只跟用户相关” , 大华有些无奈 , 他明显感觉到 , 虽然锁定了受众 , B站还不明确到底要提供怎样的自制内容 , 才能满足平台上的用户群体 。
有与B站合作过自制动画项目的工作人员也向深燃坦言 , “对接的团队有的靠谱 , 有的很二次元 , 交流不在一个频道上 。 他们是资深爱好者 , 但不懂创作规律 , 想一出是一出 , 感觉思维都是从弹幕得来的” 。
此前B站推出的自制内容《故事王Story Man》 , 集齐站内头部UP主的两档自制综艺《破圈吧!变形兄弟》《欢天喜地好哥们》 , 多依托于UP主展开 , 水花不大 。 这一次开启自制综艺及自制剧 , 虽然剑指破圈 , 但从B站目前要打造的自制内容来看 , 仍旧更像是这群已有用户的特供 。 不过 , 同时要在二次元与大众审美间进行平衡 , 这是B站目前需要攻克的难题 。
相比于B站 , 西瓜视频的长视频内容打法更为“困顿” 。
与B站自制剧如火如荼展开不同 , 不止一位影视人向深燃透露 , 西瓜视频自制剧内容自2020年6月起已全面暂停 , 这已经是西瓜视频第二次全面暂停自制内容 。
2018年 , 西瓜视频宣布40亿布局自制综艺时 , 自制剧项目同样有所开展 。 对标优爱腾 , 各类型各领域自制内容均有涉及 , “连会员制度也计划好了” , 那时与西瓜视频有项目合作的爱梦影业CEO雷鸣表示 。 当时不差钱的西瓜视频采取的策略与优爱腾相似 , 以优质独播内容切入长视频战场 , 并以会员与广告收回成本 。
雷鸣透露 , 后来这一系列举动被字节跳动高层叫停 , 暂停理由为“盈利模式没有想清楚” 。 对于字节跳动而言 , 已经率先切入短视频成就一方霸主地位 , 如果高举高打不能带来可观利润 , 长视频就不是一门好生意 。
来源 / Pexels
2020年历史再度重演 。 2019年下半年 , 西瓜视频自制内容重新展开 , 这时候平台已有成熟用户画像 , 相比于优爱腾年龄层更高 , 男性用户更多 , 从自有用户情况出发 , 试图吸纳更多年轻人的西瓜视频再次高举高打 , 打造的S级项目更具目标性 。 据深燃了解 , 此次展开的项目 , 男性向 , 悬疑、科幻题材类项目居多 。
和B站自制项目压缩预算不同 , 当时制片人大华与西瓜视频对接同等级项目 , 了解的项目预算都比爱优腾高出1000万 , 预算空间更高 , 自由度更大 。 中国电视剧编委会副秘书长、《永不消逝的电波》编剧余飞年初有项目与西瓜视频失之交臂 。 据他了解 , 当时该项目在西瓜视频内部评级重要性排在第一位 , 成本过亿 , 后来西瓜视频方经营策略改变 , 放弃了项目 , “说是不想做太长的剧 , 投资比较大 , 风险高 。 ”
不止一位影视人有这样的经历 。 “他们主动找来沟通项目 , 对项目也很认可 , 还考虑要签框架协议” , 某头部影视公司高管告诉深燃 , “但后来明显感觉到态度没那么积极了 。 说是上面改变了战略 , 想做短剧这样的内容 。 ”
有做短剧的念头 , 正是上半年《隐秘的角落》刚爆火的时候 , 但据大华透露 , 后来整体自制内容也都暂停 , 西瓜视频进入人员和策略的深度调整期 。 “他们没有考虑好到底要怎么去做” , 这是与西瓜视频接触的影视人普遍的感受 。
2019年初 , 时任西瓜视频总裁的张楠宣布其品牌定位为“聚合多元文化的综合视频平台” , 年中时 , 西瓜视频市场与娱乐中心总经理谢东升又再次表示 , 西瓜视频的定位是PUGC视频平台 。 但在长视频的打法上 , 西瓜视频持续摇摆至今 。
截至目前 , 据了解 , 两年来西瓜视频积极接洽多个项目 , 又接连放弃 , 目前只有一部作品完成成片 , 并将在近期上线 。 那是一部2018年年底便开始打造的悬疑题材短剧 , 是西瓜视频自制剧艰难的实验品 。
对于西瓜视频未来的打法 , 截至发稿前 , 字节跳动方面并未回复深燃 。
进军长视频各怀目的B站的坚定与字节跳动的摇摆 , 是因为两者进军长视频的战略与目的不同 。
“B站泛娱乐基因比较多 , 字节跳动互联网基因多一点 。 基因不同 , 让它们思维方式和出发点不一样” , 在投资人曹海涛看来 , “B站的出发点是如何布局自制剧 , 是在做类似于挑战优爱腾的事 , 字节跳动要做的不是挑战 , 而是颠覆 。 ”
这首先隐藏在双方与欢喜传媒签订的不同合作协议中 。
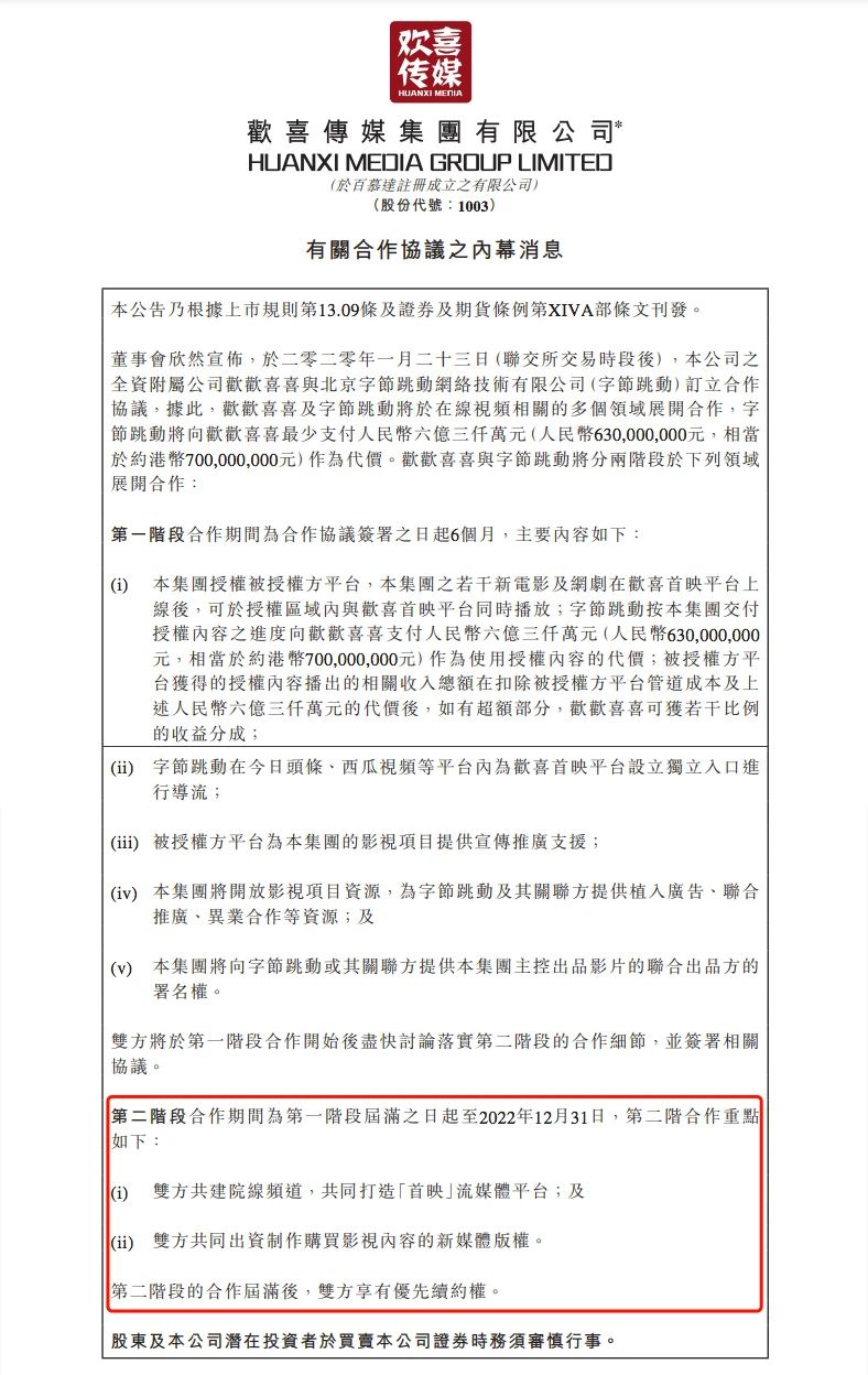
尽管欢喜传媒与字节跳动第一阶段的合作 , 即欢喜传媒新电影及网剧的授权虽已结束 , 但被外界忽略的是 , 协议还有第二阶段 。 根据协议 , 第一阶段届满之日起至2022年12月31日 , 双方共建院线频道 , 共同打造《首映》流媒体平台 , 及双方共同出资制作购买影视内容的新媒体版权 。
欢喜传媒与字节跳动合作协议 来源 / 欢喜传媒公告
欢喜传媒与字节跳动的合作为3年 , 而与B站的合作协议为期5年 。 合作内容包括 , 欢喜传媒影视作品将于其自有流媒体平台“欢喜首映”和B站独家播放 , 在B站上播放产生的收入扣除成本后由两家分成 , 这与字节跳动第一阶段的合作相似 , 但随后一点 , B站将专设“欢喜首映频道”播放欢喜传媒授权内容 , 就和此前与字节跳动方签订的共建院线频道 , 有莫大不同 。
欢喜传媒与B站合作协议 来源 / 欢喜传媒公告
“欢喜传媒要保欢喜首映 , 字节跳动不愿意养虎为患 , 而B站愿意接受欢喜首映的存在” , 投资人胡仕成表示 。 年初《囧妈》虽约定在字节跳动系与欢喜首映双平台播放 , 据他观察 , 在第二天欢喜首映即下架《囧妈》 , 择后上线 , 相当于热播时期该片由字节跳动系独播 。 “B站同意在其平台以欢喜首映设立专门频道播放内容 , 这就是在给欢喜首映引流并保留宣传品牌 。 两者态度差异化很明显 。 ”
“B站增长的动力基本来自于 , 我希望B站很好的活下去 。 小国寡民是开心 , 但你是世外桃源也会被坚船利炮干掉 。 ”B站董事长陈睿曾这样描绘B站的扩张 , 从对待欢喜首映的态度来看 , 一定程度上B站的长视频破局之路外部侵略性较小 , 字节跳动在长视频战场的野心显然更大 。
此前陈睿在财报电话会上表示 , “B站的整体策略是 , 利用PUGV吸引大量用户 , 同时为他们提供高质量的直播等其他服务 。 ”用社区文化聚拢用户 , 变现渠道更为多元 , 这样的策略一定程度上也体现在长视频战略上 。
除了把社区用户摆在第一位 , 不止一位影视人告诉深燃 , 与B站合作自制项目 , 给出的预算偏低 。 雷鸣透露 , 近期与B站的合作没能顺利推进 , 就是因为预算没谈拢 , 对方提出的单集百万左右的制作费用 , 难以覆盖项目制作成本 。 同类型题材B站给出的费用低于优爱腾 , 而据深燃了解 , 单集百万 , 这是在网剧中最低成本的分账剧都要思量的成本 。
财报显示 , 截至2020年6月30日 , B站持有现金、现金等价物、定期存款和短期投资总额为156亿元人民币 。 不差钱的B站之所以压低预算 , 不止是在自制内容领域态度谨慎的表现 。
与优爱腾不断通过投资优质独家内容刺激付费会员增长 , 进而拉动广告收入 , 再投入到内容制作 , 实质上是用户为内容买单的商业循环逻辑不同 , B站这笔自制内容投入 , 不完全是为了通过向用户收费赚回内容成本 。 在雷鸣看来 , 更像是B站的用户“运营费”支出 , 用长短视频内容吸引用户、进行留存后 , 再通过社区中的其他服务变现 , 所以需进行成本控制 。
这种模式的优势是 , 爱优腾的长视频营收由广告+会员两大板块构成 , 用户开通会员就不能看广告 , 两者之间此消彼长 , 位置尴尬 。 B站基于社区文化开拓的长视频业务 , 是在原有游戏、直播营收基础上 , 提升增值服务收入 , 不存在矛盾关系 。 与此同时 , B站独有的用户画像与社区粘性 , 筑起一道坚固护城河 , 也让它在引入长视频内容时 , 可根据相应用户喜好购买、制作 , 精准投入确保回本 , 避免陷入版权大战的焦虑中 。
有媒体将B站模式解读为将“主要创收业务和主要成本相错开” , B站对此向深燃回应 , “B站主要成本之一为收入成本 , 其中包括游戏收入分成 , 直播收入分成及UP主创作分成等 , 其次是内容成本 , 包括自制及版权采购的成本 。 主要成本和主要创收业务并非是相错开的 。 ”
字节跳动野心更大 , 但打法还不明朗 。
从年初壕掷6.3亿买下《囧妈》 , 到上线院转网电影《大赢家》 , 再到独家购买动画电影《无限》版权尝试付费点播 , 挖走大量B站UP主引发争论 , 全网独播电视综艺《中国好声音2020》 , 以及不久后自制短剧的上线 , 西瓜视频动作不断 。 长短视频两手抓 , 它看似有成为“Netflix+YouTube”的野心 , 但每个动作之间 , 缺乏连贯性 , 更像是在“点”层面的试探 。
这同样体现在字节跳动的文娱投资上 。
梳理2016年以来字节跳动投资记录可以发现 , 截至目前泛文娱领域共有16起 , 2020年前的投资聚焦在动漫、游戏领域 , 而发生在2020年的7起投资里 , 共有5起与长视频领域相关:投资了与Angelababy、周冬雨等近50位艺人签约合作的泰洋川禾 , 以艺人经纪、综艺投资制作发行业务为主的中视鸣达 , 除此之外 , 还在大半年时间内出手5次 , 将吾里文化、秀闻科技、鼎甜文化、塔读文学、九库文学网等中腰部网文平台收入囊中 。
制图 / 深燃 信息来源 / 天眼查
很明显 , 字节跳动在长视频战场的布局加快 , 投资涉及网文平台 , 艺人经纪、综艺投资制作发行 , 加码影视内容制作上游端 , 把握主动权 。 但值得注意的是 , 与此前布局动漫、游戏大量并购不同 , 2020年字节跳动泛文娱领域大量为战略融资 , 除部分有短视频与直播业务考量 , 影视相关入局力度不算大 。
李飞熟悉IP运作 , 了解字节跳动投资的五大网文平台 , 他向深燃透露 , “这几家在内容方面都并非业内最好的 。 字节跳动选择它们 , 更可能是两个原因 , 一个是向外界释放布局信号 , 一个是看上了团队 , 团队的确很年轻有朝气 , 也许合作以后发展方向有调整 。 ”
通过小公司微投资入局新领域 , 测试洞察该领域发展前景 , 再决定大规模战略部署 , 最后再重金打造具体项目 , 更像是目前字节跳动在长视频领域的打法 。 以较小成本试水 , 这样的好处是灵活、机动 , 但侧面暴露的问题是 , 一切仅停留在试水阶段 。
谁能走通长视频盈利之路不论是B站还是字节跳动 , 如何挣钱始终是摆在长视频平台眼前的终极难题 。
随着Netflix依靠会员付费模式成为流媒体巨头 , 优爱腾都走上了以高成本获取高会员付费营收的道路 。 但和国外拥有付费土壤不同 , 国内长视频平台的困境是 , 破亿后会员数量难增长 , 提高会员单价 , 又面临着用户、竞争对手等多重阻力 。 尽管爱奇艺CEO龚宇一再提及会员费涨价事宜 , 坦言价格“太低了 , 不能覆盖内容成本” , 但国内激烈竞争态势下 , 谁都不敢轻易提价 。
优爱腾的长视频盈利之路困难重重 , 可以肯定的是 , 不论是B站还是字节跳动并不愿意全盘复制 。
在内容层面 , 拥有大量UP主的B站 , 被认为是国内最有可能成为“中国YouTube”的平台 。 不过和YouTube盈利模式依靠广告不同 , 此前B站曾承诺不在视频前加入贴片广告 , 在广告营收层面绑上了手脚 。
但这并不妨碍它发挥自己的社区文化优势 。 目前B站在长视频战场的切入方式 , 更像是原有内容生态的平面扩张 , 进可攻 , 以比优爱腾更轻盈的姿态通过长视频内容拓宽会员营收 , 退可守 , 以控制长视频成本的方式为用户提供多元内容 , 再通过社区其他方式变现 , 相对更为自如 。
尽管字节跳动目前的打法还不明朗 , 和与其对接过影视项目的影视人充满疑惑不同 , 不止一位投资人对字节跳动寄予了厚望 。
“字节跳动不可能再复制腾讯” , 投资人曹海涛肯定道 , “可能现在大家都看不懂它 。 现在走的步伐 , 并不是以娱乐和泛娱乐打法为主 。 反倒是把信息、IP知识产权拿到手 , 然后不断去匹配 , 在尝试过程中杀出自己一条血路来 , 这种思维方式比较重要 , 可以拭目以待 。 ”
“就像是一盘菜 , 字节跳动已经拿到了所有核心原材料 , 就看它怎么炒了” , 他表示 。
投资人胡仕成对于字节跳动同样抱有期待 。 国外在长视频战场最具代表性的Netflix , 从2017年三季度开始 , 其海外用户数量就超过了美国本土用户总数 , 是其重要的盈利来源 。 相比之下 , 缺乏海外资源的优爱腾难以效仿奈飞进行大规模的海外扩张 , 会员数增长有限 , 但率先有机会全球化的字节跳动 , 有着更为广泛的用户分布和数量 , 有机会将他们转化为长视频潜在用户 。
来源 / Pexels
“借助短视频的全球化输出成功 , 从全球化输出的不对称优势引领长视频内容输出 , 进而进攻国内长视频市场是字节跳动最大的优势 。 ”在胡仕成看来 , 打败已有长视频平台 , 很可能不是来自长视频本身 , “海外输出国际影响力才是其他现有长视频平台最应该担心害怕的 。 ”
不论B站还是字节跳动 , 都看似前途光明 , 不过目前双方都还有各自的问题要解决 。
随着破圈加速 , 从“小破站”到“庞然大物”的道路上 , B站正在变得越来越“笨重” , Q2亏损幅度扩大 , 净亏损5.7亿 , 也再次创下历史新高 。 尽管多元营收结构调整已初有成效 , B站有底气摘下“披着视频网站外衣的游戏公司”的帽子 , 但其营收仍旧没有摆脱单一游戏的依赖 。 为了破圈 , 多少粘性用户将流失?游戏、直播、广告、会员四大业务中 , 到底有多少人能转化为消费用户?充满不确定性 。
相比B站 , 还没有聚集来年轻人的西瓜视频 , 面临的问题或许更多 。 和B站多年经营培养出的UP主文化不同 , 凭借资金下注 , 多方挖人的西瓜视频在短时间内难以培养出PUGC生态 , 原有受众年龄层高、商业价值低 , 短期内从下沉完成上浮并不容易 , 如何与短视频协同 , 其在长视频领域打法更是充满犹疑 。
此前接受晚点LatePost采访时 , 被问及“有什么事情是B站能做而字节跳动不能做的” , 陈睿回答 , “字节跳动可以是一个好的内容平台 , 但不一定通过社区来实现 。 而B站永远会是一个社区” 。
可以成为好内容平台的字节跳动 , 需要想清楚长视频如何盈利 , 而为社区用户提供多元内容的B站 , 盈利负担并不小 , 长视频需要控制成本 。 目前看来 , B站步伐更稳健 , 野心勃勃的字节跳动还需要更长时间琢磨一招制胜的打法 , 尽管它手握流量与技术 , 拥有颠覆可能性 , 但从可能性到真正实现 , 还有很长的路要走 。
*题图来源于Pexels 。 应采访对象要求 , 大华、李飞为化名 。
推荐阅读
- 七种颜色的布丁吃过没有?软糯爽口,Q弹软糯
- 吸烟|戒烟的最佳年龄已公布,提醒:若在正确的年龄戒烟,或可延年益寿
- 三星堆遗址|直击三星堆发布会|雷雨:四号坑灰烬中发现纺织品痕迹
- 火星|首批来自火星的声音:NASA公布“毅力号”录制音频
- 布法罗大学|新工具可以通过眼睛里的微小反射来识别出深度伪造照片
- 新冠疫苗|定了!宁乡34个接种新冠疫苗门诊名单公布!这群人可免费接种……
- nasa|NASA公布毅力号火星漫游的响动,听起来好像有人在偷轮毂盖……
- 新冠疫苗|新冠疫苗需要打几针?哪些人群不能接种?长沙疾控权威发布!
- 高血脂|聚焦2021CROI大会,发布多项关于日常服药引发血脂问题的研究
- 新冠病毒|新冠病毒联合溯源研究报告发布前,中方专家组组长释放大量信息
