[纵相新闻]李兰娟发现两种药能抑制病毒,这些上市公司正在生产
东方网·纵相新闻采访人员 卞英豪
今日(2月4日)中国工程院院士、国家卫健委高级别专家组成员李兰娟团队 , 在武汉公布治疗新型冠状病毒感染的肺炎的最新研究成果 。 其团队表示 , 阿比朵尔与达芦那韦在一定条件下对病毒有抑制作用 。
好消息传来 , 但双黄连的“前车之鉴”历历在目 。 这一次 , 大家请务必继续“摒牢” , 不要再去抢药了 。
1.两种或能抑制病毒的药是什么?
据长江日报报道 , 李兰娟院士表示 , 根据初步测试 , 在体外细胞实验中显示 , 阿比朵尔在10~30微摩尔浓度下 , 与药物未处理的对照组比较 , 能有效抑制冠状病毒达到60倍 , 并且显著抑制病毒对细胞的病变效应 。
而达芦那韦在300微摩尔浓度下 , 能显著抑制病毒复制 , 与未用药物处理组比较 , 抑制效率达280倍 。
公开资料显示 , 阿比朵尔是一种抗病毒药物 , 由前苏联药物化学研究中心研制开发 , 主要适应症是A类、B类流感病毒引起的流行性感冒 , 同时对其他一些呼吸道病毒感染可能也有抗病毒活性 。
此前 , 钟南山院士所在的广州医科大学附属第一医院等单位曾申请了制备阿比朵尔预防和治疗SARS病毒 , 以及预防和抗击中东呼吸系统综合征等发明专利 。
而达芦那韦是一种HIV-1蛋白酶抑制剂 , 其可以阻止成熟的感染性病毒颗粒的形成 。
2.这些药确有上市公司生产
东方网·纵相新闻采访人员了解到 , 李兰娟院士所提到的这两类药 , 目前在市场确有销售 。 据国家药监局公开信息显示 , 截至目前 , 石药集团、石四药、江苏吴中、海南先声等多家企业获批阿比朵尔的生产 。 而达芦那韦则仅在西安杨森生产 。
据悉 , 获批生产阿比朵尔的石药集团、石四药为香港上市公司 。 而江苏吴中则为A股上市公司 。
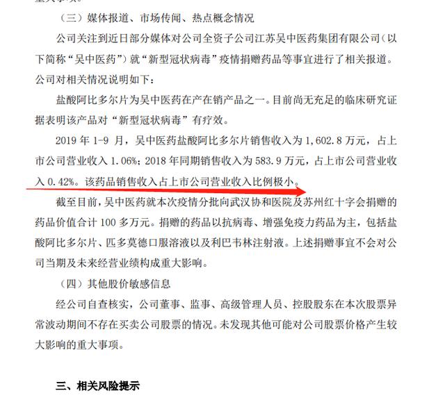
事实上 , 江苏吴中早已被市场所关注 。 1月21日 , 新冠肺炎确诊病例大幅增加时 , 江苏吴中开启了连续4个交易日涨停 , 其原因正是因为其公开销售的盐酸阿比朵尔 。
不过 , 早在1月23日 , 江苏吴中曾明确表示 , 无证据证明盐酸阿比朵尔片对新型冠状病毒有疗效 。 而就在昨日(2月3日) , 江苏吴中再度向投资者发布公告称 , 盐酸阿比朵尔仅占上市公司营业收入0.42% 。
根据江苏吴中的公告显示 , 该公司2019扣除非经常性损益后预计亏损8,000万元左右 。 然而一系列的公告似乎无法阻挡投资者的热情 , 加之李兰娟院士的“助攻” , 江苏吴中的股价是否还会继续上扬 , 仍有待观察 。
[纵相新闻]李兰娟发现两种药能抑制病毒,这些上市公司正在生产。3.别出门抢药!别出门抢药!
据悉 , 本次李兰娟院士团队的发现的两款药物 , 均为正在使用的抗病毒药物 , 且均为广谱抗病毒药物 。 这类药物可以不分病体种类 , 都能起到抗病毒的疗效 。
然而 , 李兰娟院士团队成员、浙大一院副院长陈作兵提醒:这两种药为处方药 , 患者一定要在医生的指导下服用 。
[纵相新闻]李兰娟发现两种药能抑制病毒,这些上市公司正在生产。此前 , “双黄连能抑制病毒”的消息一出 , 曾让不少市民“破功”在深夜出门采购药品 。 但无论从专家的初衷以及科学的角度而言 , 健康的百姓去服用此类抗病毒药 , 不仅起不到预防的效果 , 甚至还会有副作用 。
对于阿比朵尔和达芦那韦来说 , 同样也是如此 。 虽然目前市场确实有阿比朵尔和达芦那韦等药品 , 但两者皆为处方药 , 普通市民无法随意购买 。 况且 , 这些药品只能起到“抑制”作用 , 并不能“预防” 。 而这两种药是否能够果真起到抑制作用 , 尚需大量的临床实验 。
因此 , 当下我们能做依旧是继续在家进行等待 , 切勿随意外出 。 李兰娟院士们用科研在与病毒赛跑 。 而我们同样可以通过做好个人卫生 , 减少出门次数等方式共同参与对抗病毒 。
推荐阅读
- 看看新闻Knews综合12岁男孩派出所大喊"我腿软" 真相让人哭笑不得
- 看看新闻Knews综合情侣马路上吵架结果双双被碾压 她还怀有身孕!
- 央视新闻客户端这条传播链从1到200才两周!恐怖的投币练歌房:唱5首歌飞沫遍身
- 中国新闻网王毅:历史应由事实和真相来书写,不应被谎言误导污染
- 中国新闻网王毅:加快中日韩自贸谈判 力争年内签署区域全面经济伙伴关系协定
- 央视新闻报复性消费会出现吗?当前就业情况如何?这次发布会说清了!
- 央视新闻向飞行员致敬!巴客机坠落居民区却无地面人员死亡
- 央视新闻客户端国家发改委:超过90%的贫困搬迁家庭实现至少一人就业
- 中国新闻周刊丰巢风波持续升级:上海小区反垄断自建收件柜疑遭抵制
- 央视新闻关于社保待遇,政府工作报告传递出5个好消息!
