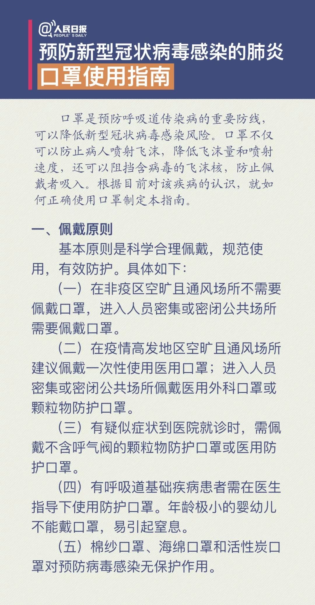
人民出版社@「战疫」国家卫健委发布权威口罩使用指南
人民出版社@「战疫」国家卫健委发布权威口罩使用指南。来源 | 人民日报
人民出版社@「战疫」国家卫健委发布权威口罩使用指南。点赞本文!
推荐阅读
- 三国杀:卡牌是否应该“界限突破”?且看这版「界闪电」设计如何
- 「周榜」9件最抢手美衣
- 「连麦两会」两位90后村支书隔空分享战“疫”中的乡村管理经验,共谋致富奔小康之路
- 「两会访谈」新冠疫情下的外贸企业突围之路
- 「图解」半导体成当之无愧吸金王,2.8亿资金打板紫光国微
- 「威客电竞CSGO」ESL里约欧洲淘汰赛,Astralis 3比0碾压G2获冠军
- 最强神父!「圣水喷射攻击」净化信徒那颗邪恶的心
- 全民营养周 | 战疫期间,聊聊分餐那些事
- 深夜美食之「红酒焗排骨」,熬最长的夜,吃最香的排骨
- 「战国四公子之」平原君挖的大坑和毛遂自荐
