[经济日报]多家电商发联合倡议书:开展价格监测,打击发疫情财
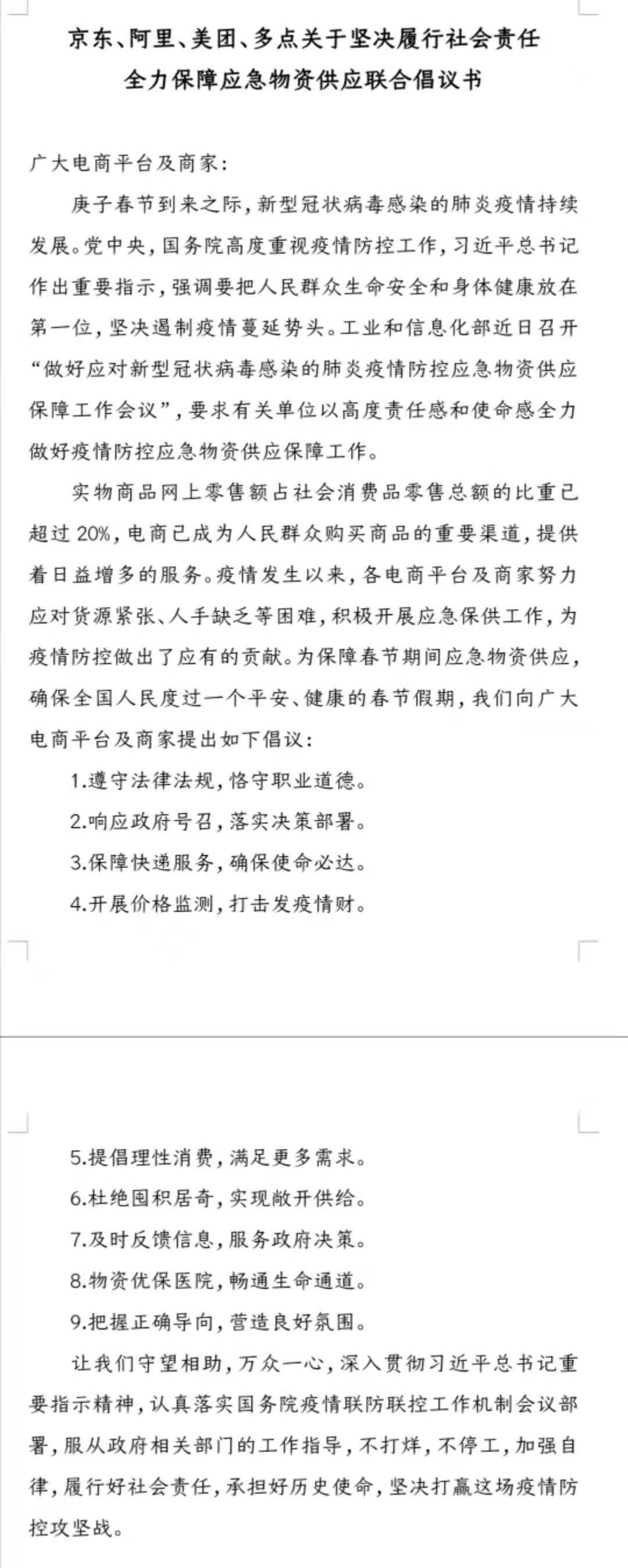
[经济日报]多家电商发联合倡议书:开展价格监测,打击发疫情财。京东、阿里、美团、多点25日发出关于坚决履行责任全力保障应急物资供应联合倡议书 , 倡导开展价格监测 , 打击发疫情财;杜绝囤积居奇 , 实现敞开供给;物资优保医院 , 畅通生命通道等 。
[经济日报]多家电商发联合倡议书:开展价格监测,打击发疫情财。
推荐阅读
- 进入2000多家便利店 周黑鸭加快布局全渠道
- 零售马云“预言”再次被确认,未来电商将被淘汰,出现了新模式
- 成也电商败也电商,零售之王沃尔玛的下一站在哪?
- 经济日报微信公众号热热热!我们的生活“热”起来了!
- 跨境电子商务一文读懂跨境电商常见育儿商品
- 作为一个资深电商人的我对于天猫的618大促已经感到疲惫和乏力
- “流量”之下的岚山电商发展探路
- 多多又一电商巨头崛起!60天身价上涨百亿,马云和刘强东也是措手不及
- 四个影响孩子长高的行为,很多家长都曾做过
- 扩内需、助脱贫 甘肃举办首届直播电商带货大赛
