『汽车』36氪研究 | 新四化下的汽车零部件行业报告
从汽车行业发展历程来看,2019年注定是不平凡的一年。在中国乘用车销量持续走低、国五国六去库存、双积分政策及购置税减免等系列政策和市场导向的双重影响下,汽车行业参与者均会迎来新一轮机遇与挑战。
2019年乘用车市场仍处于低迷状态。根据中汽协数据,2019年乘用车产销分别为2,136万辆和2,144.4万辆,同比下降9.2%和9.6%,占汽车产销比重达83%和83.2%,低于上年产销量比重的3.4和1.2个百分点。
文章图片
制图:36氪研究院
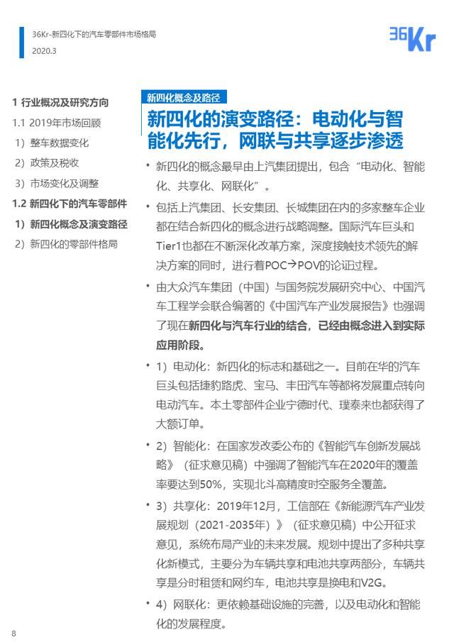
受双积分政策落地、智能网联汽车研发投入加大等影响,2019年整车企业的生产制造方向逐步向智能化、电动化、网联化和共享化的方向转移。
在传统燃油车向新阶段转变的过程中,整车及零部件企业都将研发重点转向新能源车领域,电动化零部件企业抢占先机发展至前列。但目前新能源车市场需求尚处于平稳发展状态,市场规模还有待进一步开发。在电动化零部件领域,各大公司围绕新能源汽车产业链上下游进行重点布局。
其中,动力系统中的“三电系统”( 电池、电机、电控)是新能源车造价成本最高的三大件,占比达50%,而“三电系统”中的动力电池成本占比约为60%-70%。本篇报告中,研究院将重点针对动力电池的竞争格局、典型案例展开详细分析。
智能化零部件企业在系列政策的加持下,比更依赖基础设施建设的网联化零部件企业提前步入快速增长阶段。2020年2月,发改委、工信部等11部委联合印发《智能汽车创新发展战略》(发改产业〔2020〕202号),计划到2025年,中国标准智能汽车的技术创新、产业生态、基础设施、法规标准、产品监管和网络安全体系基本形成。
而以智能座舱、车联网、自动驾驶等为代表的重要智能新车技术也将在不同领域,进行不同级别的市场化应用和运营。其中,智能座舱、自动驾驶(包含ADAS)、车联网等均处于不同的发展阶段。研究院将结合实际案例重点分析智能座舱市场发展及应用情况,并结合之前研究结论进一步深入探讨自动驾驶的落地可能性。
受新冠肺炎疫情影响,2020年上半年汽车行业整体销量将持续走低。根据相关数据,下游零部件企业一直面临着应收账期长、库存周转率低的生存困境。
在上游车企销售持续走低、现金流趋紧的不利影响下,2020年一季度,下游零部件企业生存环境将更为艰难。本报告共分为四个章节,对汽车零部件主流细分赛道进行研究,分析并总结行业竞争现状、发展机遇、技术路径选择与原因、未来趋势等,为汽车相关企业、投资机构等了解行业动态,把握发展机遇等提供参考。
本报告共31页,可能需要较长时间阅读。报告PDF版本可下载,提取码:1oaw
文章图片
文章图片
文章图片
文章图片
文章图片
文章图片
文章图片
文章图片
文章图片
文章图片
文章图片
推荐阅读
- 中外合作研究:四万多年前东北亚真猛犸象主要以禾草苔草类为食
- 南京■南京长途汽车东站12月28日起恢复发车
- 子良说汽车|崔克“唯一”的车型?TREK Domane进化史
- 汽车|马自达全新CX-5曝光!搭直列六缸引擎/后驱平台
- 汽车|8款新车12月份上市,开回家过年很有面子
- 汽车|9万不到的SUV 居然有197马力 而且还有大空间7座!
- 汽车|续航里程410km 华晨新日新能源汽车首车下线
- 汽车|评测 | 懂你所想,予你所需!依维柯欧胜2021款这个“搭档”可还行?
- 汽车知识|凯美瑞2.0L落地近22万,动力差,优惠少,但就是销量高!
- 汽车市场|品牌与性价比亦可兼得 实拍奥迪Q2L
