
文章图片
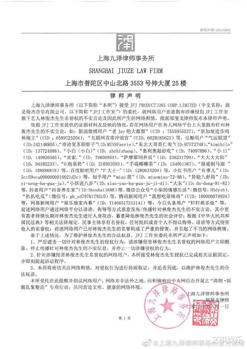
【林俊杰|硬起来喊告!林俊杰衰卷「吴亦凡风波」锁定帐号怒发3声明】30岁男星吴亦凡于(7月30日)因涉嫌强姦未成年少女并疑似使用毒品 , 遭大陆警方刑事拘留 , 消息一出震惊演艺圈 , 没想到金曲歌王林俊杰也遭无辜牵连 , 微博多名网友将2人扯在一起并恶意疯传不实谣言 。 对此 , 林俊杰所属JFJ Productions也在微博发律师声明 , 并锁定多组特定帐号怒斥提告「网路并非法外之地 , 一言一行皆有责任!希望与大家共同营造文明、健康、清朗的网路环境 。 」
▲林俊杰无端遭扯「吴亦凡风波」恶意疯传不实谣言 。 (图/JFJ PRODUCTIONS提供)
▲林俊杰方怒斥多组微博帐号散播谣言 。 (图/翻摄自林俊杰脸书)
林俊杰透过上海的律师事务所发出声明 , 先是列出一长串微博用户帐号 , 并痛斥散播不实言论 , 对林俊杰名誉构成了严重侵害 , 紧接著发出3点声明表示:「严厉谴责一切针对林俊杰先生的侵权行为 , 请涉嫌侵害林俊杰先生名誉权的网络用户立即删除、停止传播针对林俊杰先生的不实信息 , 并停止一切涉嫌侵权的行为 。 」
▲林俊杰公司透过律师发声明驳斥并喊提告 。 (图/翻摄自JFJ PRODUCTIONS微博)
同时表示「针对涉嫌侵害林俊杰先生名誉权的网络用户 , 本所接受林俊杰先生授权已完成相关证据固定 , 并即刻提起诉讼程序 。 」最后一点以强硬态度表示将持续蒐证「本所将密切关注网络与情 , 对侵权行为进行持续取证 , 并追责到底 , 以维护林俊杰先生的合法权益 。 」对抗微博上的不实恶意留言 。
推荐阅读
- 明星|JK校服:我走起来,点在春日的碎片上
- 李易峰|满脸褶子、眼神猥琐,明明都这么老了,就别硬尬“少年感”了
- 蔡少芬|《三生三世步生莲》重启四海八荒,银龙直冲九霄,光神硬扛天劫
- 柳岩|柳岩穿溜肩长裙亮相,“笑容僵硬”引起热议,被质疑整过容
- 林峰|张馨月大秀厨艺,贴心为女儿准备晚餐主食,样式精致看起来很美味
- 杨采钰|辣目洋子耍大牌?笑容僵硬被指敷衍背后,她身上还有太多偏见
- 倪妮|倪妮,该称呼她“硬照女郎”吗?
- 央视|央视发布有趣盘点,那些听起来很冷的角色名,6个好名字6部好剧
- 肖战|网传定妆照被打假,肖战新戏阵容太硬核了,唐季礼+成龙《刀刃》
- 时尚|新年战袍赶紧安排起来!内搭外搭超级百搭,关键显气质
