【蛋白质|Cancer Cell蛋白质基因组学再攻癌症堡垒—胶质母细胞瘤】
文章插图
专家点评 | Science Advances:全新解析三羟基丁酰化修饰调控酶和蛋白底物
景杰学术 | 报道
蛋白质基因组学(proteogenomic)即通过整合基因组学、转录组学、表观转录组学、蛋白质组学、蛋白质修饰(磷酸化、乙酰化、乳酸化等)组学等高通量测序技术 , 利用大规模临床疾病样本 , 在蛋白质水平上发现并验证与疾病相关的基因突变、可变剪切 , 检测疾病状态下蛋白质表达量、翻译后修饰水平等方面动态变化 , 以揭示疾病发生发展规律 , 寻找疾病诊断/预后生物标志物、潜在药物治疗靶点 , 为最终实现疾病的精准医疗夯实科学基础 。
近两年 , 尤其在癌症研究领域 , 蛋白质基因组学更是帮助科学家“攻城拔寨” , 顺利地完成了肝癌[1,2]、肺癌[3-5]、乳腺癌[6]等十几种常见癌症的功能研究 , 加快了癌症精准研究的步伐 。 2021年2月11日 , 圣路易斯华盛顿大学医学院丁莉(Li Ding)教授 , 美国太平洋西北国家实验室Karin Rodland博士、刘涛(Tao Liu)博士等研究人员再度联手 , 在癌症生物学领域著名期刊Cancer Cell(IF=26.602)上发表题为“Proteogenomic and metabolomic characterization of human glioblastoma”的研究论文[7] 。 他们通过整合蛋白质基因组学等多维组学数据 , 包括基因组(WGS, WES)、转录组(RNA, miRNA, snRNA)、蛋白质组、修饰组(DNA甲基化 , 蛋白质磷酸化、乙酰化)、脂质组学和代谢组学(质谱策略) , 首次全面分析了胶质母细胞瘤(Glioblastoma, GBM)的分子特性 。
文章插图
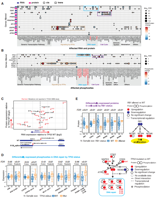
一、GBM蛋白质基因组学研究
文章插图
图1 GBM蛋白基因组学数据汇总
二、基因变异对蛋白质丰度及磷酸化修饰水平的影响
通过综合分析基因变异(突变、融合、拷贝数变异CNVs、SVs) 与RNA、蛋白质表达情况以及磷酸化修饰位点数量的相关性 , 研究人员发现EGFR和PDGFRA变异都能导致各自RNA、蛋白质的表达量以及相应蛋白质磷酸化修饰水平的升高 。 不仅如此 , EGFR变异还伴随着β-catenin蛋白质表达量以及PTPN11、PLCG1磷酸化修饰水平的升高 。 另一方面 , 在TP53突变的患者中 , 研究人员发现ATR、MAPK3、CDK2和CDK9的蛋白质及磷酸化修饰水平都升高 , 而癌基因MDM2则在RNA、蛋白质表达量水平上出现下降 。 另外 , TP53 (S315)、TP53BP1(S1099, S1106, S1109)磷酸化水平则和TP53蛋白质表达量具有正相关性 。 RB1基因变异引起RB1蛋白质表达量显著减低 , 但却上调了MCM2、MCM4和MCM6的蛋白质含量 。
文章插图
图2 GBM中关键基因突变对其他分子事件的影响
三、RTK信号通路处于激活状态
已有研究报道 , 在GBM中 , 与RTKs(receptor tyrosine kinases)信号相关蛋白质(EGFR, PDGFRA, MET)编码基因常出现明显扩增 。 的确 , 研究人员发现 , 45例具有EGFR SV的GBM患者全都出现了EGFR拷贝数扩增 , 提示EGFR SV与CNV之间的相关性;并且 , EGFR突变也导致了其RNA、蛋白质、Y1172磷酸化修饰水平的增强 , 证明EGFR处于激活状态 。 不仅如此 , EGFR变异还伴随着其他蛋白质表达量、磷酸化修饰水平的升高 , 其中包括Plecstrin同源域家族A成员(Pleckstrin homology like domain family A member, PHLDA)——PHLDA3和PHLDA5 , 转录因子SOX9 , 细胞黏附蛋白CTNND2(δ-catenin) , 细胞周期蛋白CDK6 和CDKN2C 。
文章插图
图3 GBM中RTKs信号相关分子事件的变化
四、组蛋白乙酰化修饰水平在不同GBM亚型间相互区别
组蛋白乙酰化修饰(acetylation) 影响染色质重塑 , 在基因表达等细胞功能调控过程中发挥重要作用 。 大量研究表明 , 组蛋白乙酰化修饰水平异常变化与恶性肿瘤的发生密切相关 。 此项工作中 , 研究人员在GBM组蛋白上(H1, H2A, H2B, H3.3, H4)共检测到了30余个乙酰化修饰位点 , 且乙酰化修饰水平在整体上明显高于正常组 , 其中 , 部分GBM表现为H1、H2B、H3.3和H4的乙酰化修饰水平增强 , 而部分GBM仅H2B氨基端乙酰化修饰水平增强 。 值得注意的是 ,H2B乙酰化修饰水平与CREBBP/EP300乙酰基转移酶的蛋白质表达量、乙酰化修饰水平呈正相关 , 提示H2B乙酰化修饰水平的增强依赖CREBBP/EP300活性 。 而在H2B乙酰化增强的GMB中 , 参与苏木化修饰(SUMOylation) 的关键蛋白质SUMO1和UBE2I的表达量也显著升高 。
文章插图
图4 GBM中组蛋白乙酰化修饰水平的变化
除了上述内容外 , 研究人员还详尽分析了GBM脂质、代谢物、潜在治疗靶点、肿瘤微环境等其他方面特点 。 总的来说 , 这项研究是目前GBM中最全面的蛋白基因组学研究 , 不仅为未来GBM发生、发展机制研究提供了重要理论基础 , 也为GBM的精准分型、药物开发、个体化治疗断提供了新的思路和策略 。
文章插图
推荐阅读
- 春天遇到这鱼别手软,鲜嫩营养高,价格还不贵,多吃补充蛋白质
- s蛋白|Cell Reports:新冠病毒S蛋白线性表位全景图
- 勤快妈妈做了这早餐,补充蛋白质又养脾胃,孩子说家里早餐最好吃
- 四季百搭的一道菜,蛋白质含量高,鲜香又下饭,小孩上学特爱吃!
- 拌饭拌面条,怎么搭配都好吃的菜,富含蛋白质易吸收,提高免疫力
- 给作业繁多的孩子做的营养菜,补充大量蛋白质,一口一口吃不够
- 治疗高血压|Cell Physiol Biochem:喝茶可以治疗高血压
- 河里的这种野味,被大家叫做“淡水鲍鱼”,蛋白质是牛奶的4倍
- 多给孩子吃的营养菜,营养又下饭,富含蛋白质,常吃增强抵抗力
- 蛋白质|“创澳分享”臭味是哪些物质?这些还是和蛋白质、脂肪等有关
