“一天一苹果 , 医生远离我”, 这句大家耳熟能详的西方谚语 , 是否真的有道理呢?随着哺乳动物在特定饮食环境下的进化 , 植物性食物中的天然丰富化合物被发现对人体健康具有广泛的益处 , 可能已经成为了影响大脑结构和认知功能的环境决定因素之一 , 例如红葡萄皮中的白藜芦醇和绿茶中的儿茶素(EGCG)已被证明可以影响成年海马神经的发生 。 那么 , 苹果作为全世界消费最广泛的水果之一 , 其富含的生物活性因子是否也会影响大脑中神经的形成呢?
近日 , 来自德国德累斯顿工业大学的研究人员在《Stem Cell Reports》上发表了题为Apple Peel and Flesh Contain Pro-neurogenic Compounds的研究成果 , 其发现苹果果皮中含有丰富的槲皮素 , 能够促进成年小鼠的海马前体细胞存活和神经元分化 , 而果肉中丰富的3 , 5-二羟基苯甲酸则具有显著增加神经前体细胞增殖和神经发生的功能 。
文章插图
https://doi.org/10.1016/j.stemcr.2021.01.005
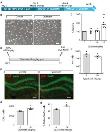
槲皮素是苹果皮中最丰富的黄酮醇类化合物 , 有研究发现 , 其与多种神经保护机制 , 特别是小胶质细胞功能相关 , 还具有清除活性氧和发挥抗氧化作用的能力 。 由于神经前体细胞是海马中成年神经元的起源 , 因此 , 研究人员首先通过碘脱氧尿苷(IdU)标记、流式细胞术以及蛋白免疫印迹等方法检测了槲皮素体外和口服处理对神经前体细胞存活、增殖以及神经元分化的影响 。
结果发现 , 高浓度的槲皮素处理能够促进神经前体细胞的体外存活 , 降低细胞周期相关蛋白的表达 , 使神经元样形态细胞的数量和未成熟的神经元标记bIII-微管蛋白的表达增加 , 促进体外神经元的发生 。 而低浓度槲皮素处理也会刺激小鼠体内成年神经的发生 , 导致新生神经元数量的显著增加 。 此外 , 研究人员还通过RNA微阵列分析去除生长因子而添加槲皮素处理后干细胞的基因表达 , 明确了槲皮素是通过诱导内源性抗氧化活性和AKT信号途径来促进细胞存活的 。
文章插图
槲皮素抑制细胞周期并诱导神经前体细胞分化
文章插图
槲皮素促进体外细胞存活并刺激体内成年神经发生
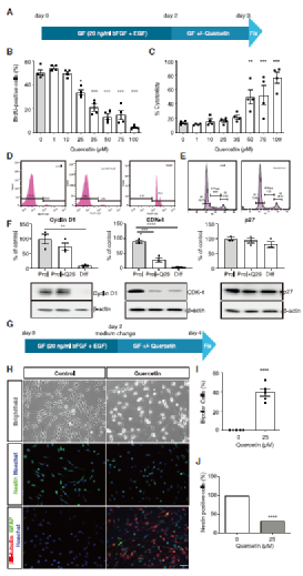
那么 , 苹果皮和苹果肉是否具有同样的促神经元性呢?研究人员比较了当地的六个苹果品种中槲皮素等类黄酮的含量 , 他们发现 , 所有品种的苹果果皮中均含有丰富的类黄酮 , 但果肉中仅含有很小量 , 不过其均具有相似的促神经元能力 。 由于苹果汁也深受大家喜爱 , 研究人员还检测了浓缩苹果汁的摄入对小鼠体内的成年神经发生和学习与记忆能力的影响 , 结果发现苹果汁补充剂并不会影响体内成年神经发生和学习记忆 。
文章插图
苹果皮和果肉具有促神经原性 , 但苹果汁不会影响体内神经发生或认知功能
【神经元|一天一苹果,最强大脑靠近我!新研究发现,苹果能促进神经元分化】上述检测结果表明 , 苹果果肉中可促进神经元发生的槲皮素等类黄酮含量远低于果皮 , 那为什么其促神经元活性仍与果皮提取物中一样呢?果肉中是否还含有其他促神经元性化合物?研究人员使用液相和固相分级分离苹果果肉提取物 , 检测其对神经球数量的影响后 , 使用超高效液相色谱飞行时间质谱仪鉴定出具有神经元分化促进活性的新化合物 , 最终从中鉴定到果肉中非类黄酮酚类化合物二羟基苯甲酸盐(DHBA)的存在 。
之后 , 研究人员使用其异构体2,3-DHBA、3,4-DHBA和3,5-DHBA处理神经元前体细胞 , 发现3,5-DHBA具有显著的促前体细胞增殖和促神经生成活性 , 使神经元前体细胞的存活率提高 , 增加bIII-微管蛋白和神经元的比例 , 同时显著增加了神经球数目和大小 。 其他异构体也具有稍低的促神经活性 。 研究人员还在小鼠体内验证了这一功能 。
文章插图
苹果果肉中的羟基苯甲酸是一种促神经原性化合物
简而言之 , 该研究证明了苹果皮中丰富的槲皮素和果肉中的3,5-二羟基苯甲酸均具有显著的促神经元活性 。 既然功效这么丰富 , 一天一个苹果 , 大家要记得吃噢!
End
参考资料:
[1]Apple Peel and Flesh Contain Pro-neurogenic Compounds
[2]https://www.sciencedirect.com/science/article/pii/S2213671121000357?via%3Dihub
本文系生物探索原创 , 欢迎个人转发分享 。 其他任何媒体、网站如需转载 , 须在正文前注明来源生物探索 。
推荐阅读
- 1碗面粉,不加水,锅里蒸一蒸,做香甜可口的发糕,比蛋糕还香
- 教你自制岩烧乳酪
- 春天湿气重,多喝这碗糖水,祛湿清热又甘甜,我隔两天喝一次
- 从小就馋此口,比肉香多了,几块钱做一大盘,咋吃都不腻
- 别再买坚果零食吃了,自己在家就能做,酥脆香甜,没有一点苦涩味!
- 剩米饭别再炒了,试试这样做,比蛋炒饭好吃一百倍
- 一碗糯米,半个南瓜,香甜软糯,好吃不上火,比南瓜饼香,太好吃
- 南瓜新吃法,不放面粉,柔软香甜,咬一口满嘴香,隔三差五做一次
- 3月必吃的6种「春菜」,降压减脂又刮油,错过又要等一年
- 春分,快手艾草青团的用料,没有一点难度,软糯可口,超简单又好吃的艾草青团
