近日 , FDA批准了干细胞治疗I型糖尿病新药(VX-880)的临床试验申请 。
文章插图
这是一种用于治疗1型糖尿病患者的同种异体干细胞 , 可分化成胰岛细胞 , 并分泌胰岛素 , 从而补充1型糖尿病患者胰岛素绝对缺乏的情况 。 研究人员表示 , 这种药物是为了重建1型糖尿病患者胰岛细胞功能 , 包括胰岛素的产生 , 从而恢复其调节血糖水平的能力 。
获批的临床试验为非盲 , 无对照研究的1/2期临床试验 , 计划招募约17名有意识障碍和严重低血糖的1型糖尿病患者 , 目的是评估不同剂量VX-880的安全性和有效性 。 受试者需接受长期免疫抑制治疗以防止机体对分化形成的胰岛细胞发生免疫排斥反应 。
干细胞疗法有可能对1型糖尿病患者产生重大影响 。 据悉 , 这款新药将在在2021年上半年开始启动临床试验 。
为什么要用干细胞来对付1型糖尿病?
1型糖尿病 , 又称胰岛素依赖型糖尿病 , 体内的胰岛细胞数量显著下降 , 胰岛素绝对缺乏 。 1型糖尿病患者以往可以通过移植同种异体胰岛β细胞进行治疗 , 但其疗效短暂且需长期进行免疫抑制治疗 , 此外供体来源短缺 。 这些缺点使其临床应用受限 。
干细胞具有发育可塑性 , 来自不同组织和器官的干细胞经诱导后能够分化为胰岛样细胞 , 并分泌胰岛素 。 除分化为胰岛样细胞 , 干细胞还可向损伤部位迁移 , 通过旁分泌机制(外泌体)调节局部微环境 , 从而促进组织再生 。
此外 , 由于1型糖尿病是一种自身免疫性疾病 , 由于自身免疫系统对胰岛组织破坏引起 , 干细胞还能通过免疫调节保护新生胰岛组织免遭破坏[1] 。
干细胞治疗1型糖尿病疗效如何呢?
从这些陆续开展的临床试验可以看出干细胞在1型糖尿病治疗领域已经成为一大热点 , 近年来 , 各种研究纷纷押宝干细胞 , 以期在1型糖尿病治疗上取得突破 。
2015年 , 一研究团队将20名新确诊的成年1型糖尿病患者随机分为试验组和对照组 , 试验组给予自体间充质干细胞移植加胰岛素治疗 , 而对照组只给予胰岛素治疗 , 随访1年 , 发现实验组血浆C肽水平未出现下降 , 甚至有上升 , 对照组明显下降 , 而且研究期间实验组未出现明显的副作用[2] 。
文章插图
图片来自文献[2]
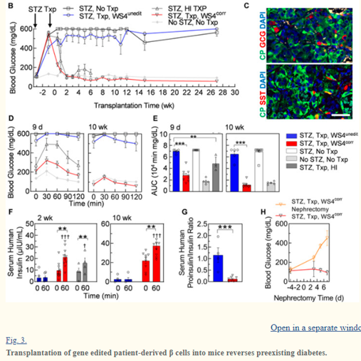
2020年4月 , 《Science Translation Medicine》上的一篇文章[3]发现:糖尿病患者的干细胞经过CRISPR/Cas9基因编辑后注入1型糖尿病小鼠模型体内 , 可逆转小鼠的糖尿病 。
文章插图
图片来自文献[3]
干细胞治疗I型糖尿病还有多远?
截至目前 , 在美国国立卫生研究院的临床试验注册库clinicaltrials.gov网站上注册的有关干细胞治疗1型糖尿病的临床研究有66项 , 其中在中国开展的有18项 。 这告诉人们 , 多个科研团队正在用干细胞攻克I型糖尿病 。
文章插图
1型糖尿病是由于自身免疫系统对胰岛细胞破坏引起 , 干细胞不仅能分化成胰岛样细胞 , 分泌胰岛素 , 还能调节免疫反应 , 对1型糖尿病进行病因层面的治疗 , 从而达到摆脱终生注射胰岛素的痛苦 。
尽管目前仍处于研究阶段 , 但多个研究均显示出干细胞对1型糖尿病良好的治疗效果 , 相信在不久的将来 , 干细胞治疗1型糖尿病会慢慢从实验室走向临床 , 切实帮助到患者 。
新闻链接:
https://www.healio.com/news/hematology-oncology/20210201/fda-clears-ind-application-for-stem-cell-therapy-to-treat-type-1-diabetes
参考文献:
[1] 谢俊豪,金百翰,刘婷婷,霍翠兰,黄勤.间充质干细胞治疗1型糖尿病的机制及研究进展[J].西北国防医学杂志,2020,41(12):727-734.
https://kns.cnki.net/kcms/detail/detail.aspx?dbcode=CJFD&dbname=CJFDAUTO&filename=XBGY202012001&v=HQWL%25mmd2FAgLeZOUhEhW5NuH6pk%25mmd2FLMfeGGR9cy5B43b2oWuoETFVt8qt3HREvmq2kD6W
[2] Carlsson PO, Schwarcz E, Korsgren O, Le Blanc K. Preserved β-cell function in type 1 diabetes by mesenchymal stromal cells. Diabetes. 2015 Feb;64(2):587-92.
https://pubmed.ncbi.nlm.nih.gov/25204974/
[3] Maxwell KG, Augsornworawat P, Velazco-Cruz L, Kim MH, Asada R, Hogrebe NJ, Morikawa S, Urano F, Millman JR. Gene-edited human stem cell-derived β cells from a patient with monogenic diabetes reverse preexisting diabetes in mice. Sci Transl Med. 2020 Apr 22;12(540):eaax9106.
【糖尿病|再获批!又一款治疗糖尿病的干细胞新药进入临床试验!】https://pubmed.ncbi.nlm.nih.gov/32321868/
推荐阅读
- 糖尿病|这根血管堵了,离死亡最近!三个预警信号,糖尿病患者尤其要注意!
- 火星|首批来自火星的声音:NASA公布“毅力号”录制音频
- 糖尿病|肥胖的人才会出现糖尿病?血糖高就是糖尿病了?别被误导了
- 糖尿病并发症|糖尿病人的胖与瘦,哪个更容易发生并发症?
- 系统性红斑狼疮|荣昌生物泰它西普获批,60年来第二款系统性红斑狼疮新药
- 新冠疫苗|好消息!我国又一个新冠疫苗获批紧急使用
- 糖尿病|听力不好?很可能是糖尿病在作怪!
- 糖尿病|【节气】春分前后糖尿病友重点预防这种并发症
- 糖尿病并发症|JMT日本常见病治疗-糖尿病并发症的原因和危险的三大并发症
- 糖尿病|糖尿病可以“治”好吗?专家告诉您答案
