刘德华|靳东发维权声明遭非议,都已经2020了,还想刘德华事件重演?
10月12日 , 一则粉丝大妈要嫁靳东的新闻引发网友海量热议 , 13日凌晨“假靳东”登上热搜榜 , 剧情匪夷所思程度及反转之快令让人呼猝不及防 。
刘德华|靳东发维权声明遭非议 , 都已经2020了 , 还想刘德华事件重演?//娱乐频道 http://ent.jing111.com/
事情的起因是 , 一位靳东的大妈粉在社交APP某音上关注了一位名叫“靳东”的用户 , 该“靳东”经常发布一些自己配音的演员靳东的视频 , 以假冒演员靳东博取关注度 。
单纯的大妈在“假靳东”一复一日的“甜宠下”信以为真 , 竟然真的“爱上了”这位“靳东” , 吵着要跟老伴离婚 。
更令人瞠目结舌的是 , 只要大妈的老伴一说她“迷恋”的“靳东”是假的 , 大妈就对她老伴不停地辱骂甚至是拳打脚踢 。
刘德华|靳东发维权声明遭非议 , 都已经2020了 , 还想刘德华事件重演?//娱乐频道 http://ent.jing111.com/
这本来是一件“无良人员利用网络诈骗手段引无知大妈上当受骗”事件 , 却把肖像权、名誉权受侵害的演员靳东推上了风口浪尖 。
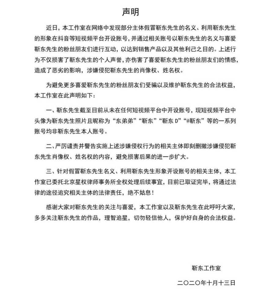
13日上午 , 靳东工作室发布了维权声明 , 本意是在澄清“假靳东”事件与演员靳东无关 , 演员靳东也是“假靳东”事件的受害者 。
刘德华|靳东发维权声明遭非议 , 都已经2020了 , 还想刘德华事件重演?//娱乐频道 http://ent.jing111.com/
结果没想到 , 因这一发声 , 被部分网友指责靳东态度不够诚恳 , 斥责其应该“公开道歉” , 更有甚者竟然要求靳东到某音APP上注册并开通账号 , 避免更多人上当受骗 。
刘德华|靳东发维权声明遭非议 , 都已经2020了 , 还想刘德华事件重演?//娱乐频道 http://ent.jing111.com/
看到这些人七嘴八舌的评论 , 俨然靳东才是始作俑者 , 他们全然忘记他也是此次事件的受害者 。
这一幕不禁令人想起了天王刘德华的粉丝杨丽娟 。 想当年 , 她与这位迷恋靳东的大妈一样 , 接近疯狂地追星刘德华 。
说起来 , 杨丽娟从16岁开始迷恋刘德华 。 整日茶饭不思 , 梦寐以求的想与刘德华相知相守 。 为此 , 杨丽娟不惜辍学 , 甚至逼迫父母卖房筹款供自己去香港 , 只为接近刘德华 。
刘德华|靳东发维权声明遭非议 , 都已经2020了 , 还想刘德华事件重演?//娱乐频道 http://ent.jing111.com/
彼时的刘德华已经是华语界影、视、歌三栖明星 , 事业如日中天 , 与现任妻子当时恋人朱丽倩感情稳定甜蜜 。
当他通过媒体得知杨丽娟的疯狂行为之后 , 曾通过媒体发声 , 希望她能够理智“追星” , 并表示自己也只是普通人 , 不值得她如此疯狂的迷恋 。
然而 , “情迷心窍”的杨丽娟并未听从刘德华的“劝告” , 反而变本加厉 , 通过媒体发声逼迫刘德华“就范” 。
迫于舆论压力 , 同时也出于对杨丽娟的同情 , 在2007年3月25日 , 第三次赴港的杨丽娟终于与当日出席活动的刘德华见面 , 并被安排上台合影 。
刘德华|靳东发维权声明遭非议 , 都已经2020了 , 还想刘德华事件重演?//娱乐频道 http://ent.jing111.com/
本以为 , 一偿夙愿的杨丽娟会就此罢手 。 谁料 , 第二天杨丽娟的父亲便跳海自杀 , 临死之前还不忘留遗书痛骂刘德华 。
随后 , 杨父的遗书被媒体曝光 , 在舆论的压力之下 , 刘德华不得不向公众道歉 。 此事过去许多年后 , 至今刘德华还心有余悸 。
由于杨丽娟的多年纠缠 , 使得刘德华不得不“隐婚” 。
2007年3月 , 杨丽娟与其母亲自香港返回内地之后 , 还因此事与公众人物宋祖德、知名媒体南方周末报社发生民事诉讼 , 最后均以杨丽娟方败诉收场 , 此后杨丽娟才算消停 。
刘德华|靳东发维权声明遭非议 , 都已经2020了 , 还想刘德华事件重演?//娱乐频道 http://ent.jing111.com/
好在 , 经过诸多波折之后 , 刘德华与朱丽倩终于在2008年6月宣布注册结婚 。 而在时隔多年以后的2019年11月 , 杨丽娟才对媒体表示“人生重来不会那样” 。
在整个事件中 , 除了哗众取宠的媒体博得了“流量”与关注度 , 无论是刘德华还是杨丽娟 , 无疑都是受害者 。
可能所有人都没想到 , 在倡导了理智追星数十年之后 , 竟然又有相似事件发生 。 如果说“杨丽娟事件”还令人扼腕叹息的话 , “假靳东事件”则让人怒其不争 。
刘德华|靳东发维权声明遭非议 , 都已经2020了 , 还想刘德华事件重演?//娱乐频道 http://ent.jing111.com/
“天上不会掉馅儿饼”的故事人尽皆知 , 却仍有人相信“好运骤降”的骗术 。
其实如果能冷静地想一想 , 大妈未必不能识破骗子的骗术 。 这些骗术其实很拙劣 , 把靳东的影视资料剪辑 , 骗子自己配音之后 , 用来哄骗大妈粉们 。
只是这些大妈们太缺乏爱、缺乏关心了 , 以至于面对网络上的虚情假意也信以为真 , 她们既是可悲的也是可怜的 。
刘德华|靳东发维权声明遭非议 , 都已经2020了 , 还想刘德华事件重演?//娱乐频道 http://ent.jing111.com/
与大妈相比 , 这件事中部分网友的反应则令人气愤“假靳东事件”中 , 明明演员靳东与大妈都是受害者 , 这些人却非要求靳东公开道歉 , 真是滑天下之大稽 。
二三十年前 , 信息交流没有如今的频繁 , 人们对“非常规”事物包容度低 , “杨丽娟事件”的发生 , 引发了人们关于教育、价值观、处事原则、社会道德等一系列问题的热烈讨论 。
刘德华|靳东发维权声明遭非议,都已经2020了,还想刘德华事件重演?。
刘德华|靳东发维权声明遭非议 , 都已经2020了 , 还想刘德华事件重演?//娱乐频道 http://ent.jing111.com/
刘德华|靳东发维权声明遭非议,都已经2020了,还想刘德华事件重演?。而今都已经2020年了 , 在信息交流传递如此快速、便捷的时代 , 还有人鼓吹“受害者有罪论” , 并以此实施道德绑架 , 想让刘德华事件再次重演 , 真是可恨、可悲、又可叹!
推荐阅读
- 中新网|啥商品网购纠纷多?谁最爱维权?司法大数据来了!
- 热血|《热血合唱团》刘德华呼吁关注身边人 高能泪点获爸妈粉打CALL
- 新华网|司法大数据显示“80后”“90后”是网购维权主力
- 维权|现场|数百人堵门维权,蛋壳房东和租户“排号”讨说法
- 有生之年“四大天王”能否再合体?刘德华坦言:只有一人不愿意
- 热血|电影《热血合唱团》刘德华深情献唱插曲《狮子山下》
- |维权10年终于正名!信阳农民买房却被登记别人名下
- 肥妈|肥妈为亡夫设灵哭成泪人,薛家燕到场安慰,刘德华古天乐送花圈哀悼
- 红了就忘恩负义,跟恩人刘德华“撕破脸”,今47岁走在路上无人识
- 微众银行|微众银行回应蛋壳困局:如权益受到侵害建议维权
