北京|北京法拍房税费有哪些?法拍房能贷款吗?竞拍法拍房需要什么资质?
对于不了解法拍房的人来说 , 冒然投资法拍房是有风险的 , 很多购房者咨询鲸拍房关于购买法拍房的一些经验 , 据此 , 鲸拍房筛选了购房者关注最多的几个问题公开解答 , 希望能够让大家对法拍房 , 有更深一步的了解!
竞拍法拍房需要什么资质?
一般情况下 , 竞拍北京市法拍房 , 需要满足北京市购房资质:京籍户口 , 个人可购买一套 , 家庭可购买两套;非京籍户口需连续缴纳60个月社保或者个税 , 可购买一套 。 不过 , 在北京法拍房交易市场 , 一些由外地法院查封的法拍房 , 并未纳入北京市限购政策范围 , 可自由购 。 法拍房“自由购”政策规定:凡具备完全民事行为能力的自然人和法人均可参加竞买 。
法拍房交易安全吗?
通俗一些来说 , 法拍房就是由于某些法定情况(比如欠款不还 , 违法所得等) , 被法院依法“没收” , 然后公开拍卖的房产 。 这些被查封的房产 , 原业主是不能自行交易的 , 只能通过法院拍卖的形式进行处置 。 法拍房的成交裁定文件均由法院出具 , 其交易是受到宪法保护的 。
但是法拍房在实际的交易过程中 , 容易出现过户交房时间过长 , 房产物业交付存在纠纷、房屋实况远低于预期等多种问题与风险 , 所以建议购房者通过专业的辅拍机构参与竞拍 , 一方面保障资金安全 , 同时也可以保证整个交易时间可控 。
法拍房便宜吗?
大多数法拍房的价格都低于市场价10%到30%不等 , 如果在拍卖过程中房产流拍 , 那么折扣将会更大 。 国内司法诉讼的周期较为漫长 , 距法院查封到第一次拍卖往往要一年甚至两年时间 , 因此法拍房第一次拍卖的价格往往是一年前的市场价 。 如果第一次拍卖流拍 , 法院将启动第二次拍卖 , 第二次的价格一般是第一次拍卖的80%~90% 。
法拍房能贷款吗?
自2017年年底开始 , 法拍房即与新房、二手房一样可通过按揭贷款购买 , 并且首付比例与其他房产相同 。 需要注意的是 , 法拍房可以商业贷款 , 但是不能够公积金贷款 。 拍卖成功后 , 如果不能按时付尾款 , 竞买人不仅仅要损失拍卖保证金 , 还可能要损失重新拍卖造成的损失 。 一般情况下 , 在竞拍成功后7-30天就要交付尾款 , 且不能延期 , 因此 , 法拍房贷款的及时性非常重要 , 购房者需要提前做好相关资质审核 。
竞拍不成功保证金怎么办?
在竞拍前 , 通常会要求参拍人缴纳10%-20%左右的保证金 。 竞拍成功前 , 保证金是冻结状态 , 待竞拍成后会有案款收据 。 保证金、尾款都是交至法院;如若竞拍失败 , 保证金将会如数退回到原账号;如果竞拍成功 , 但中途悔拍 , 之前所缴纳的保证金将不予退回 。
刚刚也提到了拍卖过程中房产流拍 , 那么折扣将会更大 , 法拍房的拍卖流程一般分为一拍、二拍和变卖三个环节 , 但是很多朋友却不清楚它们分别是什么意思 , 都有什么区别呢?别急 , 接下来鲸拍房带您一起了解!
什么是一拍、二拍?
一拍和二拍 , 即为司法拍卖 , 是人民法院在案件强制执行程序中 , 依法查封、扣押被执行人的财产 , 并对外委托评估被执行人的财产价值 , 公开处理其财产 , 以偿清申请执行人债权的行为 。
司法拍卖的竞价周期一般都是以24小时为一个竞价周期 , 延时5分钟 。 如果在竞价程序结束前5分钟没人出价 , 则最后出价者竞拍成功 , 如有人在这期间出价 , 竞价时间将会延长5分钟 , 竞买人的出价时间以司法拍卖服务系统的时间为准 。
一般情况下 , 首次拍卖 , 通常是评估价的7折 , 也有其他定价方式 , 所以不是一拍的价格就是7折 , 也有可能是5折、8折 , 甚至是市场价 。
法拍房一拍流拍后 , 会进行第二次拍卖 , 通常二拍的价格是一拍的8折 , 也有特殊的9折等 , 二拍的优势是起拍价较低 , 举例:一拍价格7折 , 二拍的价格7折X80%=5.6折 , 这里可以看的出来 , 二拍的房子更便宜 。 但降幅不超过一拍起拍价的20% 。
二拍时由于再次降价 , 竞买人可能会以低于一拍起拍价的价格拍到房子 , 但也有二拍的价格远超一拍起拍价的情况 , 因为再次降价会吸引到更多的人 , 竞争变大 , 价格就可能被抬高 , 所以一拍时价格合适了该出手就出手 。
什么是变卖?
司法变卖是人民法院依法处置被执行财产的一种变现方式 , 一般情况下法院处置标的物 , 在第二次拍卖流拍后法院会在同一拍卖平台对标的物进行变卖处置 。 变卖的价格一般低于二拍的起拍价 , 最低不低于评估价五折 , 一般为五到六折 , 具体看法院的设置 。
司法变卖期长达60天 , 变卖期内随时可以出价 , 首次出价后 , 变卖期会进入24小时竞价周期 , 竞价规则、延时周期与司法拍卖是一样的 , 进入竞价周期后 , 24小时内无人继续出价 , 视为竞拍成功 。
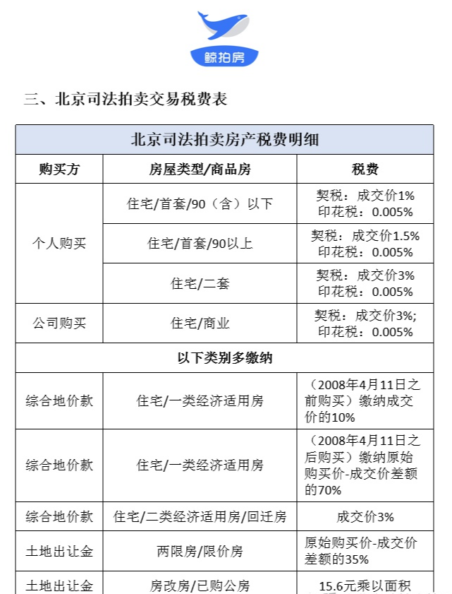
北京法拍房税费有哪些?
【北京|北京法拍房税费有哪些?法拍房能贷款吗?竞拍法拍房需要什么资质?】除了法拍房的拍卖价格 , 很多朋友也非常关注税费问题 , 为了大家能更清晰直观的了解法拍房税费 , 这里鲸拍房整理了出了一张法拍房交易税费表供大家学习 。
文章插图
通常个人购买 , 首套房90㎡(含)以下按成交价的1% , 90㎡以上按成交价的1.5%, 二套房按成交价的3% , 非住宅按成交价的3% 。 公司购买按成交价的3% 。
但是 , 房屋性质是经济适用房还需缴纳其他的费用 。 经济适用房拍卖成交以后 , 有交土地出让金3% , 10% , 差额35%还有差额70%的等等 , 具体得看房屋的详细情况 。
法拍房税费很复杂 , 除了交易税费之外 , 还要承担欠缴的水电费、物业费等各种附加费用 。 这些费用少则几千 , 多则上十多万 , 而拍卖公告并不会全部标明 , 需要买房人自己调查 。
所以买房前一定要税+费的测算 , 因为只有做好了预算 , 在竞价时才能更有优势 , 也不会因为费用太高而增加购房成本 。
法拍房的隐藏费用 , 具体是不是需要交 , 要交多少 , 就得靠详细的房屋尽调了 。 一份完整尽调报告 , 应该包含房屋使用情况、欠费情况、交易税费、补充款项等所有事项 。 如果你认为调查过于复杂 , 又想放心买你所属的房源 , 那最好找个专业的助拍机构(如鲸拍房) , 为你提供的完整尽调报告 。
推荐阅读
- 甲状腺疾病|甲状腺疾病患者可以接种新冠疫苗吗?北京疾控释疑
- 北京疾控|北京疾控:甲状腺疾病患者新冠疫苗预防接种注意这些事
- 北京|北京沙尘暴的空气污染远超你的想象,它有八种方式伤害你的健康!
- 诺如病毒|【北京疾控提醒您】开学季!如何应对诺如病毒!
- 北京|“京黄失色”!十年最强沙尘暴为何比以往都猛一些?
- 沙尘暴|北京遭遇沙尘暴天空出现蓝太阳?网友称犹如在火星上看!专家解读
- 分享老北京炸酱面最正宗的做法,不出门就能吃到北京美食,太美味
- 沙丘鹤|极罕见!时隔8年沙丘鹤再现北京,仅有1只,在江苏江西曾出现过
- 花粉|北京花粉浓度升高,你对哪种花粉过敏?
- 这早餐老北京人都爱吃!2块钱就能做一大盘,快手又营养
