北京城市副中心|投资1695万元!通州人期待已久的这个“空中花园”终于即将启动了!
近日 , 北京城市副中心六环公园及周边用地总体规划方案公开招标公告 。
文章插图
文章插图
招标要求显示
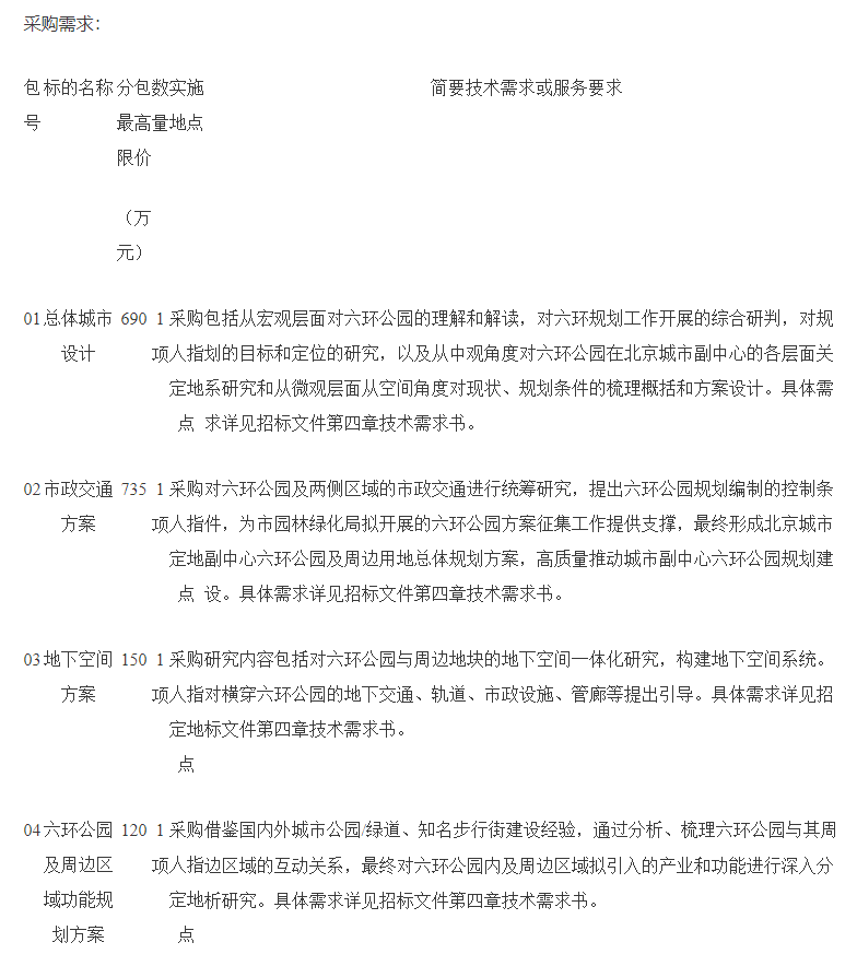
总体城市设计
包括从宏观层面对六环公园的理解和解读 , 对六环规划工作开展的综合研判 , 对规划的目标和定位的研究 , 以及从中观角度对六环公园在北京城市副中心的各层面关系研究和从微观层面从空间角度对现状、规划条件的梳理概括和方案设计 。
市政交通方案
对六环公园及两侧区域的市政交通进行统筹研究 , 提出六环公园规划编制的控制条件 , 为市园林绿化局拟开展的六环公园方案征集工作提供支撑 , 最终形成北京城市副中心六环公园及周边用地总体规划方案 , 高质量推动城市副中心六环公园规划建设 。
地下空间方案
研究内容包括对六环公园与周边地块的地下空间一体化研究 , 构建地下空间系统 。 对横穿六环公园的地下交通、轨道、市政设施、管廊等提出引导 。
六环公园及周边区域功能规划方案
借鉴国内外城市公园/绿道、知名步行街建设经验 , 通过分析、梳理六环公园与其周边区域的互动关系 , 最终对六环公园内及周边区域拟引入的产业和功能进行深入分析研究 。
六环公园
现状的六环路因为距离地面很高 , 就像城墙一样 , 把两面都给隔离起来了 。 专家提出 , 通过六环货运功能的外移 , 以及过境功能的下穿 , 把两部分的功能疏解出去 。 依托现状的六环路进行改造 , 通过六环公园的建设 , 达到三个缝合的作用 。
文章插图
★第一个缝合就是景观缝合 , 把东西两侧的景观有效的缝合起来 。
★第二个缝合就是交通的缝合 , 把两侧的公共交通 , 步行和自行车交通以及小汽车交通有效的整合起来 。
★第三个就是功能的缝合 , 能够真正的把六环东西两侧的功能形成一个有机的衔接和协调 。
文章插图
比如三大公共建筑 , 博物馆、剧院和图书馆 , 当时在选址时 , 就尽可能地考虑要靠近六环城市公园 , 这样在六环城市公园上步行或者参观游览的城市市民就可以很方便地到另外一个公共建筑 。
文章插图
这种组成的空间 , 就是让六环作为城市很重要的功能的一个串联 , 上面注入很多活力的因素 。 不仅要好看 , 而且大家要用得上、用得好 。
文章插图
【北京城市副中心|投资1695万元!通州人期待已久的这个“空中花园”终于即将启动了!】未来 , 原有六环路不仅将改造成“空中花园” , 还将建成自行车高速公路、无人驾驶示范区 , 打造一份独特的城市遗产 , 有效织补城市空间 , 引导两侧城市功能互动发展和创新功能集聚 。
推荐阅读
- 甲状腺疾病|甲状腺疾病患者可以接种新冠疫苗吗?北京疾控释疑
- 北京疾控|北京疾控:甲状腺疾病患者新冠疫苗预防接种注意这些事
- 全球变暖|真来了,印尼约30万人的城市,或在15年内被淹没,人类需警惕
- 北京|北京沙尘暴的空气污染远超你的想象,它有八种方式伤害你的健康!
- 甲基多巴|高血压新特药甲基多巴(Methyldopa)副作用如何应对?
- 诺如病毒|【北京疾控提醒您】开学季!如何应对诺如病毒!
- 晒晒二线城市夫妻俩的午餐,荤素搭配好吃易做,家人爱吃从不浪费
- 北京|“京黄失色”!十年最强沙尘暴为何比以往都猛一些?
- 沙尘暴|北京遭遇沙尘暴天空出现蓝太阳?网友称犹如在火星上看!专家解读
- 疫苗|又有欧洲国家叫停牛津疫苗!法国接种后副作用数据来了
