软件架构|五大常用软件架构分析方案(图文+优缺对比)

文章图片

文章图片

文章图片

一、分层架构
分层架构(layered architecture)是最常见的软件架构 , 也是事实上的标准架构 。 如果你不知道要用什么架构 , 那就用它 。
这种架构将软件分成若干个水平层 , 每一层都有清晰的角色和分工 , 不需要知道其他层的细节 。 层与层之间通过接口通信 。
虽然没有明确约定 , 软件一定要分成多少层 , 但是四层的结构最常见 。
- 表现层(presentation):用户界面 , 负责视觉和用户互动
- 业务层(business):实现业务逻辑
- 持久层(persistence):提供数据 , SQL 语句就放在这一层
- 数据库(database) :保存数据
用户的请求将依次通过这四层的处理 , 不能跳过其中任何一层 。
优点
- 结构简单 , 容易理解和开发
- 不同技能的程序员可以分工 , 负责不同的层 , 天然适合大多数软件公司的组织架构
- 每一层都可以独立测试 , 其他层的接口通过模拟解决
- 一旦环境变化 , 需要代码调整或增加功能时 , 通常比较麻烦和费时
- 部署比较麻烦 , 即使只修改一个小地方 , 往往需要整个软件重新部署 , 不容易做持续发布
- 软件升级时 , 可能需要整个服务暂停
- 扩展性差 。 用户请求大量增加时 , 必须依次扩展每一层 , 由于每一层内部是耦合的 , 扩展会很困难
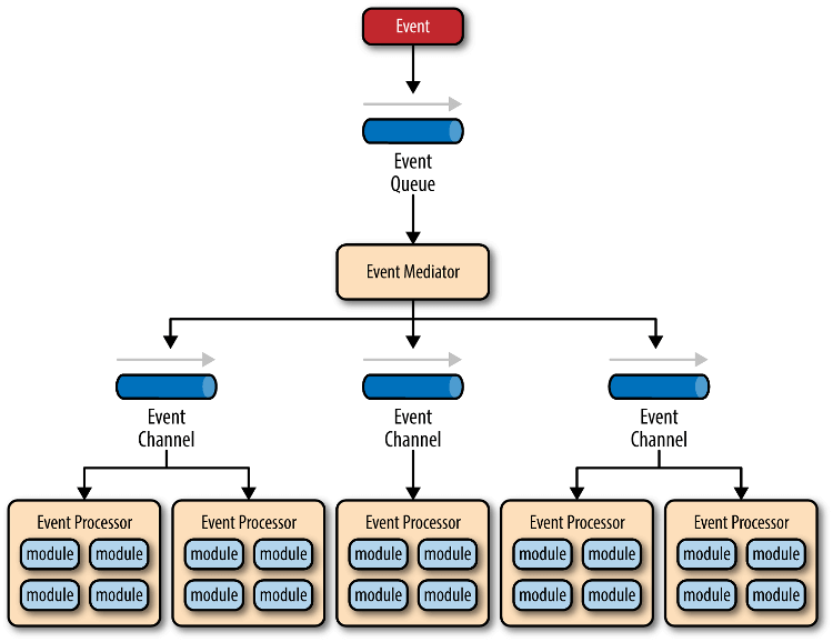
事件(event)是状态发生变化时 , 软件发出的通知 。
事件驱动架构(event-driven architecture)就是通过事件进行通信的软件架构 。 它分成四个部分 。
- 事件队列(event queue):接收事件的入口
- 分发器(event mediator):将不同的事件分发到不同的业务逻辑单元
- 事件通道(event channel):分发器与处理器之间的联系渠道
- 事件处理器(event processor):实现业务逻辑 , 处理完成后会发出事件 , 触发下一步操作
优点
- 分布式的异步架构 , 事件处理器之间高度解耦 , 软件的扩展性好
- 适用性广 , 各种类型的项目都可以用
- 性能较好 , 因为事件的异步本质 , 软件不易产生堵塞
- 事件处理器可以独立地加载和卸载 , 容易部署
- 涉及异步编程(要考虑远程通信、失去响应等情况) , 开发相对复杂
- 难以支持原子性操作 , 因为事件通过会涉及多个处理器 , 很难回滚
- 分布式和异步特性导致这个架构较难测试
微核架构(microkernel architecture)又称为"插件架构"(plug-in architecture) , 指的是软件的内核相对较小 , 主要功能和业务逻辑都通过插件实现 。
内核(core)通常只包含系统运行的最小功能 。 插件则是互相独立的 , 插件之间的通信 , 应该减少到最低 , 避免出现互相依赖的问题 。
优点
- 良好的功能延伸性(extensibility) , 需要什么功能 , 开发一个插件即可
- 功能之间是隔离的 , 插件可以独立的加载和卸载 , 使得它比较容易部署 ,
- 可定制性高 , 适应不同的开发需要
- 可以渐进式地开发 , 逐步增加功能
- 扩展性(scalability)差 , 内核通常是一个独立单元 , 不容易做成分布式
- 开发难度相对较高 , 因为涉及到插件与内核的通信 , 以及内部的插件登记机制
微服务架构(microservices architecture)是服务导向架构(service-oriented architecture , 缩写 SOA)的升级 。
每一个服务就是一个独立的部署单元(separately deployed unit) 。 这些单元都是分布式的 , 互相解耦 , 通过远程通信协议(比如REST、SOAP)联系 。
微服务架构分成三种实现模式 。
- RESTful API 模式:服务通过 API 提供 , 云服务就属于这一类
- RESTful 应用模式:服务通过传统的网络协议或者应用协议提供 , 背后通常是一个多功能的应用程序 , 常见于企业内部
- 集中消息模式:采用消息代理(message broker) , 可以实现消息队列、负载均衡、统一日志和异常处理 , 缺点是会出现单点失败 , 消息代理可能要做成集群
- 扩展性好 , 各个服务之间低耦合
- 容易部署 , 软件从单一可部署单元 , 被拆成了多个服务 , 每个服务都是可部署单元
- 容易开发 , 每个组件都可以进行持续集成式的开发 , 可以做到实时部署 , 不间断地升级
- 易于测试 , 可以单独测试每一个服务
- 由于强调互相独立和低耦合 , 服务可能会拆分得很细 。 这导致系统依赖大量的微服务 , 变得很凌乱和笨重 , 性能也会不佳 。
- 一旦服务之间需要通信(即一个服务要用到另一个服务) , 整个架构就会变得复杂 。 典型的例子就是一些通用的 Utility 类 , 一种解决方案是把它们拷贝到每一个服务中去 , 用冗余换取架构的简单性 。
- 分布式的本质使得这种架构很难实现原子性操作 , 交易回滚会比较困难 。
云结构(cloud architecture)主要解决扩展性和并发的问题 , 是最容易扩展的架构 。
它的高扩展性 , 主要原因是没使用中央数据库 , 而是把数据都复制到内存中 , 变成可复制的内存数据单元 。 然后 , 业务处理能力封装成一个个处理单元(prcessing unit) 。 访问量增加 , 就新建处理单元;访问量减少 , 就关闭处理单元 。 由于没有中央数据库 , 所以扩展性的最大瓶颈消失了 。 由于每个处理单元的数据都在内存里 , 最好要进行数据持久化 。
这个模式主要分成两部分:处理单元(processing unit)和虚拟中间件(virtualized middleware) 。
- 处理单元:实现业务逻辑
- 虚拟中间件:负责通信、保持sessions、数据复制、分布式处理、处理单元的部署 。
虚拟中间件又包含四个组件 。
- 消息中间件(Messaging Grid):管理用户请求和session , 当一个请求进来以后 , 决定分配给哪一个处理单元 。
- 数据中间件(Data Grid):将数据复制到每一个处理单元 , 即数据同步 。 保证某个处理单元都得到同样的数据 。
- 处理中间件(Processing Grid):可选 , 如果一个请求涉及不同类型的处理单元 , 该中间件负责协调处理单元
- 部署中间件(Deployment Manager):负责处理单元的启动和关闭 , 监控负载和响应时间 , 当负载增加 , 就新启动处理单元 , 负载减少 , 就关闭处理单元 。
- 高负载 , 高扩展性
- 动态部署
- 实现复杂 , 成本较高
- 主要适合网站类应用 , 不合适大量数据吞吐的大型数据库应用
- 【软件架构|五大常用软件架构分析方案(图文+优缺对比)】较难测试
推荐阅读
- 浏阳五大地方特色美食
- 番茄|每平方米产量达到70公斤?五大技术特点解密荷兰的温室番茄高产原因!
- 五大湖|北美五大湖自1970年以来,冬季的结冰面积大约每十年下降5%
- 花生|花生要想“白胖胖”,五大绝招少不了
- 五大湖|太空视角展示五大湖冰盖剧烈变化
- 黄褐斑|黄褐斑、雀斑,脸上斑斑点点形成的五大原因,易常见
- 科学家|非洲大陆出现56公里裂缝,科学家:“第五大洋”正在形成
- 恶意软件|30000台苹果电脑遭恶意软件入侵,包括最新的M1系列
- icu|ICU“五大金刚”,你知道吗?
- 尿路结石|尿路结石很可怕!五大预防方法赶紧学起来!
