第一财经|因异常交易豫金刚石、长方集团 深交所对两自然人采取限制交易措施
:原题为_第一财经|因异常交易豫金刚石、长方集团 深交所对两自然人采取限制交易措施。
9月23日 , 据深交所官网 , 深交所日前公布两份《限制交易决定书》 , 喻悌奇、李连生在交易“豫金刚石”、“长方集团”股票的过程中 , 严重影响了证券交易价格和交易量 , 深交所决定 , 从2020年9月23日起至2020年10月7日止对喻悌奇、李连生名下的证券账户采取限制交易措施 。

文章图片

文章图片
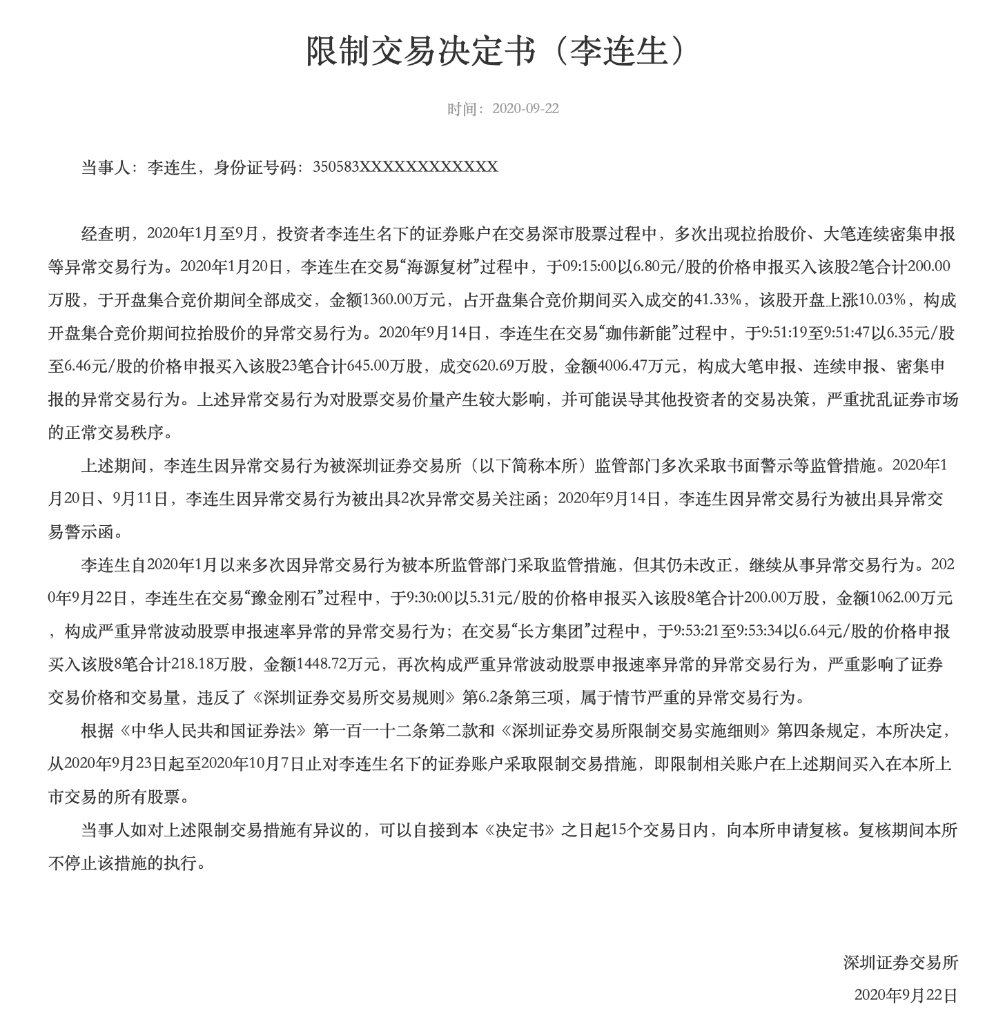
据《限制交易决定书》 , 李连生自2020年1月以来多次因异常交易行为被本所监管部门采取监管措施 。 9月22日 , 李连生在交易“豫金刚石”过程中 , 于9:30:00以5.31元/股的价格申报买入该股8笔合计200.00万股 , 金额1062.00万元 , 构成严重异常波动股票申报速率异常的异常交易行为;在交易“长方集团”过程中 , 于9:53:21至9:53:34以6.64元/股的价格申报买入该股8笔合计218.18万股 , 金额1448.72万元 , 再次构成严重异常波动股票申报速率异常的异常交易行为 , 严重影响了证券交易价格和交易量 。
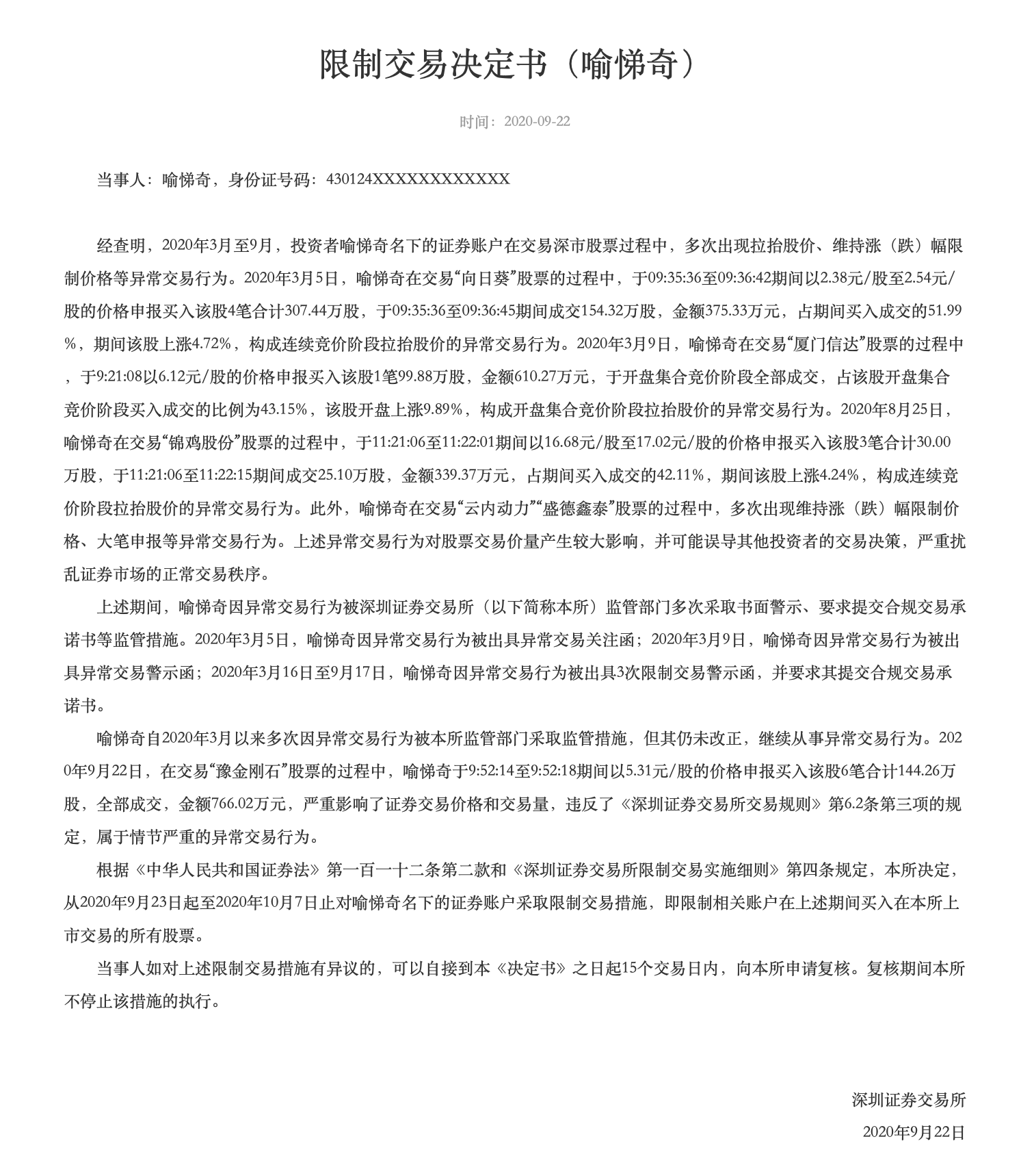
同时 , 9月22日 , 喻悌奇在交易“豫金刚石”股票的过程中 , 于9:52:14至9:52:18期间以5.31元/股的价格申报买入该股6笔合计144.26万股 , 全部成交 , 金额766.02万元 , 也严重影响了证券交易价格和交易量 。
因股价异常暴涨 , 天山生物、长方集团、豫金刚石被称为A股三大“妖股” 。
9月22日 , 三股同时复牌 , 开盘封死跌停后 , 走势分化 。 截至收盘 , 天山生物和长方集团双双跌停 , 豫金刚石则在盘中上演“地天板” , 收盘报收8.13% , 这也是科创板、创业板实行日内涨跌幅限制20%以来 , 首只股价一度走出“地天板”的个股 。
值得一提的是 , 在当日晚间 , 豫金刚石发布公告称 , 关注到网传公司正在进行资产重组事项 , 相关传闻不属实 。 经核实 , 目前公司正在被证监会立案调查 , 不具备进行重大资产重组、再融资的条件 。
【第一财经|因异常交易豫金刚石、长方集团 深交所对两自然人采取限制交易措施】第一财经广告合作 ,
推荐阅读
- 聚富财经|连锁便利店不断崛起,为何小卖部还没消失?,“以假乱真”被打击
- 翻译|景气指数“最高”五部剧:《半是蜜糖半是伤》第二,第一实至名归
- 百度|百度,已经成功掉出了第一梯队。
- 萍姐姐调侃体育|郭艾伦如何回应?国产第一后卫之争愈演愈烈,吴前爆发孙铭徽开挂
- 林珍娜|她连续3年被评“世界第一美女”,穿人鱼裙太美,一般人模仿不来
- 第一大视野|lol:无限火力最影响体验的4种人,他们让游戏彻底失去乐趣
- 游侠网|英国人都在玩什么?英国销量榜:《FIFA21》稳居第一
- 智通财经|持股比例达6.93%,比亚迪股份4079万元入股芯片制造商华大北斗
- 晨财经|| 浙江A股上市公司达500家,你想知道的都在这里!,周末·事件
- 王爷说财经|日本出口60551万亿日元!对美国出口11953亿,对中国呢?,8月
