龙江|关于龙江总商会调整招聘工作人员的公告
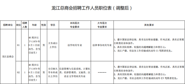
根据龙江总商会招聘工作人员的报名情况 , 决定调整岗位的招聘条件和增加招聘岗位(详见附件) , 并延长岗位报名时间至2020年10月15日(星期四) 。
有意应聘者持本人身份证、学历证等证明材料原件和复印件 , 本人近照免冠小一寸彩色照片2张 , 以及工作履历等资料 , 到龙江总商会秘书处应聘(龙江总商会大楼四楼 , 即旧公安分局) 。
咨询电话:0757-23383228、13702258464 , 联系人:梁小姐

本文图片
【龙江|关于龙江总商会调整招聘工作人员的公告】龙江总商会发展回眸
推荐阅读
- 天然气|黑龙江发生一起大事件,地点在佳木斯,1死2伤场面令人痛心
- 贴膜|手机坚持不贴膜,使用一年后,你后悔吗?
- 阔腿裤|初冬了,阔腿裤就收一收吧!今年流行“小脚裤+靴子”,时髦显瘦
- 酸汤|黑龙江鸡西“酸汤子”中毒事件唯一幸存者去世
- 泰州|中来股份:审议通过《关于控股子公司签订项目合同能源管理协议暨关联交易的议案》
- 股份|中来股份:审议通过《关于控股子公司签订项目合同能源管理协议暨关联交易的议案》
- 央视新闻|黑龙江“酸汤子”中毒事件最后一名伤者去世,9名中毒者全部死亡
- 痛心!黑龙江鸡西“酸汤子”中毒事件死亡人数上升至9人
- 药监局网站|国家药监局关于试点启用医疗器械电子注册证的公告
- 乐居财经|北大资源附属收到关于金融借款纠纷案的传票
