平安|违规变相突破报批费率,平安财险漯河中支被罚30万元
大河报·大河客户端采访人员 刘广超 姚程
9月19日 , 大河报·大河客户端采访人员了解到 , 河南银保监局漯河分局近日开出的行政处罚信息公开表显示 , 由于通过虚列费用给予投保人、被保险人、受益人保险合同约定以外的利益变相突破报批费率水平 , 中国平安财产保险股份有限公司被罚30万元 , 两名相关责任人共被罚款8万元 。
![]()
文章图片
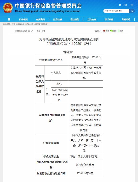
漯河银保监分局出具的行政处罚决定书显示 , 中国平安财产保险股份有限公司漯河中心支公司 , 通过虚列费用给予投保人、被保险人、受益人保险合同约定以外的利益变相突破报批费率水平 , 违反了《中华人民共和国保险法》第八十六条、第一百一十六条、第一百六十一条处罚 , 行政处罚决定罚款30万元 。
![]()
文章图片
同时 , 公司法人陈海洋对上述行为负有直接责任 , 受到警告处分并被处罚款5万元;相关责任人党海涛对上述行为负有直接责任 , 受到警告处分并被处罚款3万元 。
![]()
文章图片
【平安|违规变相突破报批费率 , 平安财险漯河中支被罚30万元】来源:大河客户端
推荐阅读
- 不得违规!遵义市中小学、幼儿园食堂禁止采购这种蔬菜!
- 心脏病|人到五十,面对三道“疾病坎”,若能平安跨过,有望长命百岁
- 惊蛰|明日惊蛰,这6种传统食物别忘了吃,顺应时节,家人四季平安健康
- 8道面条家常做法,初七给家人做一碗,寓意健康平安,幸福长久
- 【平安守望 情暖牛年】宁化:舌尖上的春节
- 大年初一吃素,分享6道素菜小炒,简单好做易消化,寓意平安祥和
- 大年初一,牢记“3吃3摆2不做”,老传统别丢了,日子平安顺利
- 羊肚菌|青海平安区:种出反季羊肚菌 上市有收益
- 违规占道|违规占道停车难 12345督办保畅通
- 作业 橙色 管控|违反重污染天气管控违规施工,鹤壁市多个工地被点名
