硬笔书法|硬笔书法结构规律50法,实用明了!
硬笔书法要比毛笔书法简单得多 , 没有碑帖之争 , 也没有技法上大的分歧 , 至于书体 , 要么楷书 , 要么行书 , 硬笔去学篆隶草的确实不多 。
不少人对硬笔书法学习的目标也不高 , 大多只追求将字写得规范 , 写得好看 , 艺术追求倒是其次 。
因而 , 有的书者认为硬笔无笔法 , 只是在拼结构 , 硬笔学习也就成了“快餐”式消费 。
本文图片
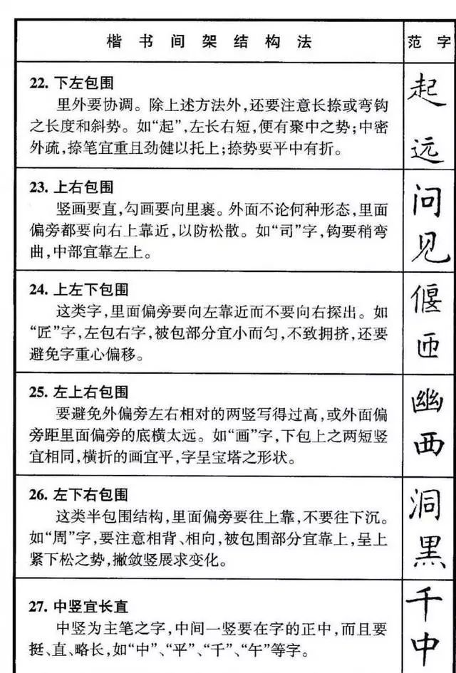
其实 , 硬笔书法 , 虽然笔画很简单 , 但还是有不少难点 , 其中主要的难点就在于结构 , 尤其是硬笔的楷书书写 。
下面整合了硬笔结构的50个规律 , 是根据具体的汉字总结的 , 非常的实用 , 分享给大家 , 希望对大家有帮助 。 建议可收藏慢慢学习 。
本文图片
本文图片
本文图片
本文图片
本文图片
本文图片
本文图片
本文图片
本文图片
当然 , 写好硬笔字 , 除了掌握笔画、结构和临帖之外 , 还要注意以下几点:
一、 端正学习态度
首先 , 学硬笔字要从思想上得到认识 。
要以把字写好为目的 , 有着“字不惊人誓不休”之决心 。 只有思想上认识了 , 才能更好地端正态度 。 在学习中即使遇到不少困难也都不要轻易放弃 , 坚持下去总会收获进步的 。
其次 , 要做到持之以恒 。
每天认真练习 , 最少抽出30分钟以上的时间练字 , 并且能长期坚持 , 达到自己想要的目标 。 如果时间允许 , 可以把练字时间定在清晨 , 因为早上是心静的时机 , 能更好地做到心无旁骛 。
本文图片
二、 选帖尤其重要
首先 , 要选择一种自己喜欢的字体 , 或者接近于自己字的风格的字帖 。
其次 , 建议初学者先从楷体入手 。 楷体规整 , 更易上手 , 特别适合初学者 。
再次 , 在临帖之前必须看每一个字的笔画及结构 。 在清楚结构和笔顺之后再下笔 , 做到心中有数 , 且对每一字 , 每一笔了然于胸 。
同时 , 在书写过程中 , 还要看清运笔方向 , 照着字帖上的模仿;注意每个字大小的变化是怎样的 , 也要看布局是否合理 。 最好每一字书写十遍以上 , 甚至还多一些 , 加以巩固练习 。
三、循序渐进
先把楷体写好再练行楷 , 因为行楷是楷书和行书的结合体 , 练好了楷书 , 打好了基础 , 之后练行楷就更容易些 。 然后再到行草 , 最后到草书 。
【硬笔书法|硬笔书法结构规律50法,实用明了!】图文源自网络 , 如有侵权 , 请联系删除!
推荐阅读
- es|JGR:中国区域大尺度强Es结构观测研究
- 绝缘|掺杂Mott绝缘体的电子结构演变研究获进展
- 松树|松烂皮病的发生规律和防治技术-松树枯梢病防治技术
- 春季不可不食的6大野菜,改善膳食结构营养价值高,尝尝鲜足以!
- 宁德时代|宁德时代前沿技术解析:极片层级微结构设计
- 火星|土耳其藏着火星生命奥秘?NASA称有一处岩石结构最接近火星
- 地球|教科书将被改写?科学家在地球深处发现了新结构,组成尚不明确
- 饮食|不吃晚饭,让你胖得更快!规律饮食才是预防肥胖的关键!
- 糖尿病|规律的体育锻炼可有效预防糖尿病,即使生活在空气污染的地区
- 南京师范大学|南京师大本科生在核壳结构纳米晶的晶面和尺寸同步控制获重要进展
