热点|“董事长性侵儿媳”罗生门:儿子敲锣公开指控,父亲全盘否认
关于“儿子指控父亲性侵儿媳”的话题近期引发关注。
![]()
文章图片
9月6日,一个名为@杨光金当着孙女面性侵儿媳的微博发布题为《淄博理光董事长杨光金当着孙女的面性侵儿媳》长文,作者自称是杨光金的儿子,指控其父亲、身在国外的淄博理光办公设备有限公司董事长杨光金当着孙女的面,性侵了其妻子。
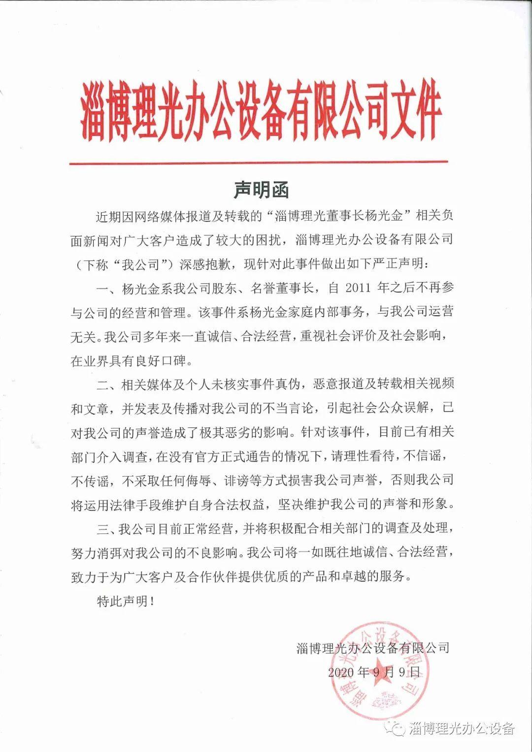
9月9日,仍旧身在国外的淄博理光办公设备有限公司董事长杨光金向澎湃新闻否认了儿子的所有指控。他说:“我有生理问题,这件事根本就没有发生,事情的起因是家庭矛盾。”
近日,澎湃新闻曾给名为@杨光金当着孙女面性侵儿媳的微博发私信核实采访,但是截至发稿,尚未获得回应。
“淄博理光办公设备”微信公众号9月9日发布的《淄博理光声明函》称,“杨光金系我公司股东、名誉董事长,自2011年后不再参与公司的经营和管理。该事件是杨光金家庭内部事务,与公司运营无关。”
该声明函还透露,“针对该事件,目前已有相关部门介入调查。我公司将积极配合相关部门的调查及处理。”
家庭矛盾杨光金自述整个事件是因为家庭矛盾,始自儿子和儿媳计划结婚时。
他说,儿子和儿媳计划2018年7月18日在温哥华结婚,这个日子是他找人看过的吉日,但是当天晚上儿子和儿媳才赶到温哥华,最终婚期被推迟到7月22日。
杨光金自述儿子、儿媳曾对其的冷落让其极其寒心。在温哥华期间,杨光金做了一个手术,术后回到家后,儿子、儿媳对其病情不闻不问,杨光金便对儿子直言,“我养条狗,见了主人还摇摇尾巴,我的心很凉很凉。”
后来矛盾继续激化。杨光金称,他开着房车,载着儿媳的父母,连同其儿子、儿媳、妻子,去一处离家较远的旅游景点给儿子、儿媳拍婚纱照。经过十几个小时的车程到达了目的地,也到了吃饭的点,但是除了杨光金和妻子外,其他人都去拍照了,一家人因为做饭的事情起了争端。后来回到住处后,因为生活习惯有差异,儿子、儿媳搬离了杨光金夫妻家,独自居住。
“我们两个常年不沟通,一沟通他就像爆了一样,我也不去教育他。”杨光金自述跟儿子很少沟通。
否认指控对于儿子性侵儿媳妇的指控,杨光金全盘否认。
杨光金称,孙女出生后,他和儿子一家的矛盾有所缓和,儿媳和孙女今年春节后回温哥华后去哪里都让其开车接送。儿子指控的其性侵儿媳这天,儿媳妇要去卖自己的一个名牌包,儿媳妇并没有让他去送,她下午两点出的门,六点多才回家。
“儿媳妇回来后并没有吃饭,说是在外面吃过了。”杨光金称儿子指控的其性侵儿媳这天,他只与儿媳妇有过简单沟通,并没有过多交流,同时与其妻子没有间断微信联系。
上述微博中还提到了杨光金陪同儿媳妇学车事宜,杨光金回应称,“当时儿媳妇想出去工作,想先学车,那段时间温哥华天气还挺凉,我陪他去学车的时候,看她穿了一个没过膝盖的裙子,曾建议她穿个长裤。”
杨光金透露,他本身有生理问题,根本不可能发生性侵的事儿,也从始至终没有这个想法。
至于儿子和儿媳这样做的目的,杨光金和妻子分析认为,儿媳妇曾想要租他的房子,还提过要开家庭旅馆,还曾要求他们该给儿子买房子,这可能是其真正目的。
不过,至于为何对杨光金这样指控,上述名为@杨光金当着孙女面性侵儿媳的微博则在文中解释说,“如果要名,这个账号火了,对我和妻子女儿的生活没有任何好处,没有人比我们更希望这个事情是假的,也没有人比我们更希望这个事情能够早点结束,让我们回归正常的生活。如果要利,我完全可以和妻子离婚,或者让妻子忍耐,默默继续装作没事人一样,缩起头来等着拿家产就行了,干吗要鱼死网破从此决裂呢?”
延伸阅读:山东淄博理光回应网传“董事长性侵儿媳”:系其家庭内部事务,相关部门已介入淄博理光办公设备微信号9月9日发布声明函,回应近日媒体报道“董事长当孙女面性侵儿媳”一事称,杨光金系公司股东、名誉董事长,自2011年之后不再参与公司的经营和管理。该事件系杨光金家庭内部事务,与公司运营无关。并且指出,相关部门已介入调查。
此前,媒体报道称,近日,山东淄博一男子在淄博理光办公设备有限公司门店前敲锣称妻子在加拿大被父亲杨某金(系淄博理光董事长)性侵。澎湃新闻报道称证实确有敲锣事件发生,公司称杨某金常年在国外。

文章图片
相关部门介入调查“温哥华的警方从来没找过我,也没对我有任何限制。儿子是专门搞自媒体的,发帖、删帖,这些事儿是他的强项。”杨光金透露。
近日,杨光金的儿子在淄博理光办公设备有限公司一门店拉起横幅,公开指控杨光金性侵儿媳妇,该内容的视频在网上引发关注。
9月9日,名为@杨光金当着孙女面性侵儿媳的微博再度发布消息称,“我始终相信法律,所以维权之前都详细咨询过律师,后续我们会继续推动温哥华那边警方的进程,争取早日将杨光金绳之以法,我们也会渐渐回归正常生活。”
“大闹一场,悄然离去,这就是最好的结果了。”上述微博消息中这样称。
标题:【热点|“董事长性侵儿媳”罗生门:儿子敲锣公开指控,父亲全盘否认】
(_原始标题:“董事长被指性侵儿媳”罗生门:儿子公开指控,父亲全盘否认)
推荐阅读
- 浪胃仙|泡泡龙的离世给所有吃播提了醒,浪胃仙顺势决定“转行”,新职业认真的吗?
- 结核|再见吧,“结核君”
- 感受松软海绵蛋糕“弹弹弹”
- 精河县精深加工,把每颗枸杞都“吃干榨尽”!
- 三星堆遗址|三星堆“迁都”猜想|自然灾害说:洪水、地震等致三星堆古城毁亡
- 农民|春分时节小麦田间管理,做好这些工作,高产又优质
- 猴面包树|这种树“能吃能喝还能住”,养活无数非洲人,引进中国后画风变了
- 早餐的新吃法,“透明饺子”简单好学,孩子看了都超级爱吃!
- 想吃点心不用买,教你在家做“驴打滚”,不用烤箱,软糯香甜!
- 它,有“蔬菜之王”的美称,炒一炒就出锅,清爽可口,好吃不胖
