中医|Neuron:哈佛团队揭示传统的中医疗法背后的神经解剖学原理
来源:cell press
中美两国神经科学家合作发现 , 微弱的电流刺激神经可能有助于治疗系统炎症反应 。 在8月12日发表在Cell Press细胞出版社旗下期刊Neuron(《神经元》)的一项研究中 , 研究人员进一步揭示了针灸这种传统的中医疗法背后的神经解剖学原理 。
本文图片
论文的通讯作者、哈佛医学院的马秋富教授 , 多年从事疼痛背后的神经机制研究 。
本文图片
哈佛医学院的马秋富教授
“西医治疗疼痛大多希望通过阻断神经通路来抑制疼痛 。 但是我们身上有无数条神通路 , 每条通路又可以被非常多的因子激活 。 所以这么多年来 , 尽管我们在动物实验中有那么多突破和成就 , 却没有制出什么新的治疗疼痛的药物 。 ”马教授说 。
受到中医背后“治病要治本”的理念启发 , 马教授与他的团队关注到炎症 , 一个导致疼痛的重要诱因 。
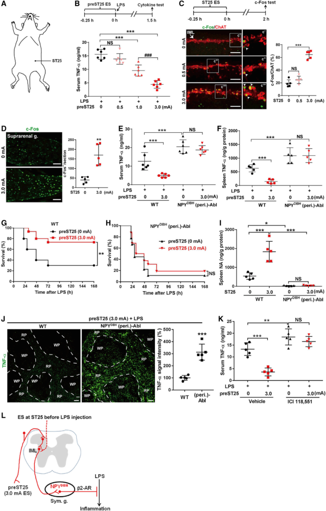
曾经有研究显示 , 用电流刺激位于颈部的一些神经可以有效缓解炎症 。 但这种疗法常常需要通过入侵式的手术方法实现 , 增加了治疗的风险 。 所以马教授与他的团队设计了一个仅需通过电针来输送电流、刺激神经的方法 。
研究人员使用了一个小鼠炎症实验模型 , 通过给动物注射脂多醣 , 来模拟在严重的细菌或病毒感染后易引发的一种致死率极高的全身炎症:败血症 。
他们首先选取了在小鼠腹部的“天枢”穴位点进行电针刺激 。 这个下针点与脾脏的神经环路有着密切联系 , 而脾脏又是免疫与炎症反应的主要器官之一 。 在15分钟3毫安的电针后 , 小鼠被注射脂多糖 。 研究人员发现 , 接受了电针刺激的小鼠体内炎性因子比起那些没有被治疗的小鼠明显低了不少 , 成活率也至少翻了一倍 。
本文图片
然而如果小鼠在接触脂多糖后再接受电针治疗 , 它们体内的炎性因子却比未接受治疗的小鼠高得多 , 并且都在三日内死亡 。
通过与改变了神经系统的转基因小鼠对比 , 研究人员发现刺激“天枢”这个腹部位点可以激活连接脊髓与脾脏的交感神经 , 产生去甲肾上腺素 。 去甲肾上腺素通过作用于脾脏中的特异性的受体 , 达到抑制炎症的效果 。 但如果电针在脂多糖注射之后才进行 , 此时肾上腺素的另一个具有加重炎症作用的受体已被脂多糖诱导表达 , 电针刺激反而恶化病情 。
“同样的治疗在不同的病程阶段产生截然相反的结果 , 这让我们也非常意外 , ”马教授说 。 “但大多数时间 , 病人来找医生通常是已经生病了、处在炎症状态 。 所以我们希望能够找到一种减轻炎症的方法 。 ”
该团队尝试在小鼠的后肢上“足三里”穴位给予电针刺激 。 他们发现如果使用较弱的0.5毫安的电流 , 无论在脂多糖注射之前或之后进行 , 都能起到抑制炎症的效果 。 治疗后小鼠成活率比对照组的至少提高了一倍 。
利用转基因工具小鼠 , 研究团队发现低强度的电流刺激并不会刺激脊髓到脾脏的神经通路 , 而会激活连接大脑与肾上腺的迷走神经 , 从而达到减轻炎症的效果 。
本文图片
“我们的研究揭示了电针有神经解剖学的原理 , 但是这种治疗方法在人体的安全性和有效性还需要通过临床试验进一步验证”马教授说 。
该团队下一步希望继续探索不同的下针位点和电流强度是如何激活不同的神经通路来调节炎症的 。
参考文献:
【中医|Neuron:哈佛团队揭示传统的中医疗法背后的神经解剖学原理】Liu et al. Somatotopic Organization and Intensity Dependence in Driving Distinct NPY-Expressing Sympathetic Pathways by Electroacupuncture" Neuron 2020
推荐阅读
- 肝火旺和胃火旺应该如何区分?
- 传染病|乌鲁木齐仍有9000余名密接者尚在接受集中医学观察
- 尿失禁|驻马店市中医院举办单切口吊带尿失禁手术演示交流会
- 驻马店市中医院|全市实验室生物安全业务培训会议在 驻马店市中医院顺利举办
- 滦平县中医院:食物嵌塞
- 央视新闻客户端|乌鲁木齐仍有9000余名密接者尚在接受集中医学观察
- 200斤的老中医,虽胖但血糖很正常,他说常喝2杯水,养肝稳血糖
- 慢性支气管炎的早期中医诊断
- 中医周医师|蚊子耳边嗡嗡响,开灯又逮不着?教你两招,帮你消灭蚊子
- 黄石市中医医院|又发生一起!黄石人警惕
