睡眠|脑科学日报:为什么胖人通过节食减肥很困难?充足睡眠改善记忆力
1 , 静息态额叶脑电的不对称性与分裂型特质的不同维度有关
来源:中科院心理所
既往研究发现 , 精神分裂症患者在静息态和完成认知任务时脑电功率均存在异常 , 尤其表现为右侧额叶相对于左侧额叶功率的增加 。 有趣的是 , 这种左右额叶的不对称性的现象与患者症状的不同维度和严重程度有关 。 该研究中 , 中国科学院心理健康重点实验室的王葵博士和于昕洋等探讨了普通人群中分裂型人格特质与静息态脑电的不对称性之间的关联 , 以及这种关联是否存在跨时间的稳定性 。
研究发现 , 分裂型特质与静息态额叶脑电的不对称性之间的关联可能不局限于单一频段 。 在以往的研究中也有报告联合使用低频和高频(delta、theta和beta2)的静息态脑电功率能够更好地预测分裂型特质的总分 。 重要的是 , 尽管分裂型特质可能与静息态额叶脑电的不同频段相关 , 但两者之间始终呈负相关 , 即随着分裂型特质的增加 , 被试可能在静息态表现出左侧相对于右侧额叶功率的减少 。 相关论文近期发表于Cognitive Neuropsychiatry 。
2 , 同样“拍一拍” , 待遇大不同?清华团队揭示社交状态调控触觉感受的机制
来源:小柯生命
雌性果蝇深谙这种规律:当翅膀被触动时 , 她们通常会通过踢腿动作来表示防御 。 但在被雄果蝇求偶时和交配过程中 , 她们更倾向于淡定地接受伴侣的爱抚 。 而交配行为结束后 , 雌性果蝇自动进入“贤者时间” , 对肢体接触愈加不耐烦 , 防御行为显著增加 , 并且可以持续数小时 。 清华大学的科研团队阐明了这一行为背后的神经学机制 。 8月7日17时 , 这项研究发表在《自然—通讯》 。
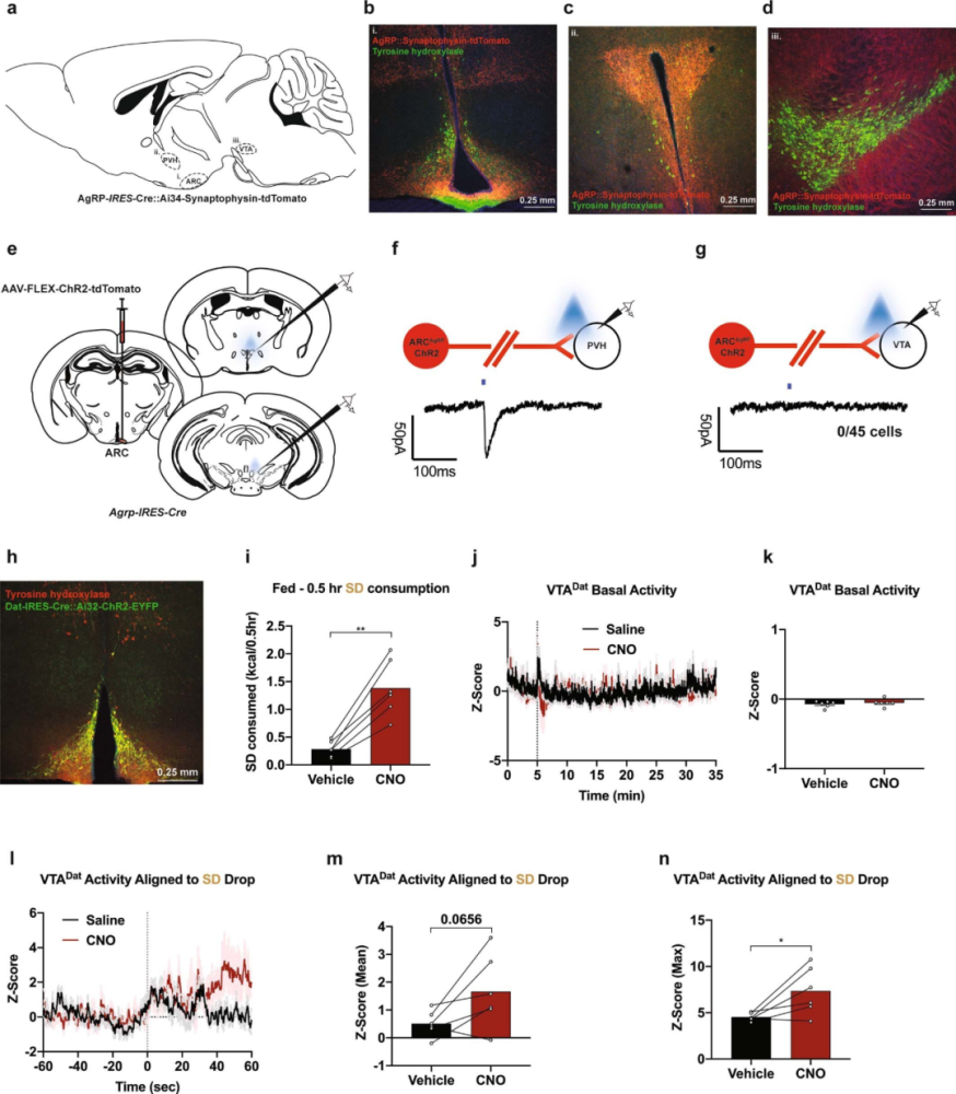
3 , Nature Neuroscience:为什么胖人通过节食减肥很困难?
来源:奇物论
本文图片
美国国立卫生研究院的Michael J. Krashes等研究人员 , 发现高脂饮食(HFD)偏向于下丘脑和中脑边缘的完善运动 。 使用被动贬值范式 , 他们发现暴露于HFD会抑制营养均衡的标准饮食(SD)的摄入 , 而与年龄、性别、应计体重和瘦素或黑皮质素4受体信号传导无关 。 纵向记录显示 , 此SD贬值以及随后向HFD消耗的转移 , 在下丘脑刺痛相关肽神经元和中脑边缘多巴胺信号传导水平被编码 。 研究人员证明食用高脂食物可以快速、持久地调节大脑的平行循环 , 以驱动高脂饮食的摄入 , 同时即使在饥饿严重的情况下 , 也会降低SD 。 该研究数据揭示了节食困难背后的神经基础 。
4 , 漆黄素(非瑟酮)治疗阿尔茨海默病
来源:阿尔茨海默病
索尔克研究所(Salk Institute)的研究人员开发的一种候选药物 , 先前被证明可以减缓脑细胞的衰老 , 新研究发现此化合物成功地逆转了遗传性阿尔茨海默病小鼠的记忆丧失 。 这项新研究于2020年7月21日在线发表在《氧化还原生物学》(Redox Biology)杂志上 , 研究揭示了CMS121通过改变脑细胞代谢脂质的方式发挥作用 。
Maher研究了一种在水果和蔬菜中发现的名为漆黄素( 别名:非瑟酮 英文:fisetin)的多酚类黄酮醇如何改善记忆力 , 甚至可以预防小鼠的阿尔茨海默病 。 最近 , 研究小组合成了漆黄素的不同变体 , 发现一种叫做CMS121的变体在改善动物记忆力和减缓脑细胞退化方面特别有效 。
5 , JAMA子刊:孕早期使用抗抑郁药与新生儿出生缺陷风险的相关性
来源:医脉通精神科
8月5日 , 美国疾病控制与预防中心Kayla N. Anderson博士及其合作者于JAMA Psychiatry(影响因子 17.471)在线发表了一项研究 , 基于美国国家出生缺陷预防研究(NBDPS)的最终数据 , 探讨了孕早期使用特定抗抑郁药与新生儿出生缺陷风险的相关性 。
研究者发现了孕早期使用抗抑郁药与特定出生缺陷的某些相关性 。 其中 , 使用文拉法辛时相对风险升高的出生缺陷数量似乎最多 , 但鉴于证据相对有限 , 这一结果仍有待进一步确认 。 研究同时提示 , 评估此类风险时 , 孕妇潜在疾病因素的混杂效应需要加以考虑 。 总之 , 药物的利弊需要与抑郁或焦虑不加以治疗的后果相权衡 , 以制定更理想的治疗决策 。
6 , 想要提高学习能力吗?充足的睡眠或使记忆力改善
来源:生物谷
在一项新的研究中 , 加州大学圣地亚哥分校医学院的研究人员发现 , 睡眠可以帮助人们终生学习 。 在8月4日发表在《elife》杂志上的一篇文章中 , 作者使用能够模拟不同大脑状态(例如睡眠和清醒)的计算模型 , 来检查睡眠如何巩固新编码的记忆并防止损坏旧记忆 。 文章作者Bazhenov说 , 睡眠过程中的记忆重播通过允许相同数量的神经元存储多个干扰记忆 , 对防止遗忘起了保护作用 。
7 , 研究揭秘:在人的一生中 , 哪个阶段更快乐?
来源:国际科学
密歇根州立大学的研究人员做了一项大规模的调查 , 通过对75000名美国人、德国人和荷兰人的研究 , 确定了人们对生活的乐观程度 , 以及生活中重大事件如何影响他们对未来的看法 。 这项研究发表在Journal of research in personality上 。 论文名为Changes in optimism and pessimism in response to life events: Evidence from three large panel studies 。
【睡眠|脑科学日报:为什么胖人通过节食减肥很困难?充足睡眠改善记忆力】论文的主要作者之一威廉·乔皮克说:“我们发现 , 在人生的整个过程中 , 青年时期 , 人们的乐观情绪在持续增长 , 中年时期趋于稳定 , 老年阶段则在逐渐下降 。 即使身处恶劣环境的人 , 虽然他们的生活比较艰难 , 但依然对自己的未来感到乐观 。 ”他说 , 最让人惊讶的是 , 即使是死亡和离婚这样的事也没能改变人们的乐观态度 。 这说明很多人都认同“人生苦短”的观点 , 让自己专注于快乐的事情 , 保持情绪平衡 , 才是最好的生活态度 。
8 , 10亿美元助力帕金森病疗法开发 , 渤健和Denali达成合作
来源:药明康德
8月7日 , 渤健公司(Biogen)和Denali Therapeutics宣布 , 双方已经达成一项协议 , 共同开发和推广Denali的LRRK2小分子抑制剂DNL151 , 用于治疗帕金森病 。 渤健还将获得选择加入两个研发项目的权利和两个额外项目的首轮谈判权 。 这些研发项目均针对神经退行性疾病 , 并利用Denali开发的穿过血脑屏障(BBB)的生物大分子递送技术 。 LRRK2是溶酶体功能的调节因子 , 在帕金森病中LRRK2功能异常 , 可能导致神经退行性病变 。 Denali公司的研究表明 , 抑制LRRK2活性可能通过恢复溶酶体的功能 , 不但对携带LRRK2基因突变的帕金森病患者有效 , 还可能对不携带LRRK2基因突变的患者也产生疗效 。
前文阅读
1 , 脑科学日报:“乙酰辅酶A”可逆转衰老;维生素D不能预防抑郁症
2 , 脑科学日报:新型冠状病毒感染人神经祖细胞和类脑器官的证据
推荐阅读
- 科学探索|为什么科学会在需要时让我们失望?
- 科学探索|光电探测器量子效率突破理论极限
- 科学探索|新技术能快速将海水变成饮用水
- 科学探索|揭秘星际物种起源:多个行星孵化器组成“生命之树”
- 科学探索|NASA火星勘测轨道飞行器捕获深褐色的雪崩照片
- 科学探索|当极光遇见气辉...NASA宇航员拍下绝美画面
- 科学探索|毒性更小:氧化铈纳米颗粒或成蛀牙克星
- 科学探索|[图]今天SpaceX的星链发射任务将创造新的重要里程碑
- 科学探索|诺斯罗普·格鲁曼公司再次发射为卫星提供“续命”服务的航天器
- 托尼·布莱尔|你行你上?英国前首相布莱尔抨击政府抗疫封锁太久,过度依赖科学
