|“自如”提前解约,房东却拿不到违约金
楚天都市报8月8日讯(见习采访人员刘琴 采访人员刘闪)原本委托武汉自如生活信息科技有限公司(以下称“自如”)管理名下房产,授权对外经营长期出租,但合同还未到期,自如提前解约,却拒绝支付合同约定中的违约金 。近日,武汉多名市民向楚天都市报反映此事 。
“自如”提前解约未按合同赔偿
徐先生介绍,他在江夏藏龙岛卡梅尔小镇有一套精装房,以前常年出租,每个月家人要过去打扫卫生、收水电费 。2018年8月,他把房子租给自如,并签下了一份租期为3年的资产管理服务合同 。虽然每月租金少了七八百元,但比较省心方便 。一个多月前,徐先生接到自如管家电话,管家称因房子在一楼太潮湿,提出解约,自如赔付徐先生2个月房租的违约金,徐先生需支付自如2万多的装修折旧费 。
“自如单方提出违约,凭什么要房东承担责任?”徐先生对此不满 。8月7日,他再次接到自如管家的电话,对方依然要求解约,但提出了新的解约方案,不需要徐先生支付装修折旧费,同时自如也不会给徐先生赔付违约金 。
对于自如提出的两种解约方案,徐先生表示均无法接受,“按照合同,作为乙方的自如若提前解约,应该给我赔付2个月房租作为违约金,我也不需支付装修折旧费 。”
文章图片
自如管家与房东对话
远在杭州的汪先生也遇到了同样的问题 。2018年11月,汪先生把位于东湖高新区宝业光谷丽都的毛坯房租给了自如,合同期到2023年6月止,期间有5个月的装修空置期,按合同约定,自如在空置期内无需向汪先生支付租金 。汪先生告诉采访人员,一个多月前,自如管家称,受疫情影响经营亏损,希望他每月降低租金100多元或者解约,他没有同意降租 。随之而来的就是自如提出的解约要求,并需要他支付4—6万元的装修折旧费 。8月8日,汪先生接到自如管家的电话,双方都不需赔付任何费用 。
律师认为应按合同支付违约金
【|“自如”提前解约,房东却拿不到违约金】采访人员了解到,在光谷丽都小区,包括汪先生在内共有16位房主遭遇此事,8日下午,采访人员拨通一名自如管家的电话 。对方称,关于目前武汉自如与业主解约一事,有专人负责对接,但不愿向采访人员提供相关负责人电话,对方称可以帮忙报备 。采访人员又联系了负责徐先生解约事宜的自如管家,对方表示无法提供相关信息 。
文章图片
自如合同
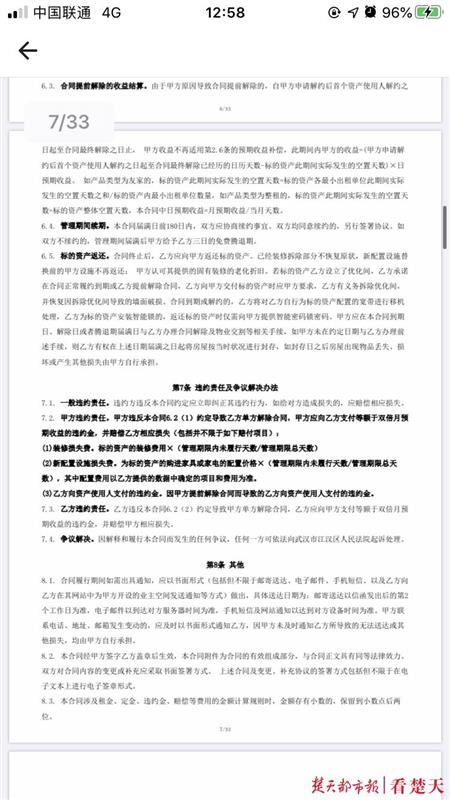
根据房主提供的资产管理服务合同,采访人员看到,第7条违约责任及争议解决方案中约定,房主如违约,应向自如支付等额于双倍月预期收益的违约金,并赔偿装修损失费、新配置设施损失费等 。而自如违反合同,应向房主支付等额于双倍月预期收益的违约金,并赔偿房主相应损失 。
文章图片
自如合同
湖北大诺律师事务所律师陈进伍认为,因双方是长期租赁合同,此次疫情影响不至于导致合同无法继续履行,特别是现在各地复工复产,原租赁合同不存在无法履行的情形,也不符合承租方单方解除合同的约定条件 。因此,承租方单方提出解约是违约行为,出租人有权拒绝,要求继续履行合同,也有权选择同意其解约请求,但可要求承租人按合同约定支付违约金 。
推荐阅读
- 腾讯控股的保险代理平台“微保”被深圳银保监局处罚
- 台风|今年第7号台风“海高斯”生成 或将明天登陆我国广东沿海
- 被指“双标”特斯拉无奈服软 拼多多是最后赢家吗?
- 未来的大学生活“长啥样”? 来看学长为你写下的万字指南
- 吃鸡将迎来寻宝玩法?新地图遍地宝藏,“古老秘密”开启冒险
- 小区公共收益成为一笔“糊涂账”?定期公开收支是关键
- 《杀手3》“难寻目标”模式回归!幽灵模式被取消
- “光盘打卡”小程序火了 激励年轻人节约粮食
- 科学探索|揭秘星际物种起源:多个行星孵化器组成“生命之树”
- 识别“95”号段中的“李鬼” 这些小技巧要掌握!
