|打造自组/安全/可控的LoRa网!Semtech首度回应工信部新规影响

文章图片

文章图片

文章图片

文章图片

文章图片

文章图片

2020年7月30日 , 主题为“自组、安全、可控”的2020 LoRa创新应用论坛在深圳召开 , 作为LoRa技术的创建者、LoRa芯片及先进算法的供应商Semtech Corporation(以下简称“Semtech”)在论坛上介绍了LoRa技术特色及生态建设方面的最新进展 , 而在会后的专访环节 , Semtech更是首次向包括芯智讯在内的媒体回应了去年工信部第52号公告对于LoRa的影响 。
一、什么是LoRa?LoRa(Long Range Radio)是由Semtech公司创建的一个物理层的无线数字通信调制技术 , 称为扩频连续调频调制技术( Chirp Modulation ) , 它最大特点是远距离、低功耗、多节点、抗干扰、低速率、低成本 , 是目前在物联网领域应用较为广泛的一种远距离、低功耗无线传输技术 。
具体特性如下:
传输距离:空旷的地方最高可达20Km;
工作频率:ISM 频段 包括433、868、915 MH等;
标准:IEEE 802.15.4g;
调制方式:基于扩频技术 , 线性调制扩频(CSS)的一个变种 , 具有前向纠错(FEC)能力 , 是Semtech公司私有专利技术;
容量:一个LoRa网关可以连接上千上万个LoRa节点;
电池寿命:长达10年;
安全:AES128加密;
传输速率:0.3-50Kbps
不过 , LoRa只是一个物理层的调制技术 , 现在市面上的所有LoRa芯片 , 也只是完成简单的物理层工作 , 其组网方式可以根据不同的应用和需求而选择不同 。 实际应用中常见有:点对点、星状、树状、网状、Mesh等多种组网形式 。 而市场上Wi-Fi、2G、3G、NB-IoT等其他芯片 , 都是带有自身协议栈的 , 下图为OSI模型中的网络层 数据链路层 物理层 。
△OSI网络分层示意图
LoRaWAN则基于LoRa远距离通信网络设计的一套通讯协议和系统架构 , 通常大型物联网网络数据采集才需要用到 。 在国外 , 主要是一些运营商使用LoRaWAN , 而国内LoRa的主要应用为私有网和专有网 , 被称之为“长Wi-Fi” , 使用方式和Wi-Fi完全相同 。 对比Wi-Fi , LoRa具有工作距离远、功耗低、传输速率低等特点 。
LoRa的网络具有灵活性和便利性:按需部署 , 根据应用需要 , 规划和部署网络;根据现场环境 , 针对终端位置 , 合理部署网关和终端设备 。 网络的扩展十分简单 , 根据节点规模的变化 , 随时对覆盖进行增强或扩展 。
同时LoRa可以独立组网:个人、企业或机构均可部署私有/专有网、企业网或行业网 (免License 频段) 。 大多数物联网应用都是区域性的 , 小规模网络即可解决问题 。 区域性的局域网络是公网有效且必要的补充 。
二、工信部第52号公告到底有何影响?2019年11月28日 , 工信部发布了2019年第52号公告 , 进一步规范了微功率短距离无线电发射设备的诸多事项 。 在该公告发布之后 , 有业内人士认为 , 根据新规 , 低功耗、远距离的局域网无线标准LoRa因为新规的一些限制 , 恐怕是要凉凉了 。 而另一部人则认为 , 国内LoRa非但没有受到限制 , 反而新规肯定了LoRa可以用于无线组网 , 使得Lora在国内的发展有法可依 , 有规可循 , 对LoRa是利好 。 那么工信部的这个新规到底对于LoRa到底是利好还是利空呢?
1、“限在建筑楼宇、住宅小区及村庄等小范围内组网应用”
LoRa被归类为LPWAN的一种传输方式 , 在空旷地上可实现1~10Km的传输距离 。 根据52号公告规定 , 在470 – 510MHz 使用频率 , LoRa的长距离特性将会被限制在一定范围内应用 , 也就是说在这段频率LoRa不会在中国进行运营商的网络覆盖 。 但是如果有需要的话 , LoRa仍可和其他通信方式(如4G等)接入互联网 , 将多个LoRa小网 , 连接成互联互通的物联网应用 。
△LoRa在小范围内与公网结合的网络结构示意图
此公告的技术指标明确要求可使用的区域范围 , 如智能制造管理系统解决方案应用于建筑楼宇 , 智能工地管理系统应用于住宅小区 , 智能家居应用于建筑楼宇 , 智慧农业应用于村庄 , LoRa均符合该条规定 。
2、“任意时刻限单个信道发射”
目前引领LoRa技术的Semtech公司所发布的所有芯片都支持单个信道发送数据 , 因此 , 从芯片功能上符合任意时刻限单个信道发射规定 。
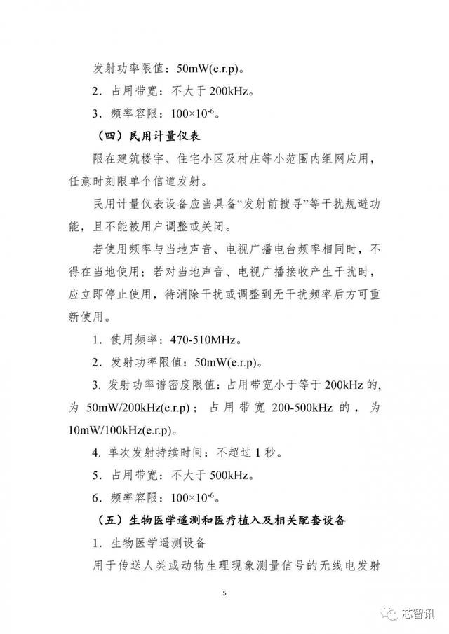
3、“民用计量仪表设备应当具备“发射前搜寻”等干扰规避功能 , 且不能被用户调整或关闭”
Semtech的LoRa芯片本身已提供信道检测功能(Channel Activity Detection , CAD)功能 , 已经很好地提供了“发射前搜寻”等干扰规避功能的技术基础 。 同时LoRa芯片都具有跳频功能 , 也可以通过跳频的方式进行干扰规避 。 除此之外 , LoRa网关芯片还启用彼此正交的信道和数据速率 ,在避免干扰方面提供了额外的鲁棒性 。
另外 , “发射前搜寻”等干扰规避功能一方面可以降低数据碰撞概率 , 提高通信系统的可靠性 。 另一方面碰撞概率降低可以减少重传的概率 , 从而降低功耗 。 从应用需求本身出发 , 绝大多数应用都希望通过“发射前搜索”等干扰规避功能提高系统的性能 , 因此这条规定不应被视为限制条件 。
4、“若使用频率与当地声音、电视广播电台频率相同时 , 不得在当地使用;若对当地声音、电视广播接收产生干扰时 , 应立即停止使用 , 待消除干扰或调整到无干扰频率后方可重新使用 。 ”
此要求适用于所有微功率设备 , 52号公告第三点明确定义了在ISM频段下各设备合理使用频带资源的规定(见图4) 。 由于各个地方的电视广播电台等频率基本固定不变 , 只要部署使用时避开该类频率 , 即可满足公告要求 。
△工信部第52号公告节选
Semtech的LoRa芯片具有“发射前搜索”和跳频的功能 , 可以在发射信号前检测当前频率是否有当地广播信号 , 如发现当地广播信号则进行跳频处理 。
针对中国的具体国情 , LoRa联盟提出来多组通信信道的标准 , 可以根据当地广播电台的固定频率 , 选择合适的通信信道 。
5、“发射功率限值:50mW(e.r.p) 。 发射功率谱密度限值:占用带宽小于等于200kHz的 , 为50mW/200kHz(e.r.p);占用带宽200-500kHz的 , 为10mW/100kHz(e.r.p) 。 ”
在建筑楼宇、住宅小区等范围内组网 , 由于距离较短 , 即使发送功率较低 , 依然能满足通信需求 。 如果是在村庄范围内智慧农业类的应用 , 由于村庄较空旷 , 信号衰减比较不明显 , 即使较低的发射功率 , 依然能覆盖较大范围 。
E.R.P 50mW已经是很大的输出功率了 , 相当于50mW输出功率连接2dBi的天线 。 由于现在室内应用中的节点尺寸都比较小 , 许多小尺寸天线增益都是-3dBi左右 , 此时LoRa节点的输出功率可以达到22dBm , 依然符合上述规范 。
6、“单次发射持续时间:不超过1秒”
LoRa的扩频因子参数 , 具有小的扩频因子其数据速率较快 , 大的扩频因子抗干扰能力越强的特性 。 LoRa各扩频因子和对应的数据载荷如表1:
△表1:LoRa扩频因子与载荷规范表 (“B”指字节)
表2是以LoRa常用的参数(Bandwidth=125kHz , Preamble=8 , Coding rate =4/5)和在隐性包头模式下的一组理论发射时间和数据长度关系(单位:ms) 。
△表2:发射时间(单位:ms)与数据载荷(“B”指字节)
从表2可以看出 , 在Bandwidth=125kHz , Preamble=8 , Coding rate =4/5的设置下 , 传输100Bytes数据分别使用169.22ms、297.47ms、533.5ms、985.09ms , 均小于1s的限制 。 在SF11、SF12时虽然发射时间较长、但依然可以在<1s的限制内传输较短的数据包 , 而且如果更改bandwidth等参数 , 可以使用SF12传输更长的数据包 。
总的来说 , LoRa是一种窄带技术 , 如:智能家居、智能小区等应用不管从应用需求或功耗需求都要求传输尽可能少的数据量 , 因此单次发射持续时间不会超过1s 。 一般在智能楼宇和智能家居应用中 , 使用的是SF7 125kHz的设置 , 此时一般一个通讯包的飞行时间小于100mS 。
7、“占用带宽:不大于500kHz”
LoRa芯片支持不大于500kHz限制的多种带宽设置 。
小结:52号公告对于LoRa生态在中国发展的帮助:
该公告规范了LoRa技术参数 , 对LoRa技术的长期发展提供了良好的大环境;
有法可依 , 公告为规范行业市场行为提供依据 , 确定合法的边界 , 降低企业违法风险;
本次公告是对微功率设备生产、进口、销售和使用各方面进行了全面的规范 , 因此公告的正式发布 , 正是从政策层面给业界一个定心丸 , 不论是对于自身影响程度如何 , 各企业至少得到了合法和违法的确定性界定 , 那么就可以在合法范畴中开展业务 。
三、LoRa生态加速发展据Semtech LoRa及物联网事业部副总裁Marc Pegulu介绍 , 目前 , 全球已部署 80 多万个基于 LoRa 的网关 , 其中基于 LoRa 的终端节点超过 1.45 亿个;已有157个国家和地区部署了 LoRa 或 LoRaWAN 。 从LoRa联盟的会员数量可以看出从事LoRa产品开发的公司数量也在迅速增长 。 LoRa联盟现有约500个会员 , 其中许多来自中国 , 例如阿里巴巴和腾讯 。 预计到 2023 年 , 43% 的 LPWAN 物联网解决方案将基于 LoRa 。
△LoRa全球生态
Semtech市场战略总结甘泉也表示 , 在去年中国工信部第52号公告发布之后 , 国内的LoRa发展也开始提速 , 目前中国的LoRa生态已经汇聚了一大批的知名厂商 。
LoRa在全球范围持续高速增长 , 截至2020年1月 , LoRa的连接节点超过了1.45亿个 。
四、打造自组、安全、可控的LoRa网“自组、安全、可控”是此次2020 LoRa创新应用论坛的主题 。 那么LoRa是如何来实现“自组、安全、可控”的呢?
1、自组
LoRa本身就是一项远距离、低功耗的无线局域网技术 , 并且在国内外的应用也大都已经获得了授权频段 , 用户可以根据自己的需要进行规划和部署网络 , 可根据现场环境 , 针对终端位置 , 合理部署基站 。 在灵活性和便利性方面 , LoRa网络的扩展十分简单 , 可以根据节点规模的变化 , 随时对覆盖进行增强或扩展 。 同时也可以构建灵活的商业模式 。 另外 , 根据工信部的第52号公告 , 符合该公告技术要求的微功率短距离无线电设备 , 不需要去无委会做型号核准 。 这也意味着LoRa网络的部署将非常自由 。
2、安全
技术分析一个数据是否安全 , 可以通过射频物理层、数据传输过程、安全加密方算法、应用层四个方面进行分析 。
从物理层分析 , 数据的安全性主要体现为该信号的隐蔽性强 。 隐蔽性强又叫做可检性低(LPI---Low Probability of Intercept) , 即不容易被侦破 , 对各种窄带通信系统的干扰很小。 如下图所示 , 扩频前数据高于噪声基底 , 其信号非常容易被检测 。 当信号被扩频后 , 信号完全在噪声基底之下 , 无法通过能量强度检测出来 。 这也是军工、通讯等行业一直使用扩频技术作为通信手段的原因 。
【|打造自组/安全/可控的LoRa网!Semtech首度回应工信部新规影响】
△扩频技术隐蔽性分析
由于与通信数率相比 , 扩频信号在相对较宽的频带上被扩展了 , 单位频带内的功率很小 , 信号湮没在噪声里 , 一般不容易被发现 , 隐蔽性较好 。 再者 , 由于扩频信号具有很低的功率谱密度 , 它对使用的各种窄带通信系统的干扰很小 。 在安全性方面LoRa技术也继承了扩频技术的优点 , 一般设备很难侦破和干扰到LoRa信号 。
在所有的物联网通信技术中 , LoRa技术可以在噪声下20dB解调 , 而其它的物联网通信技术必须高于噪声一定强度才能实现解调 。 这也使得普通设备很难检测和干扰LoRa信号 。
△LoRa调制抗造特性图
其它物联网通信技术的波形可以被频谱仪等设备抓取 。 同样 , 这些通信数据也可能被干扰或伪造 。 而LoRa技术具有较好的隐蔽性和抗干扰特性 , 具有较强的物理层安全特性 。
在网络层的安全性方面 , 从数据传输过程来分析 , 使用公网技术的终端设备的数据需要先到传输达基站 , 再到达移动交换中心 , 最后到达运营商的云端 , 之后才将最终的数据转发给客户应用端或客户的云端 。 但是 , 数据传输越远 , 中转次数越多 , 安全风险也就越高 。 而LoRa网络的数据是在本地收集 , 处理和存储数据 , 不需要先将数据送到运营商云端便可直接发到客户端 。 数据受网络所有者的完全控制 , 不会离开私有/专有的网络 。
在安全加密方算法方面 , 移动蜂窝网技术代表的公网为了方便和效率 , 采用相同的加密方法 , 因此容易被攻破 。 因为公网的普遍性 , 无法针对安全做太多的定制服务 , 其必须在安全和性能之间做平衡 。 而私有网络则完全不同 , 它们可以根据客户的需求武装成为“装甲车” , 数据的安全加密算法可以尽其所能 , 为了安全可以牺牲数据率 , 也可以牺牲成本 , 这是公网所完全不具备的 。 LoRa技术只是一个物理层的透传技术 , 用户可以在其网络层链路层架设自己的安全引擎 , 可以进行最深度的定制 , 还可以加入硬加密芯片 。 从数据加密方法分析中可以看到LoRa的安全性可以得到有力保证 。
在应用层的安全性方面 , 用户可以根据实际的应用需求进行加密 , 由于LoRa在组网上具有很强的灵活性 , 其应用侧的安全管理手段可以配合网络层及加密算法 , 实现整个应用的整体安全 。
3、可控
Semtech所指的“可控” , 主要指的是LoRa在覆盖范围、功耗、电池使用寿命、成本和供应链上的可控 。
特别需要指出的是 , LoRa芯片在整个产业链中处于基础核心地位 。 而作为掌握着LoRa底层技术的核心的Semtech Corporation则是一家美国公司 , 在当前的中美关系之下 , 也引发了很多人对于供应链安全可控的担忧 。 不过 , 据Semtech市场战略总结甘泉介绍 , 在中国使用的LoRa芯片实际上是由Semtech Corporation位于瑞士的子公司Semtech (International) AG 研发和供应的 ,而且LoRa芯片的制造、组装和代理分销是在亚洲地区(如中国台湾、马来西亚、中国大陆)进行的 。 因此不会出现大家担心的受制于美国的问题 。
此外 , Semtech (International) AG已将其LoRa技术的某些制造权授权给了欧洲和亚洲的某些半导体公司 , 具体的合作形式有两种 , 一种是获得Semtech LoRa芯片IP授权的半导体公司 , 他们可以在此基础上添加相关模块 , 设计出自己的芯片;第二种是直接采用Semtech提供的晶圆做SIP级芯片的厂商 , 包括微芯科技(Microchip)等 。 这两种形式的对外合作 , 也使得LoRa芯片供应实现了多元化 。
编辑:芯智讯-浪客剑
推荐阅读
- |美国封禁TikTok,外交部再作回应:国家安全成美国找事的“万金油”
- 郭艾伦首开个人训练营,打造“千锤百炼的少年”!
- 戚薇这造型绝了,穿连体裤故意露出安全裤,但这腿又P得过头了
- 驱动中国|实地智慧小区再添利器如影智能门“软硬”结合守护业主安全
- 关注2020暑运|钻梁肚 爬桥墩,66米高空守护高铁桥梁安全
- 橘了一只猫|看看孕妈赵丽颖,学习如何打造十足的时尚感!
- 大学|95后大学生为山区孩子打造“梦想基站”
- 买车后如何正确调节座椅?
- 那些年的大雨|三伏天养花,先遮阴,后控水,多肉断水最安全,防止高温晒伤
- 三伏天养花,先遮阴,后控水,多肉断水最安全,防止高温晒伤
