脑成像|脑科学日报:运动员脑成像研究发现与意志品质相关的大脑结构组织
1 , Cell | 黄薇等揭示人类胚胎少突胶质细胞发育与大脑皮层白质扩张的细胞和分子机制
来源:BioArt
本文图片
7月16日 , 加州大学旧金山分校Arnold Kriegstein实验室在Cell杂志上在线发表了题为Origins and Proliferative States of Human Oligodendrocyte Precursor Cell的研究论文 。 这项工作围绕人类胚胎发育过程中少突胶质前体细胞(OPC)的谱系来源、增殖能力和扩散方式展开研究 , 从而探索人类大脑皮层白质扩张(white matter expansion)的细胞和分子机制 。
2 , 颉伟组/朱冰组发现表观修饰临近区域依赖的修正新机制
来源:小柯生命
7月20日晚23时 , 清华大学生命学院颉伟研究组与中国科学院生物物理研究所朱冰研究组通过紧密合作 , 在《自然-遗传》期刊以长文形式发表了题为《不精确DNMT1与“临近区域依赖修正机制”促进稳定且可塑表观遗传》(Imprecise DNMT1 activity coupled with neighbor-guided correction enables robust yet flexible epigenetic inheritance)的研究论文 , 阐明表观遗传修饰在并不精确的维持机制作用下如何维持稳定遗传的基本机理 。
这一重要研究发现了不精确的DNMT1甲基化活性(包括从头甲基化活性与并不完美的甲基化维持活性)能导致随机DNA甲基化“突变”(epimutations) 。 然而这些“表观遗传突变”在细胞传代过程中倾向于进行自我修复 。 有趣的是 , 该修复可能正是通过DNMT1的不精准活性 。 并且这种不精准活性还能完成对不同起始甲基化水平的稳定遗传 , 进而同时实现表观修饰的可塑性和可遗传性 。 这样一套表观遗传可塑性遗传机制的核心是基于对邻近区域甲基化水平敏感的DNMT1活性的“调节-稳定”系统(neighbor-guided correction) 。 研究人员相信类似系统可能在表观遗传修饰的传递过程中广泛存在 。
3 , Nat Comm | 环形RNAs在脑衰老中的生物学作用
来源:BioArt
本文图片
7月17日 , 北京大学/中国科学院昆明动物所研究员李家立课题组在 Nature Communications上发表了题为CircGRIA1 shows an age-related increase in male macaque brain and regulates synaptic plasticity and synaptogenesis 的论文 。
研究人员发现:circGRIA1 , 一个由兴奋性氨基酸受体-AMPA受体亚基Gria1基因衍生的circRNA亚型 , 在雄性猕猴脑内多个脑区呈现显著地增龄性表达升高;而且与Gria1 mRNA表达水平有明显的负相关 。 进一步检测发现circGRIA1除了少部分表达分布在神经元胞浆和突触附近外 , 其主要分布于神经元的细胞核中 , 并发现其能够与Gria1基因启动子区域有相互作用 , 通过顺式作用调控Gria1 mRNA表达 。 体外和体内操纵circGRIA1表达能够负性调节Gria1 mRNA和蛋白质水平 , 敲低circGRIA1可显著地改善老年雄性猕猴海马神经元的突触可塑性及突触再生 。 上述研究结果揭示了脑内特异性circRNAs动态表达和生物学作用参与了大脑衰老过程 。
【脑成像|脑科学日报:运动员脑成像研究发现与意志品质相关的大脑结构组织】4 , Cell:科学家利用虚拟胚胎进行单个细胞层面的研究
来源:细胞
近日 , 发表在Cell上的一项研究中 , 来自欧洲分子生物学实验室(EMBL)和意大利帕多瓦大学的研究团队首次对早期胚胎发育进行了完整的描述 , 包括胚胎中的每一个细胞 。 这种“虚拟胚胎”有助于解答生物体内的不同类型细胞是如何从单个卵细胞起源的 。
5 , 通过冬奥会运动员脑成像研究发现与意志品质相关的关键大脑结构组织
来源:中科院心理所
本文图片
专家组意志品质的独立性分数与左侧顶下小叶皮层厚度显著相关
近期 , 中国科学院心理健康重点实验室张向阳研究组的魏高峡副研究员 , 以国家队短道速滑运动员为对象开展研究 , 探索意志品质相关的关键大脑皮层结构 。 该研究招募了16名平均专业训练时长大于8年 , 且参加下一届冬奥会的中国国家短道速滑队的运动员作为专家组 , 18名性别、年龄相匹配的健康被试作为对照组 , 对所有34名被试进行磁共振扫描和意志品质行为测查 。
研究发现 , 楔前叶、顶下小叶和额上皮质均与自我信息加工有关 。 此外 , 上述脑区也是默认网络的一部分 , 在以目标为导向的内在心理和自发的内部心理中发挥着重要作用 。 这一发现提示 , 运动环境中的自主感可能通过重塑默认网络中的部分大脑结构组织 , 实现对意志品质的构建 。
6 , 电休克治疗精神病性抑郁的新证据 | EPA2020
来源:医脉通精神科
一项由新加坡精神卫生研究所Christopher Yi Wen Chan博士等开展的研究显示 , 对于伴精神病性症状的抑郁患者 , 电休克治疗的有效率、治愈率、认知改善效应均显著优于不伴有精神病性症状的抑郁患者 。
另一项由西班牙巴塞罗那Aida De Arriba Arnau博士带领的研究团队也得到了类似的结果 , 即电休克针对伴精神病性症状的抑郁患者疗效更佳 。 然而该研究同时提示 , 这一差异至少在一定程度上与伴精神病性症状患者更早接受电休克治疗有关 。
上述两项研究均于欧洲精神医学学会(EPA)2020年线上年会发布 。
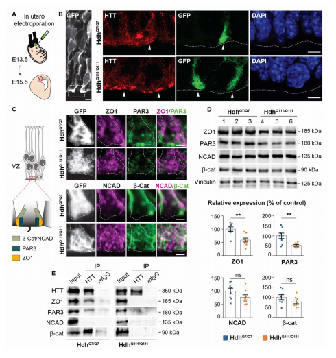
7 , Science新发现:亨廷顿舞蹈症可改变人类神经发育
来源:小柯生命
本文图片
法国格勒诺布尔大学Sandrine Humbert、索邦大学Alexandra Durr等研究人员合作发现尽管亨廷顿舞蹈病是一种晚期表现的神经退行性疾病 , 但小鼠研究和症状前突变携带者的神经影像学研究均表明 , 亨廷顿舞蹈病可能会影响神经发育 。 7月16日 , 《科学》在线发表了这一成果 。
8 , 别忽视“自我感知”!这是早期发现阿尔茨海默症的重要指标
来源:中国生物技术网
近日 , 发表在美国神经病学学会官方出版物《Neurology》上的一项研究中 , 由德国神经退行性疾病中心(DZNE)领导的一个研究团队表明 , “自我感知”是早期发现阿尔茨海默症的一个重要指标 。 在这项涉及449名老年人的新研究中 , 研究人员发现 , 主观上感觉出现记忆障碍的个体通常也会表现出与脊髓液异常相关的可检测认知缺陷 。 这些发现将有助于早期诊断和治疗阿尔茨海默症 。
前文阅读
1 , 脑科学日报:DNA“条形码”测序;男人的存在 , 会让女人老得更快
2 , 脑科学日报:揭开衰老之谜背后的关键机制;可检测压力的隐形眼镜
推荐阅读
- 科学探索|为什么科学会在需要时让我们失望?
- 科学探索|光电探测器量子效率突破理论极限
- 科学探索|新技术能快速将海水变成饮用水
- 科学探索|揭秘星际物种起源:多个行星孵化器组成“生命之树”
- 科学探索|NASA火星勘测轨道飞行器捕获深褐色的雪崩照片
- 科学探索|当极光遇见气辉...NASA宇航员拍下绝美画面
- 科学探索|毒性更小:氧化铈纳米颗粒或成蛀牙克星
- 科学探索|[图]今天SpaceX的星链发射任务将创造新的重要里程碑
- 科学探索|诺斯罗普·格鲁曼公司再次发射为卫星提供“续命”服务的航天器
- 托尼·布莱尔|你行你上?英国前首相布莱尔抨击政府抗疫封锁太久,过度依赖科学
