神经干细胞移植|人类神经干细胞移植可改善AD认知缺陷
研究表明 , 通过海马内移植鼠神经干细胞(NSC)可使神经元发生补充或替换 , 进而减轻神经变性 , 改善AD啮齿动物的认知功能 。 然而 , 鲜有关于人类神经干细胞(hNSC)移植治疗AD的报道 。
这项发表在Frontiers in Aging Neuroscience的文章Human Neural Stem Cell Transplantation Rescues Cognitive Defects in APP/PS1 Model of Alzheimer’s Disease by Enhancing Neuronal Connectivity and Metabolic Activity中 , 作者将hNSCs植入APP/ PS1转基因(Tg)小鼠模型的双侧海马中 , 观察hNSC移植对AD行为学和神经病理学的影响 。 此项研究表明 , 移植的hNSCs可通过补偿机制增强APP / PS1小鼠的神经元连接性和代谢活性 , 从而减轻了AD相关的认知功能障碍 。
本文图片
1 , 移植hNSCs在大脑中存活、迁移和分化
本研究使用GFP标记hNSCs , 以鉴定移植后6周内APP /PS1小鼠大脑各个区域中移植细胞的位置 。 GFP阳性细胞广泛地从移植部位(海马CA1区)分布到周围区域 , 包括胼胝体、邻近皮层 , 甚至分布到丘脑和外囊等较远的区域(图1A–G) 。 定量分析显示 , 大多数hNSCs与DAPI染色共定位良好(94.7±5.6%) , 其中一些细胞分化为星形胶质细胞(9.8 ± 8.7%)或成熟的神经元(2.4 ± 4.4%; Figure1R) 。
本文图片
图1. hNSCs的存活 , 迁移和分化 。 (A)冠状脑部分的示意图 , 绿色荧光蛋白(GFP)标记的移植细胞(绿色点)的分布 。 星号代表移植部位 。 (B , C)移植的hNSCs移植入海马 , 并且它们广泛地迁移到胼胝体(D) , 额叶皮层(E) , 丘脑(F)和外囊(G)中 。 (H , I)GFP标记的hNSC与DAPI共定位 。 一些hNSC分化为GFAP-星形细胞或成熟神经元(J–R) 。
2 , hNSC移植可减轻APP / PS1小鼠的学习和记忆能力缺陷
旷场实验和Morris水迷宫结果显示 , hNSC移植可以缓解AD小鼠的认知 , 学习和记忆能力 , 但不能缓解焦虑水平 。
本文图片
图2.行为学测试 。 (A)旷场测试(OFT)测试的分析;(B) WT和NSC组之间的判别指数(DI);(C)Morris水迷宫(MWM)训练期的逃避潜伏期;(D)MWM中代表性运动轨迹 。 (E)MWM的第六天在目标象限中运动距离的百分比、平均速度和穿台次数 。
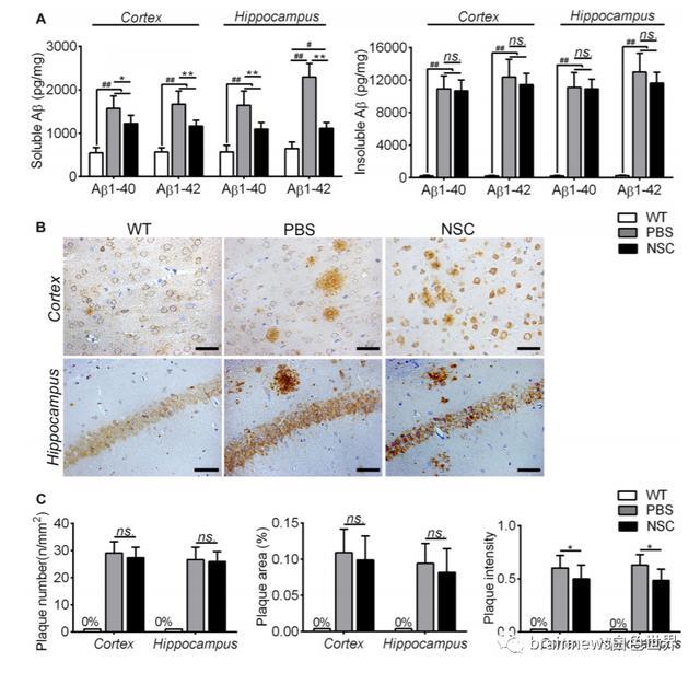
3 , hNSC移植可减少AD小鼠大脑中的可溶性Aβs , 但不能减少溶性Aβs和斑块负担
为了评估hNSC对APP/PS1小鼠脑中Aβ病理的影响 , 在NSC、PBS和WT组小鼠中均评估了Aβ水平和斑块负担 。 由于不溶性Aβ是从可溶性Aβ到老年斑的中间产物 , 因此分别测试了两种Aβ形式 。 结果表明 , hNSC移植可减少AD小鼠大脑中的可溶性Aβs , 但不能减少溶性Aβs和斑块负担 。
本文图片
图3. hNSC对APP/PS1小鼠脑Aβ病理的影响 。 (A)ELISA结果分析;(B)各组小鼠的皮质和海马中的代表性Aβ1–16 (6E10)染色图像 。 (C)额叶皮层和海马的Aβ斑块数量、面积和斑块强度 。
4 , 通过hNSC移植挽救AD小鼠大脑中的神经元丢失和连接
突触损伤是AD的另一个重要特征 。 为了评估hNSC移植后突触的变化 , 本研究检测了突触素(SYP)的免疫反应性 , hNSCs显着增加了AD小鼠的突触密度 , 且统计学上达到了与WT小鼠相同的水平 。 超微结构分析表明 , 在WT小鼠的皮质和海马中突触较密集且结构完整 , 在PBS组小鼠中出现结构疏松且分布稀疏 , 但在NSC组小鼠中突触结构相对完整 , 分布较密集 。
本文图片
图4.hNSC保护了APP / PS1小鼠大脑中的突触损伤 。 (A)各组小鼠大脑中的SYP染色切片及额叶皮层和海马中的SYP定量 。 (B)超微结构分析 , 箭头指示突触 。
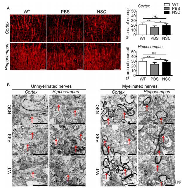
突触损伤通常与AD脑神经元树突损伤有关 , 本研究用MAP2标记以评估突触-树突损伤 。 结果显示与PBS组相比 , NSC组小鼠的MAP2染色树突覆盖的神经纤维的面积百分比显着增加 , 且NSC和WT组小鼠在额叶皮层和海马中显示出相当的MAP2免疫反应水平(图6A) 。
超微结构分析显示 , PBS组小鼠皮层和海马中无髓型神经纤维表现出外观增大和组织混乱 , 而在NSC组小鼠中 , 损伤明显得到修复 。 同样 , NSC组和WT小鼠的有髓神经纤维相对完整(图6B) 。
本文图片
图6. hNSC改善了APP / PS1小鼠大脑中的神经纤维 。 (A)各组小鼠大脑中的微管相关蛋白2(MAP2)染色及定量 。 (B)超微结构分析 , 箭头指示神经纤维 。
5 , hNSC移植改善AD小鼠大脑的神经元代谢活性
本研究应用1H-MRS评估hNSC移植后脑代谢的变化 。 这些结果表明 , hNSCs移植显着提高了APP/PS1小鼠大脑的NAA和Glu水平 , 但几乎不影响其mI和Cho水平 , 表明hNSC移植改善了AD大脑的神经元代谢活性 。
本文图片
图7. hNSC改善了APP / PS1小鼠的脑代谢活性 。 (A)大脑感兴趣区域(ROI)(白框)以及来自各组小鼠的代表性光谱 。 NAA:N-乙酰天门冬氨酸 , Glu:葡萄糖 , mI:肌醇 , Cho:胆碱 , Cr:肌酸 。 红色箭头表示代谢变化的方向 。 (B)量化三组小鼠皮质和海马体中每种代谢物与肌酸(Cr)的相对比例 。
【神经干细胞移植|人类神经干细胞移植可改善AD认知缺陷】6 , 总结
这项研究表明 , hNSC移植可以改善APP/PS1 Tg小鼠模型的认知功能障碍 。 移植的hNSCs可在脑中存活和迁移 , 并分化为星形胶质细胞和成熟神经元等细胞类型 。 植入的hNSCs改善了神经元、突触和神经纤维的密度和结构 , 增强了神经元的代谢活性 , 但对Aβ斑块负荷无影响 。
由此得出 , 移植的hNSCs可能通过与增强神经元的连接性和代谢活性相关的补偿机制来改善阿尔茨海默氏症的认知功能 。 这项研究为hNSC移植在AD治疗中的应用提供了临床前证据 。 在将hNSC应用于AD临床患者之前 , 仍需要进一步研究其在AD脑中的相关分子机制 。
参考文献:
LI X, ZHU H, SUN X,et al. Human Neural Stem Cell Transplantation Rescues Cognitive Defects inAPP/PS1 Model of Alzheimer’s Disease by Enhancing Neuronal Connectivity andMetabolic Activity [J].
编译作者:乐行僧 (Brainnews创作团队)
校审:Simon (Brainnews编辑部)
推荐阅读
- 收藏!10种中成药可用于脑梗塞,改善神经功能
- |耄耋老者面部疼痛无法进食 神奇“小球囊”终结10年三叉神经痛
- |喝冷饮吃雪糕牙痛难忍 原是三叉神经痛作怪
- 人生OWATA大冒险2|FLASH游戏《人生OWATA大冒险2》挑战你的反射神经
- 张志珺|NB封面文章:张志珺/王立平/韩璎等揭示视空间记忆障碍的神经基础
- 特斯拉|特斯拉开发Dojo神经网络训练计算机 后者是性能野兽
- iTunes|算法之“算法”:所有机器学习算法都可以表示为神经网络
- 美股研究社|马斯克:特斯拉正开发“Dojo”神经网络训练计算机
- 限制俄罗斯军工,只因自己没有研究成果,专家:西方国家神经紧张
- 造血干细胞|做一盏照亮他人希望的明灯|荔枝军事
