这!就是街舞|山东新增确诊病例1例,无症状感染者8例,均为境外输入(附详情)

2020年7月18日0时至24时:
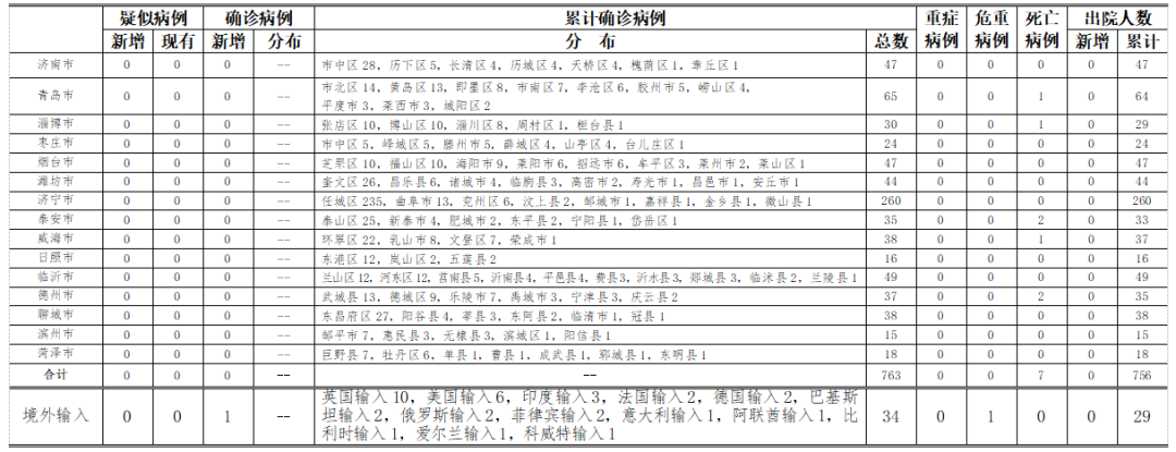
山东无本地住院疑似病例、确诊病例 。 累计报告确诊病例763例 , 死亡7例 , 治愈出院756例 。
山东无新增境外输入疑似病例 , 青岛市报告科威特输入确诊病例1例 。 累计报告境外输入确诊病例34例(其中 , 危重病例1例) , 累计治愈出院29例 。
青岛市报告科威特输入无症状感染者8例 。 正在隔离观察治疗的无症状感染者15例(均为境外输入) 。
目前共追踪到密切接触者22960人 , 尚有698人正在接受医学隔离观察 。
详见下表(单位:例):
备注:
山东省本地病例按确诊时医院所在县区统计 , 境外输入病例单独统计 。新增确诊病例和无症状感染者具体情况由相关市卫生健康委进行通报 。
2020年7月18日0—24时 , 青岛市新增境外输入新型冠状病毒肺炎确诊病例1例、境外输入无症状感染者8例 , 均为中石化在科威特工作的中国籍员工 , 由科威特乘坐包机CA042航班于7月17日抵达青岛流亭机场 。
新增境外输入确诊病例赵某某 , 男 , 32岁 , 山东人 。 海关入境检疫采样后 , 因咽痛、咳嗽等由120救护车转运至定点医院隔离检查 。 7月18日海关入境核酸检测结果阳性 , 当日市疾控中心核酸复检阳性 , 综合流行病学史、临床表现及实验室检测结果 , 专家组确诊为轻型病例 , 转至集中收治定点医院隔离治疗 。
【这!就是街舞|山东新增确诊病例1例,无症状感染者8例,均为境外输入(附详情)】新增境外输入无症状感染者8例 , 分别为:傅某 , 男 , 22岁 , 山东人;范某某 , 男 , 38岁 , 山东人;荆某某 , 男 , 45岁 , 山东人;刘某某 , 男 , 40岁 , 山东人;顾某某 , 男 , 32岁 , 山东人;杨某 , 男 , 41岁 , 山东人;徐某某 , 男 , 41岁 , 江苏人;郑某某 , 男 , 35岁 , 山东人 。 以上8人海关入境检疫采样后 , 均由专车送至集中隔离点进行医学观察 。 7月18日8人海关入境核酸检测结果均为阳性 , 当日市疾控中心核酸复检均为阳性 , 专家组确定为无症状感染者 , 转至定点医院隔离观察治疗 。
同航班人员抵青后 , 均由专车送至集中隔离点进行医学观察 。 同机密切接触者350人 , 均已实施集中隔离医学观察 。
截至7月18日24时 , 青岛市累计确诊本地新型冠状病毒肺炎病例65例 , 其中治愈出院64例 , 死亡1例;境外输入病例20例 , 其中治愈出院17例 , 现有3例(俄罗斯输入2例、科威特输入1例)在定点医院接受隔离治疗;无症状感染者21例 , 其中7例已出院 , 现有14例(科威特输入8例、俄罗斯输入4例、美国输入1例、菲律宾输入1例)在定点医疗机构隔离观察治疗 。 目前我市纳入医学观察的密切接触者共510人 。
青岛市卫生健康委员会
2020年7月19日
山东商报·速豹新闻编辑 刘瑾阳
来源 健康山东、青岛卫生健康
撩小编如果您有新闻线索 , 可以拨打0531-81935883 , 也可以在微信公众号给我们留言或直接微信搜索:wqc123455加“山东商报”为好友 。
有什么问题 , 也可以通过公众号或微信随时与山东商报记者进行沟通 , 商量对策和办法 。
往期报道:山东新增确诊病例详情公布!系2名船员 , 同船18名船员在货轮上实施隔离观察济南新增1例无症状感染者 , 烟台新增2例确诊病例 , 均为境外输入一女子凌晨失踪 , 失联14天!家人悬赏10万 , 丈夫:期间曾收到妻子网购的药物特别声明为响应国家保护知识产权的号召 , 《山东商报》社及旗下新媒体刊发文字及图片稿件特声明如下: 一、知道文章及图片来源的 , 我们一定会注明文章及图片的出处或作者 , 请作者联系小编 , 我们将按照山东商报报社稿费标准 , 及时发放稿费 。二、对于图片和稿件未提及出处的 , 我们转发时未能及时署名的 , 请原作者或单位联系我们 , 我们将按照山东商报报社稿费标准 , 及时发放稿费 。三、对于不同意使用的文章和图片 , 请原作者或有关单位及时联系我们 , 我们立即删除 , 以防侵权 。四、2018年以前的文字或者图片 , 因条件所限 , 未及时署名的 , 请作者或者单位联系我们 , 我们将按照上述标准发放稿费或及时删除相关稿件或图片 。
推荐阅读
- 王者荣耀:软辅不想被嫌弃?除了不能3级辅助装以外,还有这四点
- 人间风物志|游雍和宫:有人说这是北京必打卡景点之一,但我并不觉得非去不可
- 新个体经济为啥这么"火" 分享也是一项"严肃创业"
- 反伤刺甲将调整,然后新出了一件魔抗装备,这两都完美适合赵云!
- 识别“95”号段中的“李鬼” 这些小技巧要掌握!
- 这些星座女最容易在感情里遭遇渣男,赶紧进来避避难吧!
- 知书达理,这些星座从来不出熊孩子
- 这些星座的男生是护妻小超人,嫁给他们很幸福!
- 艾泰洗车机|还在排队高价洗车?艾泰智能洗车机,小米都不敢这么玩
- 梅拉尼娅·特朗普|想拉个小手怎么这么难?美国总统特朗普又被第一夫人拒绝了
