重点路段|别乱停车!贵阳这39条路段将重点整治违停现象
今年以来贵阳交警持续开展文明交通秩序治理,对违停、不礼让斑马线、车窗抛物、占用消防通道、酒驾等重点交通违法行为以及“两客一危一货”等重点车辆加强查处和监管力度。
近期为巩固文明交通治理成效,贵阳交警将有步骤地对上述各类重点违法行为进行强化治理。特别是为进一步规范停车秩序,让文明规范停车成为习惯,贵阳交警将会对全市范围内的违停现象加大治理和查处力度。为此,贵阳交警特向社会公布部分违停治理重点路段,提醒广大驾驶人注意交通标志标线,规范停车行为,切勿在禁停区域违法停车。
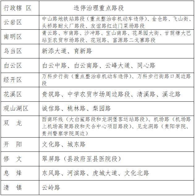
此次公布的部分违停治理重点路段共计39条,涵盖了贵阳市所有行政辖区。
【 重点路段|别乱停车!贵阳这39条路段将重点整治违停现象】交警表示,对在重点治理路段上出现的违停行为,交警将采取固定监控抓拍、移动监控抓拍、民警巡逻抄告、违停车辆拖移等多种方式进行查处,强化治理力度和密度,减少死角和空隙。
贵阳市违停治理部分重点路段

文章图片
这些重点治理路段,
有你常走的没?
转发,提醒!
推荐阅读
- 新增|已有司机中招!均安这些路段新增电子警察
- 济南|不是所有路段都能“临时停车” 济南交警集中整治机动车违停行为
- 武汉|武汉30种重点监控药品集中议价拟入围结果公布
- 大众报业·大众日报|重点工作攻坚看行动丨营商环境怎么样?两个项目看变化
- 全国政协|邵鸿带领全国政协调研组来豫开展重点提案督办调研
- 小小看世界|去沙漠旅游时,千万别乱摘路边的水果,否则你会后悔的
- 三国志|三国志战略版:S2开荒战法别乱选,学会这个办法,避免开局就炸裂
- 码头|洋码头发布“三新战略”,线下实体店、直播成布局重点
- |武汉30种重点监控药品集中议价拟入围结果公布,“未中选”产品将退出湖北市场
- 淮北消防立即开展物流仓储等重点场所消防安全大检查
