地震|唐山地震,地震到底能不能预测?带你快速了解地震
一觉醒来便看到一个不幸的消息 , 唐山又地震的 。
幸好 , 这次地震的强度不算太为剧烈 , 据后续的报告称 , 地震精确时间为7月12日6点38分 , 在河北唐山市古冶区发生了5.1级的地震 , 震源深度10千米 。
本文图片
随后 , 网友们表示说在北京、天津等地都有明显震感 。 地震发生后 , 河北也是迅速的反应过来 , 启动三级应急响应 , 消防救援队迅速集结 , 赶往受灾地 。
好消息是目前暂无人员伤亡情况 , 只有部分老旧房屋出现开裂现象 , 交通秩序也已恢复正常 。
本文图片
但这次地震仍让大家感到不适 , 因为在1976年的时候 , 唐山就已经发生过一次强烈的地震 , 23秒的7.8级地震 , 带来的后果就是死伤无数 。
据事后统计 , 唐山大地震带来的直接经济损失达30亿以上 , 超过24w人死亡 , 16.4万人重伤 , 被称为20世纪最严重的地震第三 。
1976年7月28日的地震位于唐山丰南市一带 , 当时半个华夏大地都感受到了震感 。 44年后 , 地震再次袭来 , 位于距丰南区不远的古冶区 , 但古冶人民貌似没有太大的惊慌 , 因为这些年他们见过的地震太多了 。
本文图片
唐山本身来讲就是地震带繁多 , 小震几乎不断 , 但这也或许也不是一件坏事 。 有专家分析 , 华北板块应力较为集中 , 因为本身来讲 , 地震就是一种能量的释放 , 所以通过频繁的小震释放要比长久没动静 , 最后憋个大招让人容易接受的多 。
本文图片
不知道大家有没有注意一条消息 , 有古冶区的网友在地震的时候还不忘发个朋友圈 , 当时他正在看电视 , 突然有一个窗口弹出 , 显示地震波将于5秒后到达 , 当前古冶正在发生4.8级左右地震 , 天津也有震感 , 请合理避险 。
这里就有了疑问 , 地震到底是怎样形成的?
地震的等级和深度分别是什么概念?对应的影响是什么?
地震是否能够预测 , 其原理又是什么?
发生地震后又该怎样合理的避险?那些所谓的地震自救床到底有没有用?
现在我们就来分析了解和探讨下这几个问题 , 遇到地震千万不要慌 , 合理避险也是王道 , 战胜危机的方式不仅仅是要面对危机 , 要得了解危机才行 。
本文图片
根据小学课本我们可以了解到 , 地球的结构可以分为五部分 , 分别是内外核、上下地幔和地壳 。 地震的发生是因为地壳岩石发生了断裂错位 , 然后带来了强烈的震动 。
我们把断裂处称为震源 , 是地震开始的地方 , 震源到地面的垂直距离叫做震源深度 , 一般来讲 , 震源深度可以分为浅源深度、中源深度、深源深度三个等级 。
其中常见的地震基本都为浅源深度 , 在距地表60公里以内 。 根据字面意思我们也可以看出 , 浅源地震距地面最近 , 带来的危害也就最大 。
震源越浅 , 破坏力也就越大 , 所以在报备地震发生时 , 不仅仅要标注等级 , 同样的震源深度也很重要 , 地震等级结合震源深度才能具体的体现出这场地震的能量 。
本文图片
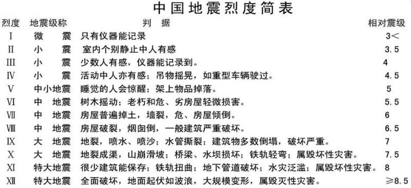
在震源一定的情况下 , 地震等级越高 , 带来的危害也就越强 。 地震等级可以分为9级 , 等级越高 , 震感越强 。
【地震|唐山地震,地震到底能不能预测?带你快速了解地震】小于2.5级的地震基本上人是感觉不到的 , 2.5级以上会稍微有些震感 , 超过5级 , 就会带来实际性的破坏 。
6到7级之间 , 就属于强震的范围 , 7到8级 , 为大地震 , 超过8级为巨大地震 。 但是超过6级以上的地震就比较罕见 , 据统计全球每年发生的地震次数超过了50万次 , 但带来实际伤害以及有明显震感的也就是个零头 。
关于地震是否能够预测说法不一 , 讲道理 , 地震这事儿还真没办法精准的预测 。 但自古以来都有一些"歪门邪道"的方法来提前感知地震 。
本文图片
比如说通过动植物的反常前兆、气象的异常行为等宏观变化来预测即将带来的自然灾害 , 但这是一个比较玄学的方式 , 无法作为一个科学的判断依据 , 只能是一个辅助的验证方式 。
曾经的历史书记载 , 东汉时期的天文学家发明了浑天仪、地动仪 , 据史料记载地动仪有八个方位 , 每个方位都有一个口含龙珠的龙头 , 当龙珠掉下时 , 便说明龙头所对的那个方向发生了地震 。
本文图片
有用么?据说是有用的 , 而且还成功地预测过一次地震 。 但是史料对地动仪的描述有限 , 别说是结构原理了 , 就连具体长啥样都鲜有记载 , 所以现在很多专业人士纷纷认为地球仪压根儿就不存在 。
现在都无法准确的预测出地震 , 你一个将近2000年前的古人能做的出来?这不是胡闹嘛 , 所以地动仪就被从历史书中删除了 , 以现代科技为准 , 不要误人子弟?
大家还记得地震是怎样产生的么?地壳岩石运动挤压 , 发生断裂错位 , 这里是产生积压能量 , 然后释放能量 , 产生地震波 , 带来地震 。
所以我们可以换个思路来想 , 如果可以检测到地壳的运动的话 , 是否就能提前预判地震的发生?
理论来讲确实是可以这样 , 但是难度太高了 。 首先地壳岩石是大量的"碎片" , 运动方式具有很强的随机性 , 而且决定是否能带来地震的因素还包括岩石的大小和薄厚等特点 。
加上我国国土范围实在是太大了 , 地形又十分的复杂 , 所以完全的分析和检测显得十分的不现实 , 目前只能通过检测到的数据推测出其运动的规律 , 然后计算出地震可能发生的时间段和大致强度 。
但这也足够了 , 只有有提前预判的可能 , 民众就能减少一部分直面灾害的风险 。
再回到开头 , 地震发生时 , 有网友拍下了自家电视中的地震预警 , 提醒大家根据具体情况进行紧急避险 , 这又是什么原理呢?
本文图片
先说一点 , 预警不等于预报 。 预警是地震发生后的一个警报 , 而预报则是地震还未发生前的一个通知 。
因技术问题 , 现在无法精准的预测地震的发生 , 所以预报一般是不会用的 , 容易引起恐慌 , 而且地震不确定因素过多 , 或许还会影响公信力 。
但预警不一样 , 是在地震开始发生后进行临时的通知 , 这个时间可能很短 , 只有几秒 , 最高也不会超过一分钟 , 但是足够去逃生了 。
本文图片
原理其实很简单 , 地震的传播是需要时间的 , 我们只要是比它快就可以了 , 在地震发生而没有到达之前发出警告 , 就可以很大程度的避免悲剧的发生 。
当地震发生后的紧急避险就是一个很重要的问题 , 常识性的知识我们就不再赘述 , 来点花里胡哨的东西 , 大家有没有听说过地震自救床或者说是地震防护床?
本文图片
长得就像是一个铁盒子一样 , 地震发生后能够及时的打开"床板" , 然后把人藏进去 , 里面会备有很多吃喝拉撒用品和医疗用品 , 可以满足正常的生活所需 。
大家觉得这种东西有没有用呢?
目前来说 , 设计理念确实是十分的到位 , 但是实用性还有待考证 , 地震后的环境大家都是知道的 , 一片废墟 。 这里就要求床有很强的固性 , 或许在平房地区能够实用 , 但是高层楼房呢?
最后再告诉大家点冷知识 , 睡觉时一定要穿着衣服或者是睡衣哦 , 尽量改掉裸睡毛病 , 不然真的地震发生了你是用几秒钟穿好衣服再跑 , 还是光着屁股就走呢?
避免生理死亡的同时还要去考虑社会性死亡 , 对吧?
推荐阅读
- 搜狐|众所周知,兰博基尼是造拖拉机的,看看兰博基尼拖拉机到底什么样
- 美国|新冠肺炎灭活疫苗预计12月底上市 到底什么人群最需要接种疫苗?
- 第1军视|特战老兵训练看哭新兵,他们到底怎么做到的?
- 地震|菲律宾发生6.6级地震,地震来了该如何逃生?
- 谈历说史|刚愎自用或有勇无谋或政宽仁和,袁绍到底是什么样的人物
- 职场人到底该怎么发票圈?这些票圈潜台词也太内涵了
- 中国新闻网|西藏林芝市波密县发生3.9级地震 震源深度9千米
- 鳌拜到底有多厉害?
- 今天传遍微博的“女子防身视频”,到底是不是多年前的手游广告?
- 开黑新使者|到底谁才是迈特凯?Theshy和Nuguri数据对比,牛老师参上!
