资格考试|又有考试延期
又有考试要延期 , 关系到很多人 。
2020年法律职业资格考试时间将推迟
据司法部网站消息:原定于2020年9月5日、6日举行的法律职业资格考试客观题考试暂定延迟至2020年10月底举行 , 原定于10月17日举行的法律职业资格考试主观题考试暂定延迟至11月下旬举行 。

护士执业资格考试延期至9月举行
近日 , 中国卫生人才网发布了《关于延期举行2020年护士执业资格考试的通知》 , 根据《通知》 , 2020年护士执业资格考试延期至2020年9月12-15日 。
全国护士资格考试委员会办公室关于延期举行2020年度护士执业资格考试考务工作安排的通知
各省、自治区、直辖市及新疆生产建设兵团考试管理机构:
为贯彻落实党中央、国务院重要决策部署 , 按照新冠肺炎疫情防控工作有关要求 , 全国护士执业资格考试委员会办公室研究决定 , 2020年护士执业资格考试延期至9月12—15 日举行 。 为保证考试顺利进行 , 现将有关问题通知如下:
一、考试不再重新组织报名 , 其他考务工作安排由国家卫生健康委人才交流服务中心另行通知 。
二、考试每半天为一个轮次 , 各地根据报名人数、机器数合理安排考试的轮次 。 具体安排如下:

三、各地要根据本地区实际情况 , 制定切实可行的新冠肺炎疫情防控措施和应急预案 , 确保广大考生、考试工作人员的身体健康和生命安全 。 各级考试管理机构要认真做好延期考试的组织实施工作 , 及时把考试时间通知到考生 , 积极为考生排忧解难 。 严格按照《全国护士执业资格考试委员会办公室关于2020年护士执业资格考试有关问题的通知》(护考办发[2019]7号)要求 , 加强对考试工作的指导、监督、检查 , 落实责任制 , 确保考试工作顺利进行 。
全国护士执业资格考试委员会办公室2020年6月1日
同时 , 中国卫生人才网还发布了《关于做好2020年度卫生专业技术资格延期考试有关问题的通知》 , 明确2020年度卫生专业技术资格考试延期至九月中旬和下旬举行 。

【资格考试|又有考试延期】
【资格考试|又有考试延期】
6月份已有多个考试取消
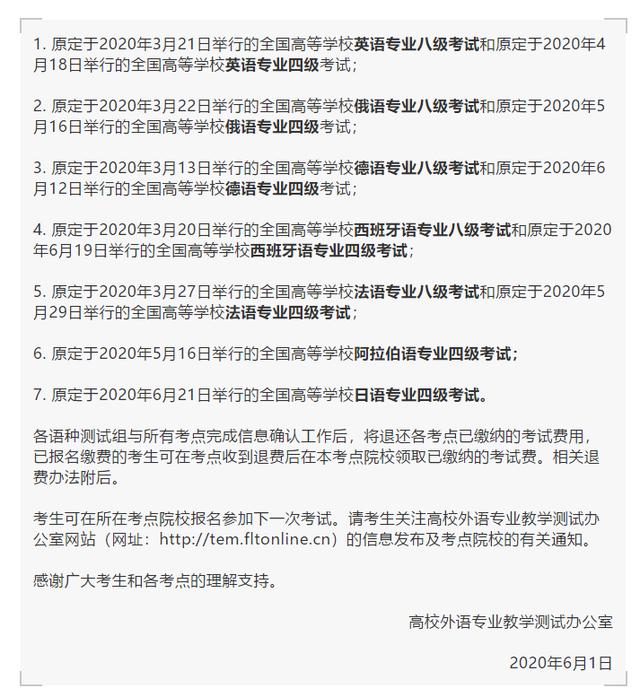
6月1日 , 全国高等学校英语四、八级考试网站发布消息 , 经研究决定 , 以下全国高等学校外语专业四、八级考试2020年上半年不再举行 。

5月26日 , 中国教育考试网发布通知 , 鉴于海外考试考点所在高校尚未对外开放 , 近期不具备组考条件 , 经研究并商相关国外考试主办机构 , 决定对6月份海外考试做出调整 , 托福、雅思、GRE、GMAT等考试取消 。
5月29日 , 教育部考试中心发布通知 , 经研究决定 , 原定于2020年6月13日举行的全国大学英语四、六级考试延期并分两次举行 , 考试日期分别为7月11日和9月19日 。
来源:中国青年报、司法部网站、中国卫生人才网、楚天都市报
责编:王子墨
编辑:孙小婷 王远方
推荐阅读
- 武汉|社工职业水平考试开始报名 武汉公布三处报考资格现场审核点
- 青年|TES战队又有新资源,JKL成全场焦点,这次代言的又是大牌
- 八分穿搭|董维嘉气质太出众!身穿翠绿色套装清新简约,张扬自信又有女人味
- 火星时尚|李沁穿褐色褶皱上衣,配半身皮裙秀"蚂蚁"腰,俏皮又有魅力
- 成成影视|炎炎夏日怎么穿才清凉,吊带裙是最好的选择,简单随性又有气质
- 新机发布|诺基亚N系列又有“新机”,捡到传说中的诺基亚N87
- 突发疫情,深圳汕尾取消会计考试,一建等考试会受影响吗?
- 宝马奥迪又有新车国产?这次买得起了?
- 升学考试|@全市学生、教师 , 8月18日起原则上不离开郑州市域
- 王者荣耀|王者荣耀:又肉又有伤害,团战作用巨大,边路猪八戒教学
