时政丰巢道歉了!发布服务调整说明:免费保管时长延至18小时
在丰巢快递柜“收费风波”引发为期半个月的全民热议后 , 丰巢科技终于道歉并调整收费方案 。
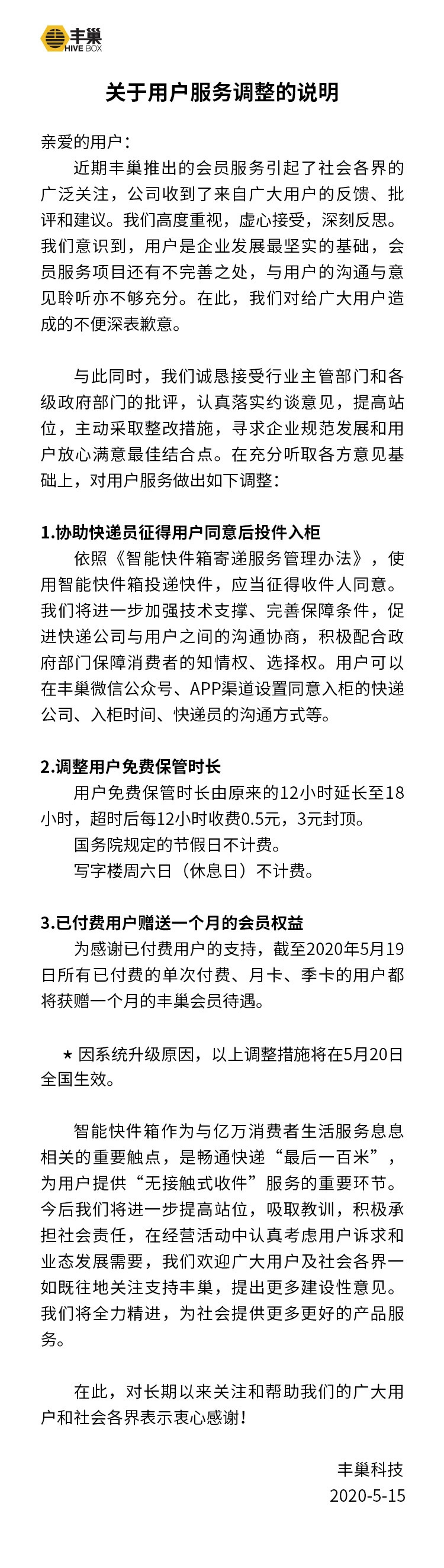
【时政丰巢道歉了!发布服务调整说明:免费保管时长延至18小时】5月15日晚间 , 丰巢科技通过其官方微信公众号发布《关于用户服务调整的说明》(以下简称“说明”)称 , 诚恳接受行业主管部门和各级政府部门的批评 , 认真落实约谈意见 , 同时作出如下调整:1、协助快递员征得用户同意后投件如柜;2、调整用户免费保管时长至18小时;3、已付费用户赠送一个月的会员权益 。 同时表示 , “因系统升级原因 , 以上调整措施将在5月20日全国生效” 。
值得一提的是 , 在过去的半个月里 , 丰巢快递柜“收费风波”持续发酵 , 先有小区硬核抵制 , 后有消费者和快递员据理力争 。 就在5月13日 , 国家邮政局约谈了丰巢科技公司主要负责人 , 要求丰巢公司积极采取措施 , 主动承担社会责任 , 着手研究解决方案 , 调整完善收费机制 , 回应用户合理诉求 。
国家邮政局同时要求丰巢科技 , 妥善解决杭州、上海少数小区与丰巢的服务纠纷 , 需要各方以大局为重 , 充分考虑各方的实际困难和合理诉求 , 相向而行 , 寻求共识 , 尽快恢复社区正常投递活动 。 丰巢公司要提高站位 , 认真考虑用户诉求和业态发展需要 , 尽快提出合理解决方案 。 在此基础上 , 合理调整4月27日公布的全国性免费保管期限等相关经营策略 。
【时政丰巢道歉了!发布服务调整说明:免费保管时长延至18小时】国家邮政局相关负责人表示 , 智能快件箱的设立和运营虽然属于市场行为 , 但又面对广大消费者 , 具有一定公共属性 。 处理好公益与经营的关系十分重要 。 邮政管理部门将加强对智能快件箱、公共服务站等新业态发展的规律研究、顶层设计和制度建设 , 推动各地政府落实属地责任 , 将智能投递设施纳入城乡公共基础设施建设范畴 , 抓紧制定新业态服务规范 , 探索创新公共服务设施管理机制 。
同时 , 邮政管理部门将对快递企业未经用户同意 , 擅自投递到智能快件箱、公共服务站等行为进行查处;督促包括智能快件箱、公共服务站运营企业在内的各类快递企业加大投入、加强管理 , 通过技术升级和规范服务 , 充分保障用户的知情权、选择权 , 满足人民群众日益增长的用邮需求 。
而在今天 , 杭州首个抵制超时收费的小区东新园重启丰巢快递柜 , 同时表示将进一步表达协商诚意 , 接受先行点亮快递柜的建议 。
5月15日 , 浙江省邮政管理局官网发布消息称 , 随着杭州市东新园小区丰巢柜于5月14日晚12点恢复正常运营 , 杭州市所有的丰巢柜全部恢复正常 , 继续为群众提供便利的“无接触式收件”服务 。

本文图片
每日经济新闻
推荐阅读
- 中国新闻周刊丰巢风波持续升级:上海小区反垄断自建收件柜疑遭抵制
- Puff差点永久下播,排位喷人遭粉丝爆破,事后面对观众道歉3分钟
- 时政今天政府工作报告,这些与海关相关
- 他明明是大汉奸,曾去日本下跪道歉,如今却被洗白成为英雄
- 时政AI学政府工作报告,发现了中国社会这些变化
- 丰巢变封巢:丰巢真的没钱赚吗?收费违法了吗?看律师怎么说
- 时政新华网评:这个“新”催人奋进
- 时政一张图,看懂政府工作成绩单
- 时政迎接以人民为中心的权利法典
- 时政每经10点 | 最新!巴基斯坦坠机事件造成97人遇难,另有两人幸存;人民网评:切莫低估中央处理香港问题的能力和决心
