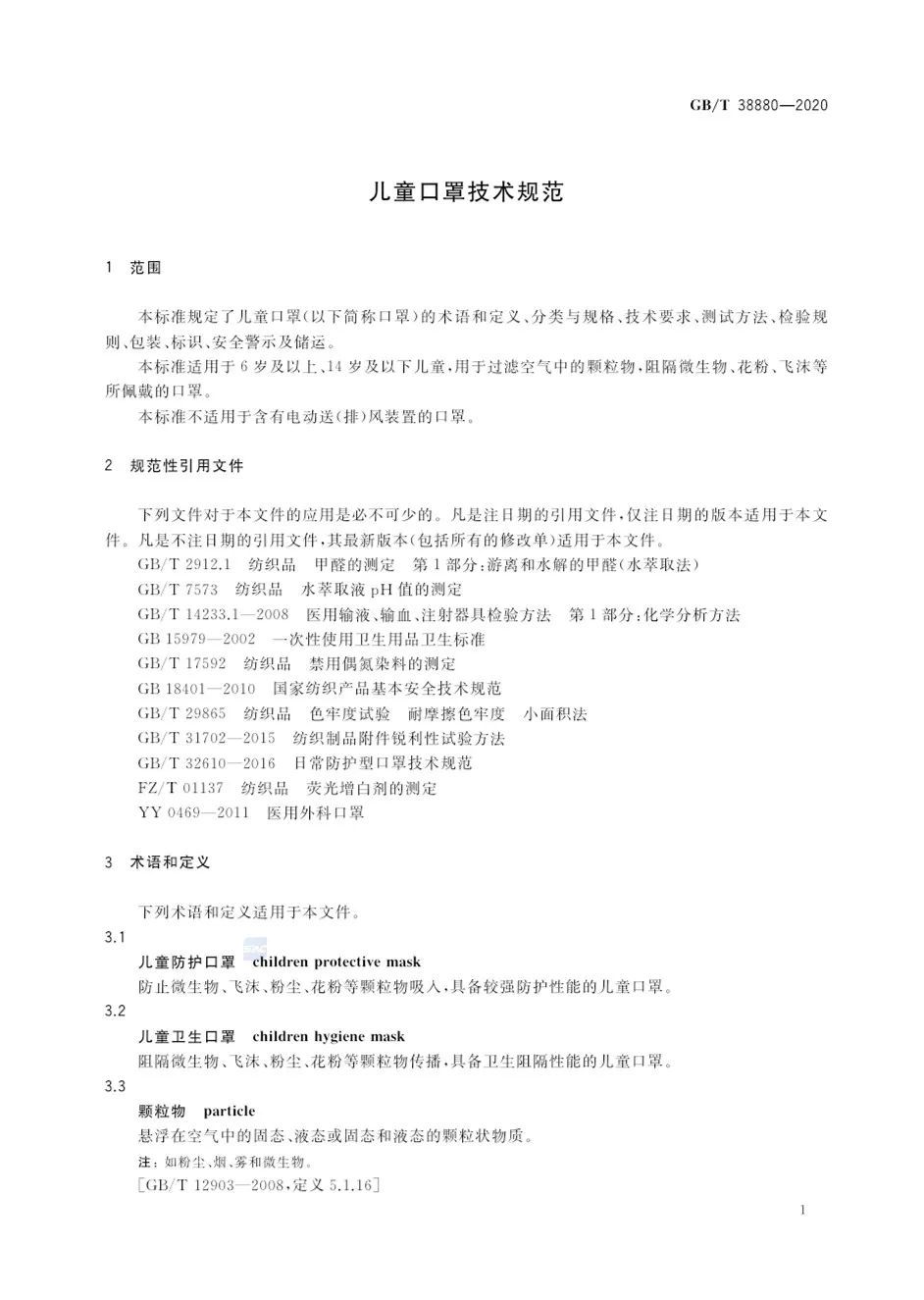
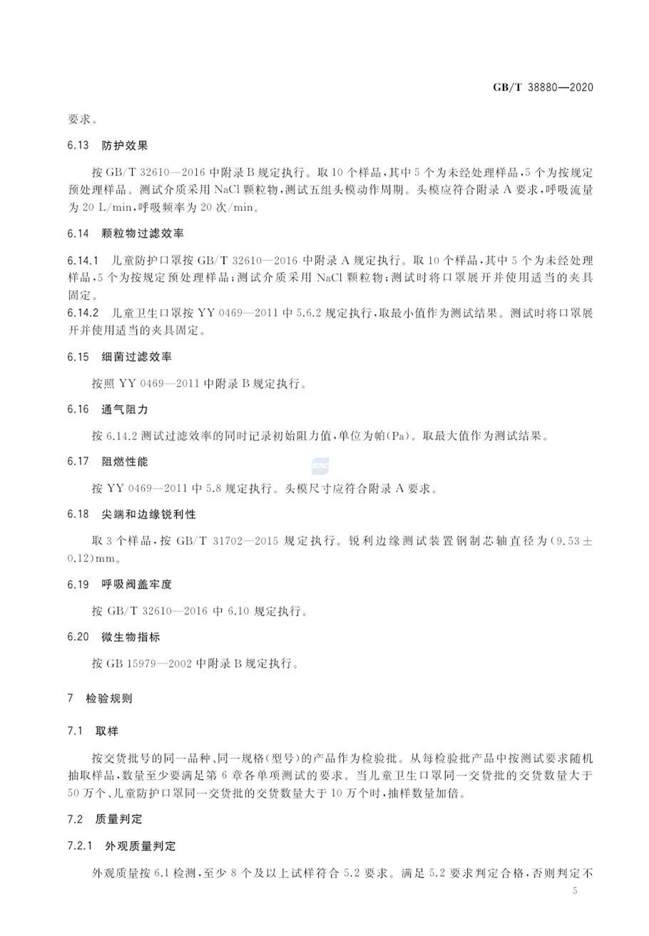
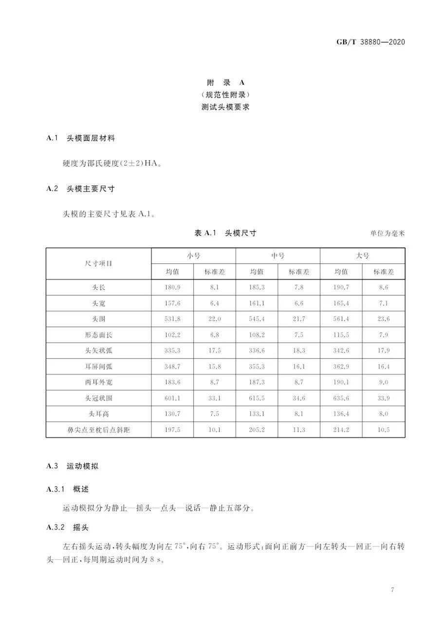
口罩儿童口罩有国家标准了!
5月6日 , 国家标准委发布公告 , 批准《儿童口罩技术规范》推荐性国家标准 。

本文图片
【口罩儿童口罩有国家标准了!】《儿童口罩技术规范》

本文图片

本文图片

本文图片

本文图片

本文图片

本文图片

本文图片

本文图片

本文图片

本文图片

本文图片
来源/国家市场监督管理总局、国家标准化管理委员会
编辑/全国妇联网信中心 张珊珊
【口罩儿童口罩有国家标准了!】? 推荐阅读
推荐阅读
- 又被机构抢先了!这个板块已有20多只个股股价翻倍
- 大乔最适合带什么召唤师技能?闪现最无用,佩戴这个有奇效!
- 法媒丨米兰和国米都有意签下马赛前锋托万
- 加利亚尼:我心中有一大遗憾,那就是2016年没签下泽林斯基
- 意媒:尽管有意,但罗马还未向博纳文图拉开出正式报价
- 冷色系软装搭配——现代风简约风
- 疫情想借疫情敲诈中国是白日做梦!王毅这些话掷地有声
- 甜美还是酷盖,不好意思我两样都有,看宋祖儿穿搭,学秀腿神技
- 30年前的张曼玉有多美?西装白衬衫,一张懵懂不经事的高级脸
- 如果核武器没有了,世界剩余200余国联合起来,能否战胜五常?
