化妆品■立即停售!国家药监局通报44批次假冒化妆品 超9成为染发、烫发类产品
【化妆品■立即停售!国家药监局通报44批次假冒化妆品 超9成为染发、烫发类产品】4月20日 , 国家药监局在官网发布关于停止销售44批次假冒化妆品的通告(2020年第29号) 。
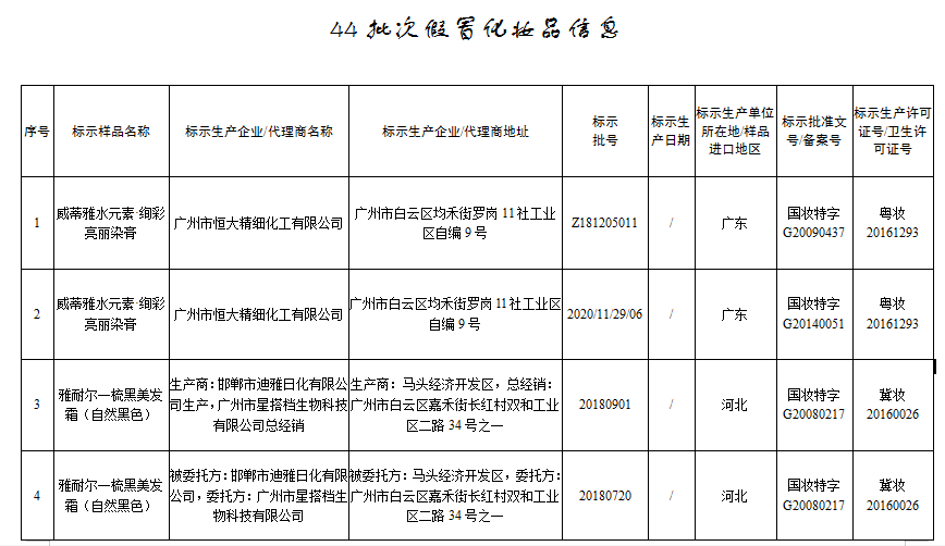
通告显示 , 针对化妆品监督检查中发现的问题 , 经河北、江苏、广东省药品监督管理部门调查核实 , 标示名称为威蒂雅水元素·绚彩亮丽染膏等23批次染发类产品 , 标示名称为景红达烫发液(热敷型)等18批次烫发类产品 , 标示名称为美颜宝特级美容珍珠膏1批次祛斑/美白类产品 , 标示名称为雅舒宝酵母玻尿酸补水嫩肤精华面膜1批次面膜类产品 , 标示名称为激爽男士防护乳1批次护肤类产品为假冒产品 。

本文图片
【化妆品■立即停售!国家药监局通报44批次假冒化妆品 超9成为染发、烫发类产品】部分假冒化妆品信息 图片来源:国家药监局官网
国家药监局表示 , 为保障公众用妆安全 , 净化化妆品市场环境 , 依据《国务院关于加强食品等产品安全监督管理的特别规定》《化妆品卫生监督条例》等法规规定 , 国家药监局要求各省、自治区、直辖市药品监督管理部门责令相关经营企业立即停止销售上述假冒化妆品 , 深查深究其进货渠道 , 发现违法行为的 , 依法严肃查处 , 涉嫌犯罪的 , 及时移送公安机关 。
每日经济新闻
推荐阅读
- 天生就很小心眼,一旦被招惹,立即会在背地里使手段的星座
- 女生化妆品有哪些 女生最爱用的护肤品排行榜前十名
- 特朗普特朗普喊话美国州长:本周末立即开放宗教场所
- 中国新闻网广电总局:立即停播“减肥传奇瘦身贴”等广告
- 在高速上行驶,听到五种声音,不要犹豫,立即下车检查
- 自律!我市化妆品从业人员进行安全知识培训
- 江苏广电总台八旬老人掏出公交卡“取钱”,银行员工立即报警 结局暖人心
- 张掖冰沟丹霞景区一大波福利来袭,请立即查收!
- 优酷信息技术(北京)有限公司经营范围新增教育咨询、销售化妆品等
- 那些不喜欢买化妆品、从不讲究吃穿的女人都是什么心理?
