#蓝色#山东发布内陆大风蓝色预警 10个市有8级阵风
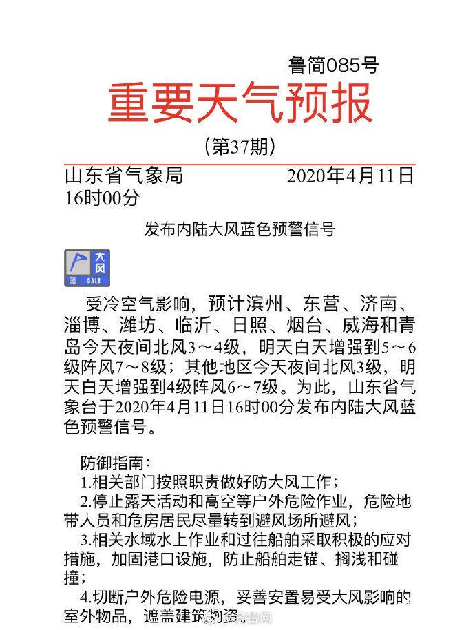
闪电天气【山东发布内陆大风蓝色预警 10个市有8级阵风】山东省气象台今天下午发布内陆大风蓝色预警信号,济南、淄博、青岛等10个市今夜有3~4级北风,明天阵风达7~8级。受冷空气影响,预计滨州、东营、济南、淄博、潍坊、临沂、日照、烟台、威海和青岛今天夜间北风3~4级,明天白天增强到5~6级阵风7~8级;其他地区今天夜间北风3级,明天白天增强到4级阵风6~7级。为此,山东省气象台于2020年4月11日16时00分发布内陆大风蓝色预警信号。防御指南:1.相关部门按照职责做好防大风工作;2.停止露天活动和高空等户外危险作业,危险地带人员和危房居民尽量转到避风场所避风;3.相关水域水上作业和过往船舶采取积极的应对措施,加固港口设施,防止船舶走锚、搁浅和碰撞;4.切断户外危险电源,妥善安置易受大风影响的室外物品,遮盖建筑物资。

文章图片
声明:转载此文是出于传递更多信息之目的。若有来源标注错误或侵犯了您的合法权益,请作者持权属证明与本网联系,我们将及时更正、删除,谢谢。
【 #蓝色#山东发布内陆大风蓝色预警 10个市有8级阵风】来源:齐鲁网
推荐阅读
- 标志情报局TB发布全新品牌字体,2020真蓝!魅族更新LOGO品牌色
- 株洲发布TB“株洲爱心包裹”让华人华侨心暖
- 水蓝之家传红米10X系列5月26日发布 5G版本或1599元起售
- 小米科技▲卢伟冰再次发力,全球首发骁龙768G,5G新机将在两天后发布!
- [教育局]实锤了!教育局发布了2020年暑假放假的通知
- 国际指数巨头将发布半年度指数审议结果
- 天天科技范Plus正式发布,iQOO将全球首发,天玑1000
- 「社会」河北发布2020年“防灾减灾日”系列活动安排 将提升基层防灾减灾能力
- 「政务」山东年底建立全省政务服务“好差评”,实名差评回访率要100%
- 「福建省」广东江苏山东浙江福建辽宁,都有一对双星城市,济南青岛实力怎样
