「安徽日报」春节将在雨雪中度过!安徽将迎来持续近一周雨雪天气
春节期间 ,
我省的天气可能不太给力!
昨天是大寒节气 ,
我省多地最低气温在0℃以下 。
气象部门预计 ,
「安徽日报」春节将在雨雪中度过!安徽将迎来持续近一周雨雪天气。 21 日开始 ,
我省将迎来持续近一周的雨雪天气 。
气象专家提醒 , 回家过年的市民最好提前规划行程 , 注意雨雪天气对行车的不利影响 。
「安徽日报」春节将在雨雪中度过!安徽将迎来持续近一周雨雪天气//联盟头条 http://toutiao.caoding.cn/
「安徽日报」春节将在雨雪中度过!安徽将迎来持续近一周雨雪天气//联盟头条 http://toutiao.caoding.cn/
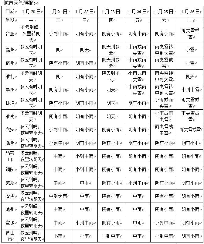
气象部门预计 , 21-26 日我省将持续阴雨雪天气 。 24 日夜里起 , 淮北地区和大别山区将出现雨转雪天气 , 其中25-26 日淮北地区和大别山区部分地区有中到大雪 。 27-28 日江南还有小雨天气 。 23 日后全省气温逐渐下降 , 24-25 日全省平均风力增至3-4级 , 阵风7级 。
「安徽日报」春节将在雨雪中度过!安徽将迎来持续近一周雨雪天气//联盟头条 http://toutiao.caoding.cn/
资料图:银装素裹大别山
具体天气预报:21 日 , 全省多云转阴天 , 淮北大部分地区和淮河以南有小雨 , 其中江淮之间南部和江南部分地区中雨 , 局部大雨 。 22 日 , 全省阴天 , 淮北大部分地区和淮河以南有小雨 , 其中沿江江南部分地区中雨 。 23日 , 淮北地区阴天到多云;淮河以南阴天有小雨 , 其中沿江江南部分地区中雨 。
「安徽日报」春节将在雨雪中度过!安徽将迎来持续近一周雨雪天气。 安徽省短期天气预报
(01月21日11时)
全省天气预报:
今天下午:全省阴天;沿淮淮河以南大部分地区有小雨 。 今天夜里到明天白天:全省阴天;淮北大部分地区和淮河以南有小雨 , 其中江淮之间中南部和江南部分地区有中雨 , 局部地区大雨 。
全省偏东风转偏北风 , 风力都是3级左右 。
明晨最低气温:淮北地区:1-3℃;江淮之间:3-5℃;沿江江南:5-7℃ 。
明天最高气温:沿江江北:7-9℃;江南北部:10-12℃;江南南部:12-14℃ 。
「安徽日报」春节将在雨雪中度过!安徽将迎来持续近一周雨雪天气//联盟头条 http://toutiao.caoding.cn/
「安徽日报」春节将在雨雪中度过!安徽将迎来持续近一周雨雪天气//联盟头条 http://toutiao.caoding.cn/
来源:安徽气象、中央气象台、新安晚报
推荐阅读
- 三国杀:卡牌是否应该“界限突破”?且看这版「界闪电」设计如何
- 「周榜」9件最抢手美衣
- 「连麦两会」两位90后村支书隔空分享战“疫”中的乡村管理经验,共谋致富奔小康之路
- 「两会访谈」新冠疫情下的外贸企业突围之路
- 「图解」半导体成当之无愧吸金王,2.8亿资金打板紫光国微
- 「威客电竞CSGO」ESL里约欧洲淘汰赛,Astralis 3比0碾压G2获冠军
- 最强神父!「圣水喷射攻击」净化信徒那颗邪恶的心
- 深夜美食之「红酒焗排骨」,熬最长的夜,吃最香的排骨
- 「战国四公子之」平原君挖的大坑和毛遂自荐
- 「生活」早起做四件事,肝脏健康没毛病
