武汉广电掌上武汉@热点|想退武汉的酒店怎么办?携程飞猪去哪儿发声!
据新华社消息 , 20日 , 武汉市成立新型冠状病毒感染的肺炎疫情防控指挥部 。
采访人员从指挥部工作会议上获悉 , 武汉将采取更严格的举措 , 内防扩散、外防输出 , 防止疫情扩散蔓延 , 尽量减少或取消一切不必要的大型公众集会 , 严格控制医院感染 , 对重症患者“一人一方案”“一人一团队” , 最大限度消除社会恐慌 。
21日上午 , 武汉市互联网信息办公室在官方微博@武汉发布 转发武汉市文化和旅游局紧急通知 , 称2020春节文化旅游惠民活动延期举行 。
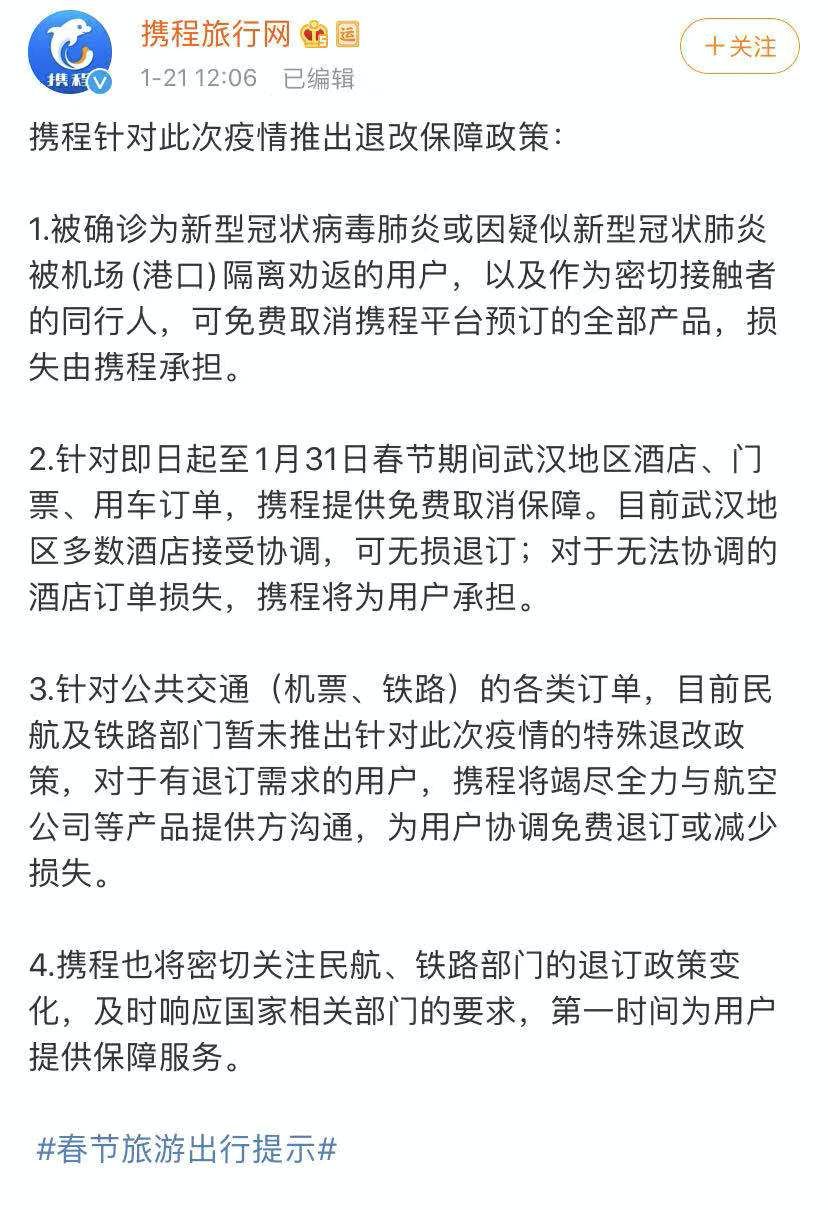
去哪儿、携程、飞猪推出退改保障政策
据中国青年报(ID:zbqcyol)了解 , 21日 , 去哪儿、携程、飞猪等多家旅行公司均发布声明 , 推出退改保障政策 。
在这些退改保障政策中均提到:
1、被确诊为新型冠状病毒肺炎或因疑似新型冠状肺炎被机场(港口)隔离劝返的用户 , 以及作为密切接触者的同行人 , 可免费取消平台预订的全部或部分产品 。
2、针对即日起至1月31日春节期间武汉地区酒店、门票、用车订单 , 可免费取消 。
航空公司协助乘客改期或退票
针对不少出行平台提到的“公共交通(机票、铁路)的各类订单 , 目前民航及铁路部门暂未推出针对此次疫情的特殊退改政策” , 目前 , 已有航空公司陆续发布退改政策:
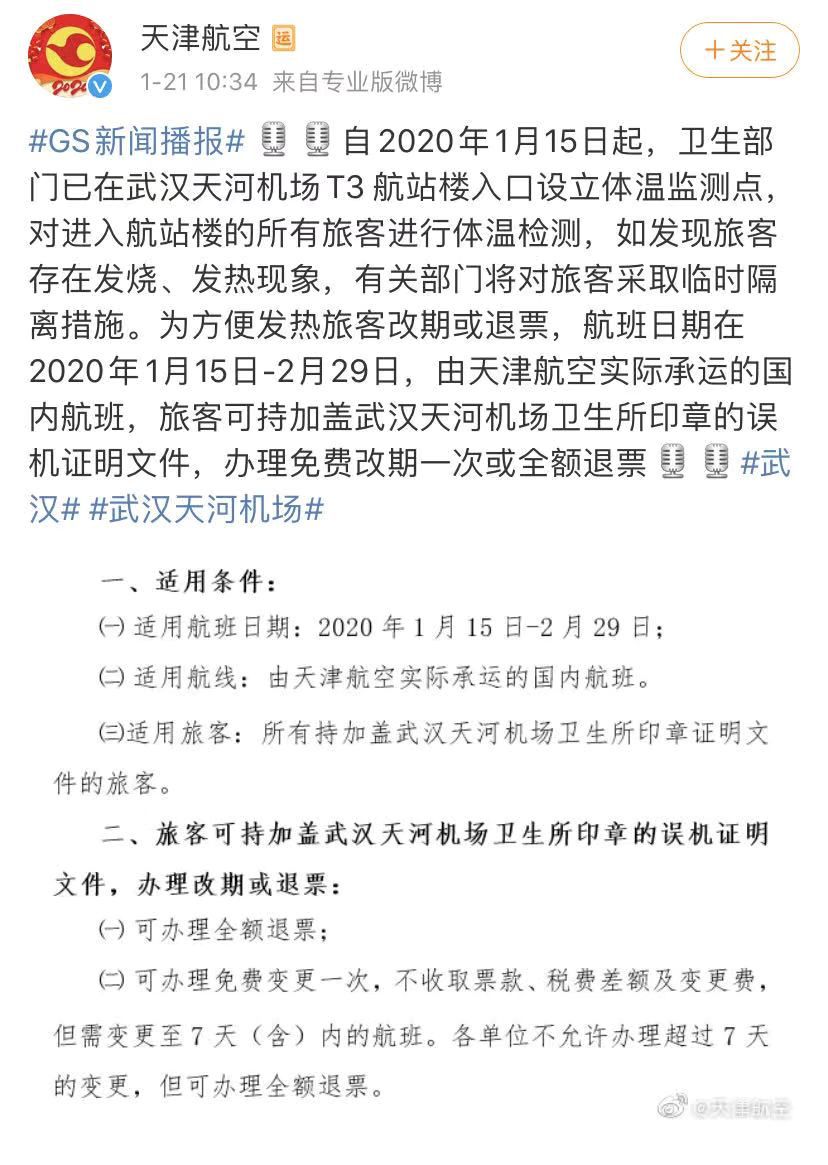
21日上午10:34 , @天津航空率先发声:航班日期在2020年1月15日-2月29日 , 由天津航空实际承运的国内航班 , 旅客可持加盖武汉天河机场卫生所印章的误机证明文件 , 办理免费改期一次或全额退票 。
武汉广电掌上武汉@热点|想退武汉的酒店怎么办?携程飞猪去哪儿发声!。
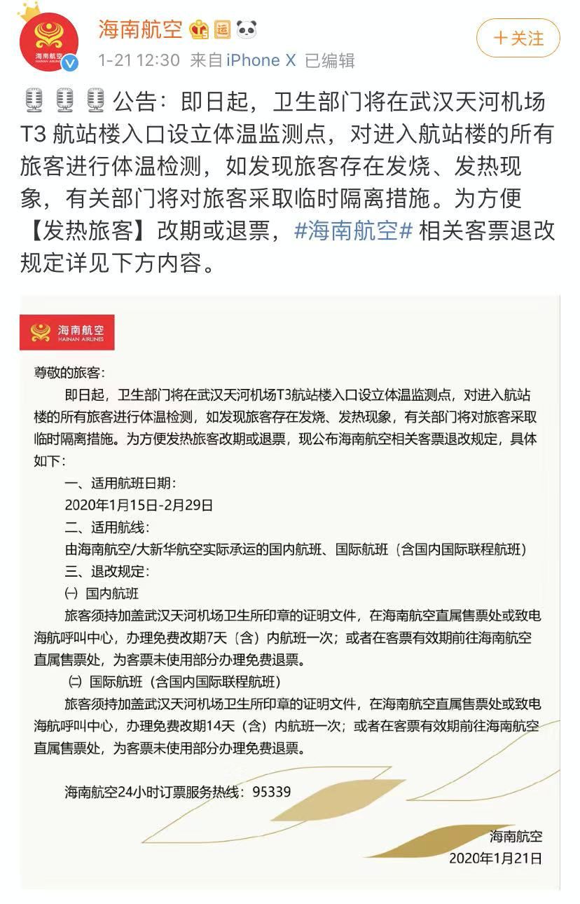
同日上午12:30 , @海南航空 也表示 , 为方便发热旅客改期或退票 , 推出相关客票退改规定↓↓↓
武汉广电掌上武汉@热点|想退武汉的酒店怎么办?携程飞猪去哪儿发声!。另据界面新闻报道 , 广西、吉林、内蒙古等地卫健委部门均已召开会议启动应急机制 , 部署防控措施 , 包括设置发热门诊、发放检测试剂等各方面 。
推荐阅读
- 病毒武汉病毒研究所所长王延轶回应病毒起源阴谋论
- 武汉集中核酸检测还查不到结果?官方答疑
- CGTN逐个击破!武汉病毒所所长回应“病毒阴谋论”!
- 威客电竞KPL TES 3-0 武汉ES晋级季后赛
- 武汉病毒研究所所长回应病毒起源阴谋论
- 武汉蔡甸:这项检查全面铺开 筑牢夏季消防安全“防火墙”
- 中欧班列(武汉)恢复常态化运营
- 检测单日核检人次近150万 武汉9天已完成约543万人次检测
- 中央广电总台中国之声这是高手!小女孩被困6楼窗外,他徒手爬楼救人…
- 汉南:提质效 抓落实——武汉市检察院副检察长穆书芹调研指导区院检察工作
