证券时报@证监会公示第十八届发审委增补委员候选人
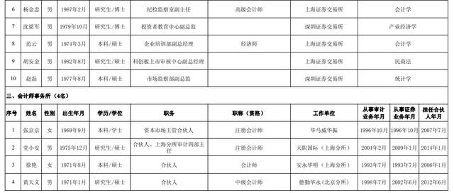
证券时报@证监会公示第十八届发审委增补委员候选人。证券时报e公司讯 , 证监会13日消息 , 证监会已启动发行审核委员会补选工作 , 相关单位已经按照规定的程序、条件和要求推荐发审委增补委员候选人 , 现将各单位推荐的本次发审委增补委员候选人名单予以公示 。
证券时报@证监会公示第十八届发审委增补委员候选人。
推荐阅读
- 中国证监会就美国国会参议院通过《外国公司问责法案》事宜答记者问
- 证监会:美外国公司问责法案非基于证券监管专业考虑
- 新华网甘霖委员:建立消费投诉公示制度补齐消费维权短板
- 消费甘霖委员:建立消费公示制度补齐消费维权短板
- 点名瑞幸咖啡的“犀利姐”樊芸给证监会和交易所各自职能“划范围”
- “三横三纵”路网+5所中小学!长沙新河三角洲规划公示
- 特朗普特朗普吹嘘检测能力强大遭“打脸”,刚刚,美国疾控中心承认:公示的数据把病毒检测和抗体检测混在一起
- 证监会原副主席姜洋: 加快制定期货法 完善期市法律制度体系
- 证监会就《关于修改的决定》公开征求意见
- 投资者提问:您好,证监会对本次重组实地核查还需要多长时?还有公司大豆有没有...
