
文章图片

一.知识点讲解
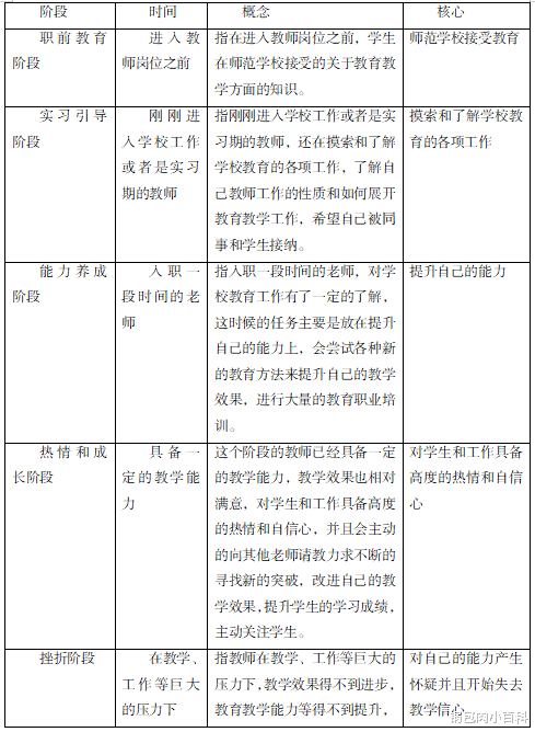
费斯勒提出教师职业发展阶段论 , 并把教师的职业发展分为:(1)职前教育阶段;(2)实习引导阶段;(3)能力养成阶段;(4)热情和成长阶段;(5)挫折阶段;(6)稳定停滞阶段;(7)低落阶段;(8)退出职业八个阶段 。
二、小试牛刀
1.小张老师入职已经一年 , 对学校工作的各项内容基本了解 , 因此把自己的工作重心更多地放在了改善教学技能、尝试新方法和策略上 。 根据费斯勒的观点 , 小张老师正处于职业发展的( ) 。
A.能力养成阶段B.热情成长阶段C.实习引导阶段D.低落阶段
1.【答案】A 。 解析:本题考查的是费斯勒的教师职业发展八阶段论 。 费斯勒提出教师职业发展八阶段论:(1)职前教育阶段;(2)实习引导阶段;(3)能力养成阶段;(4)热情和成长阶段;(5)挫折阶段;(6)稳定停滞阶段;(7)低落阶段;(8)退出职业阶段 。
选项A , 指入职一段时间的老师 , 对学校教育工作有了一定的了解 , 这时候的任务主要是放在提升自己的能力上 , 会尝试各种新的教育方法来提升自己的教学效果 , 进行大量的教育职业培训 。
选项B , 热情和成长阶段:这个阶段的教师已经具备一定的教学能力 , 教学效果也相对满意 , 对学生和工作具备高度的热情和自信心 , 并且会主动的向其他老师请教力求不断的寻找新的突破 , 改进自己的教学效果 , 提升学生的学习成绩 , 主动关注学生 。
选项C , 指刚刚进入学校工作或者是实习期的教师 , 还在摸索和了解学校教育的各项工作 , 了解自己教师工作的性质和如何展开教育教学工作 , 希望自己被同事和学生接纳 。
选项D , 低落阶段:低落阶段是指准备离开教育岗位 , 打算进行“交棒”的低潮时期 。 在此阶段 , 有的老师会觉得身心放松 , 心情愉悦 , 即将完成自己的教育工作 , 可以给自己提交一份满意的答卷 , 自己的教育效果取得不错的成绩;另外也有一些教师则会以一种苦涩的心情离开教育岗位 , 或是因被迫终止工作而感不平 , 或是因对教育工作的热爱而眷恋 。
题干中 , 小张老师把自己的工作重心放在了改善教学技能、尝试新方法和策略上 , 属于能力养成阶段 。 选项B、C、D均与题意不符 , 故本题选A 。
【教师|费斯勒教师职业发展阶段论】
推荐阅读
- 教师|这3个岗位迎来“调整”,将沦落为“合同工”,教师职业也在内吗
- 吉米·巴特勒|林书豪和巴特勒,都是NBA的另类,是曾打破平衡和传统的人
- 地产业|农村中学女教师工作35年,晒出到手工资和退休金,你羡慕吗?
- 教师|中小学教师的职业前景
- 勒布朗·詹姆斯|职业生涯得分30000+篮板10000+只有五名球员做到,詹姆斯排第三
- 教师|对“外籍教师”放低门槛,对国人公平吗?外教入职拿4倍工资
- 教师|NBA球员的合同很复杂,为了激励球员,合同往往是有奖励条款的
- 温州|2021年天津市宝坻区招聘在编教师520人,106个岗位不限专业
- 高校教师|人到中年,远离这三种限制你前途的公司,避免吃亏
- 教师|家长在学校打骂孩子,当着老师的面!老师要不要管?两难
