作者:蓝鲸晓虎
本文为作者授权医脉通发布 , 未经授权请勿转载 。
抗胸腺细胞球蛋白(ATG)是一种多克隆IgG组分 , 由已对人胸腺细胞或其他淋巴细胞免疫的各种动物(兔、马、山羊或猪)血清制备并收集而成[1] 。 历史上 , ATG作为抗淋巴细胞血清而制备 , 是一种针对淋巴细胞的细胞毒性抗体 。
1899年免疫学家élie Metchnikoff首先将兔淋巴结细胞注入豚鼠体内后得到ATG 。 此后 , Levey和Medawar表明 , 兔产生的抗小鼠胸腺细胞的抗淋巴细胞血清具有免疫抑制作用 。
20世纪70年代ATG用于临床标志着免疫疗法在医学界曙光初现 。 在实验动物中获得的抗人类细胞的ATG和抗淋巴细胞球蛋白(ALG)最初用于实体器官移植后的免疫抑制治疗 。
ATG通过破坏再循环池中的淋巴细胞发挥其免疫抑制作用 , 通过补体介导的血管内裂解、次级淋巴组织中的细胞凋亡和吞噬作用以及抗原依赖性细胞介导的细胞毒性耗竭体内的T细胞[2] 。
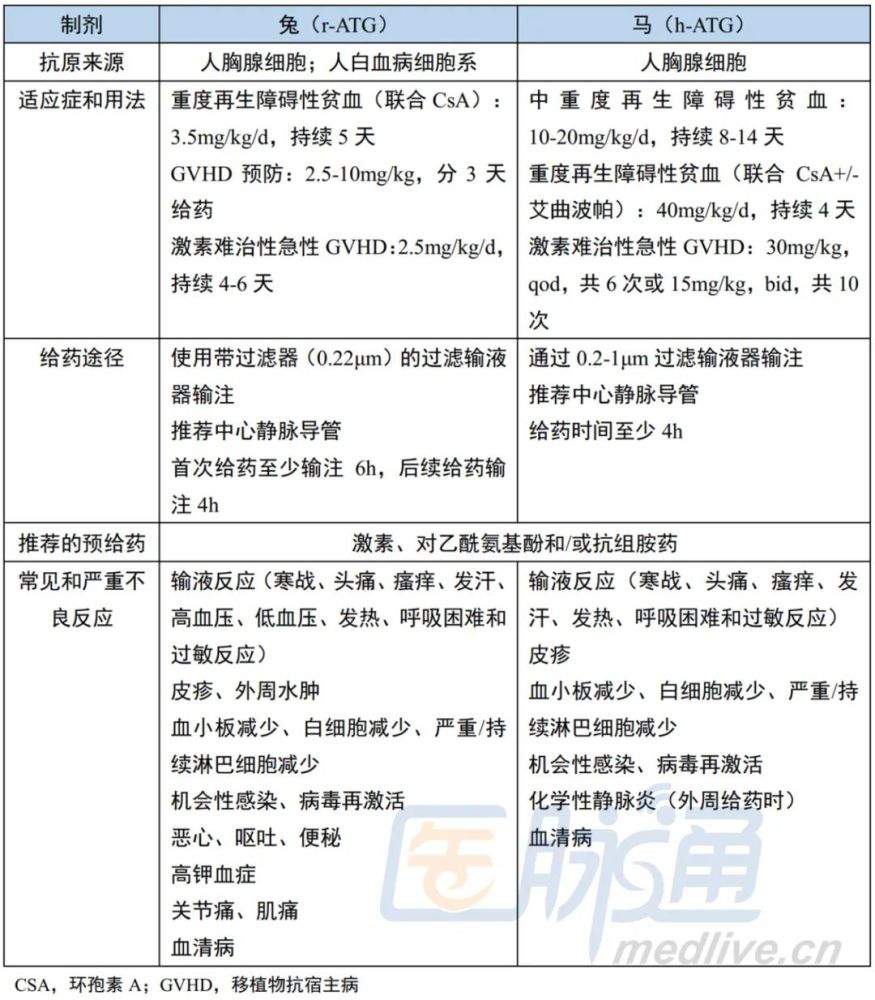
ATG的当前适应症和最常见副作用总结如下 。
ATG制剂及使用注意事项
文章插图
ATG的不良反应与污染动物血清中的抗体或制备的人类抗原中含有少量红细胞、血小板或血清蛋白有关 , 可能引起溶血、血小板减少和血清病 。 ATG可使受者暴露于异种蛋白 , 后续给药时可发生血清病或过敏反应 。 预暴露患者始终存在严重和危及生命的过敏反应的风险 。
【细胞|抗胸腺细胞球蛋白(ATG)在血液科的四大用途】除直接的免疫学不良反应外 , 输注ATG后可产生严重免疫抑制作用增加机体对细菌、病毒和真菌感染的易感性 。
用于重度再生障碍性贫血(SAA)
再生障碍性贫血可视为免疫介导的造血前体细胞疾病 , 效应T淋巴细胞靶向造血干细胞 , 导致全血细胞减少 。 强化免疫抑制或在年轻患者中行同种异体造血干细胞移植(HSCT)是SAA的标准方案 。
2011年美国国立卫生研究院的一项随机对照试验[3]在120位SAA患者中比较r-ATG / h-ATG联合环孢素(CsA)的效果 。 该研究显示 , 与h-ATG相比 , r-ATG的疗效较差 。 在28个月的中位随访期中 , h-ATG组和r-ATG组的6个月血液学缓解分别为68%和37% 。 三年复发率和三年克隆演变累积发生率无显著差异 。
2017年报告的meta分析[4]纳入3项随机对照试验和11项队列研究 , 共包含1636例患者 , 其中921例接受h-ATG , 715例接受r-ATG 。 12个月时 , 仅3项队列研究符合同质性标准 , 显示两种疗法的缓解率无差异 。 对9项队列试验进行整合发现早期死亡率无明显差异 , 两组的克隆演变风险相似 。 此外发现 , 亚洲人群中两种来源的ATG疗效相似 , 而非亚洲人群中h-ATG的疗效更好 。
用于骨髓增生异常综合征(MDS)
在低风险MDS中 ,ATG联合/不联合CsA的免疫抑制治疗对部分患者有效 。
在一项对256例低风险MDS患者进行的大型国际研究[5]中 , 半数患者缓解 , 11.2%患者完全缓解 。
CsA联合h-ATG比r-ATG或不联合CsA更有效 , 对治疗有反应的患者长期结局极好[6] 。
用于预防GVHD
ATG作为HSCT前预处理的一部分 , 通常被用于预防GVHD , 也有可能增加T细胞耗竭所致的感染风险 。 在某些情况下 , 由于移植物抗白血病作用减弱 , 可能使疾病复发风险增加 。
近年来 , 随着无关供体和外周血干细胞(其含有的T细胞显著多于骨髓来源的移植物)的使用增加 , 欧美国家有20%-50%的同种异体造血细胞移植是在体内T细胞耗竭的情况下进行 。 在降低预处理强度的情况下 , ATG可降低移植物排斥的风险[7] 。
2018年美国血液学会会议上报告了多中心EBMT(欧洲血液和骨髓移植学会)登记研究[8]的结果 , 共纳入1509例残留病灶接受了亲属或非亲缘供者的HSCT的成人AML患者 。 使用ATG与3~4级急性GVHD、慢性GVHD的发生率降低相关 , 无GVHD复发生存期较好 。 与既往研究相比 , 未观察到使用ATG与非复发死亡率、疾病复发、无白血病生存期或总生存期的差异 。
研究者还在上述队列中探索ATG在Ph+急性淋巴细胞白血病中的应用 , ATG显著降低了慢性GVHD的发生率 , 但复发风险增加41% 。
用于治疗难治性GVHD
激素难治性急性GVHD的预后较差 。 ATG是其标准治疗方法之一 , 尤其是对于全面的多器官急性GVHD且未接受预防性ATG的患者 。 在使用h-ATG的研究[9]中 , 仅45%的患者在18个月时存活 , 死亡的主要原因是未控制的GVHD和感染 。
日本的一项研究[10]发现 , 2.5mg/kg 与大剂量r-ATG治疗激素抵抗性急性GVHD疗效相当 , 且低剂量r-ATG的毒性低 。
小结
同种异体HSCT中 , 使用ATG联合预处理可缩短移植后免疫抑制状态 , 显著降低慢性GHVD的发生率 。 目前ATG尚不是所有接受同种异体HCT患者的常规选择 。 未来还需更多的研究来细化ATG的使用剂量及适应证 。 此外 , 可根据受者的淋巴细胞计数预测GVHD风险 , 在此基础上微调ATG剂量[11] 。
参考文献
1. 谢毓晋,刘殿风,陈善华, 等.抗人胸腺淋巴细胞球蛋白(AHTG)制备方法的改进研究.中华器官移植杂志,1980,1(1):53-61.
2. Nishihori T, Al-Kadhimi Z, Hamadani M, Kharfan-Dabaja MA. Antithymocyte globulin in allogeneic hematopoietic cell transplantation: Benefits and limitations. Immunotherapy, 2016; 8 : 435-47.
3. Scheinberg P, Nunez O, Weinstein B, et al. Horse versus rabbit antithymocyte globulin in acquired aplastic anemia. N Engl J Med. 2011;365(5):430-8.
4. Yang N, Chen J, Zhang H, et al. Horse versus rabbit antithymocyte globulin in immunosuppressive therapy of treatment-na?ve aplastic anemia: a systematic review and meta-analysis. Ann Hematol. 2017;96(12):2031-2043.
5. Nagler A, Labopin M, Socie G, et al. The role of anti-thymocyte globulin (ATG) in patients with aml transplanted in CR1 from sibling and unrelated donors with or without measurable residual disease (MRD) at the time of allogeneic stem cell transplantation: A study on behalf of the acute leukemia working party of the European Society for Blood and Marrow Transplantation. Blood 2018; 132: 248.
6. Stahl M, DeVeaux M, de Witte T, Neukirchen J, Sekeres MA, Brunner AM, et al. The use of immunosuppressive therapy in MDS: Clinical outcomes and their predictors in a large international patient cohort. Blood Adv 2018; 2: 1765-72.
7. Munker R, Labopin M, Esteve J, Schmid C, Mohty M, Nagler A. Mixed phenotype acute leukemia: outcomes with allogeneic stem cell transplantation. A retrospective study from the Acute Leukemia Working Party of the EBMT. Haematologica 2017; 102: 2134-40.
8. Nagler A, Labopin M, Socie G, Huynh A, It?l?-Remes M, Deconinck E, et al. The role of anti-thymocyte globulin (ATG) in patients with aml transplanted in CR1 from sibling and unrelated donors with or without measurable residual disease (MRD) at the time of allogeneic stem cell transplantation: A study on behalf of the acute leukemia working party of the European Society for Blood and Marrow Transplantation. Blood 2018; 132: 248.
9. Macmillan ML, Couriel D, Weisdorf DJ, et al. A phase 2/3 multicenter randomized clinical trial of ABX-CBL versus ATG as secondary therapy for steroid-resistant acute graft-versus-host disease. Blood 2007; 109 : 2657-62.
10. Murata M, Ikegame K, Morishita Y, et al. Low-dose thymoglobulin as second-line treatment for steroid-resistant acute GvHD: An analysis of the JSHCT. Bone Marrow Transplant 2017; 52: 252-7.
11. Boelens JJ, Admiraal R, Kuball J, Nierkens S. Fine-tuning antithymocyte globulin dosing and harmonizing clinical trial design. J Clin Oncol 2018; 36: 1175-6.
文章插图
推荐阅读
- 肝癌|深度总结|慢乙肝抗病毒治疗中发生肝癌的风险预测模型
- 红薯要多吃,排毒通便抗衰老,教你几种红薯做法,吃一口就爱上
- 细胞|“首个人类胚胎完整模型”!两篇《自然》报道重大进展
- 卡瑞利珠单抗|2021 ELCC|春风得意马蹄疾:肺鳞癌一线治疗两大研究数据出炉
- 新冠病毒抗体|我国科学家刊发重要研究成果:新冠抗体产生后至少可持续9个月
- 细胞|科学家用人类皮肤细胞制成活的、完整的早期胚胎模型
- 谢晓亮|科学-梦想-责任:谢晓亮和单细胞基因组学
- 泪腺|培养皿里的泪腺会流泪,免疫细胞治疗研究泪腺疾病获新途径
- 武汉|《柳叶刀》:武汉人群新冠抗体阳性者占6.9%,其中82%系无症状感染
- 抗体|抗体药物的发展历程(7)-双特异性抗体
