在北半球进入冬季前 , 科学家们曾警告季节性流感或给新冠疫情防控带来更多挑战 , 季节性流感是否会影响COVID-19大流行的严重性?冬季是否有必要加大接种流感疫苗?这些都存在许多争论 。
当地时间2月18日 , 武汉大学研究团队在国际学术期刊《细胞研究》(Cell Research)上发表了题为“Coinfection with influenza A virus enhances SARS-CoV-2 infectivity”的研究论文 。 流感病毒与新冠病毒会不会在个体发生共感染?流感病毒的感染对新冠病毒感染会产生怎样的影响?两种病毒共感染会不会引起更严重的疾病?研究团队围绕这些问题给出答案 。
文章插图
武汉大学病毒学国家重点实验室、生命科学学院徐可教授和武汉大学病毒学国家重点实验室主任、生命科学学院教授蓝柯为共同通讯作者 。 《细胞研究》是中国本土成长起来、亚太地区生命科学领域期刊影响因子最高的国际期刊 。
研究团队首次报道了流感病毒能显著促进新冠病毒感染 , 并通过构建流感病毒和新冠病毒共感染小鼠模型发现两种病毒共感染在小鼠体内引发更严重的疾病 , 该论文还对流感病毒促进新冠病毒感染和致病的分子机制进行了深入研究 。
研究结果表明 , 两种病毒共感染形同“火上浇油” , 使得新冠病毒的感染性增强进而导致更严重的疾病 , 研究为进一步重视和防控两种病毒的共感染提供了科学依据 。
文章插图
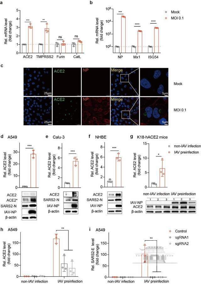
流感病毒预先感染在细胞模型上显著促进新冠假病毒及活病毒的感染能力 。
【流行性感冒|武汉大学团队:流感、新冠两种病毒共感染形同“火上浇油”】据武汉大学官网对该项研究的报道介绍称 , 研究团队首先用新冠假病毒和活病毒分别与流感病毒(H1N1型、H3N2型、乙型流感病毒)共感染 , 发现预先感染流感病毒会显著促进新冠病毒的入侵和复制 , 这一现象在多种人呼吸道细胞和人肺组织细胞中都存在 , 还能使得本来不感染新冠病毒的细胞变成完全易感的细胞 , 提示两种病毒共感染可能导致患者体内更多细胞和组织受到病毒攻击 。
文章插图
流感与新冠病毒共感染会引起ACE2转基因小鼠产生更严重的肺部病理损伤和更高的新冠病毒载量 。
在新冠病毒受体人ACE2转基因小鼠中 , 流感与新冠病毒共感染会引起更严重的肺部病理损伤和更高的新冠病毒载量 。
随后 , 研究团队聚焦在新冠病毒入侵关键受体ACE2上 。 实验结果表明 , 流感的单独感染会引起ACE2表达水平轻微上调(2-3倍) , 但流感与新冠共感染则会强烈上调ACE2表达水平(约20倍) 。 研究认为 , 流感病毒感染通过启动ACE2的表达并促进其后的加速表达过程 , 从而加重新冠病毒的感染 。
研究还发现 , 流感病毒对ACE2的调控作用并不受干扰素的调控 , 这提示机体对抗流感病毒的免疫反应并不能保护个体免受新冠病毒的侵害 。 因此 , 不能认为通过普通流感就能获得抗其他病毒的免疫力 。
文章插图
流感病毒感染通过启动ACE2的表达加重新冠病毒的感染 。
研究也发现 , 其它常见的呼吸道病毒如副流感病毒、呼吸道合胞病毒、鼻病毒等并不具备促进新冠病毒感染的能力 。 研究团队因此认为 , 流感病毒是共感染防控的重中之重 。
该项研究提示 , 应针对冬季流感和新冠叠加流行进行科学的监测和防控 , 同时建议公众接种流感疫苗或新冠新苗 , 以减少共感染的风险 。
研究还同时强调 , 开发针对一种以上病毒的新一代广谱抗病毒药物是治疗共感染疾病的发展方向 。
来源:澎湃新闻
推荐阅读
- 杨振宁|清华大学辟谣:杨振宁逝世系谣言
- 杨振宁|清华大学:“物理学家杨振宁近日逝世”系谣言,先生身体健康
- 杨振宁|杨振宁教授去世?清华大学已辟谣:先生当前身体健康
- 武汉|《柳叶刀》:武汉人群新冠抗体阳性者占6.9%,其中82%系无症状感染
- 中和抗体|王辰团队《柳叶刀》发文,武汉人群研究显示新冠中和抗体至少可以维持9个月
- 武汉协和医院|武汉协和医院完成第100例儿童心脏移植,例数持续居全国首位
- 布法罗大学|新工具可以通过眼睛里的微小反射来识别出深度伪造照片
- 微创手术|女大学生双手“挥汗如雨” 微创手术20分钟搞定顽疾
- 朱拉隆功大学|用狗追踪无症状感染者?准确率95%,朱拉隆功大学解锁新成就!
- 新冠肺炎|香港大学研究团队:抗麻风药“氯法齐明”可治疗新冠肺炎
