文章插图
刷牙是我们每个人每天的“必修功课” , 目的是为了让口腔保持清洁 , 以减少疾病 。 而牙刷是建筑环境中独特的组成部分 , 每天都与我们的身体亲密接触 。
去年的一项研究估计令很多人印象深刻 , 即一次冲马桶会产生数千个含有细菌和病毒的气溶胶液滴 , 足以污染6英尺(约1.83米)以外的物体表面 。 那么就意味着 , 与马桶共处一室的物品都有“雨露均沾”的待遇 。 显然 , 离马桶不远的牙刷也应在“射程”之内 。
文章插图
那么“糟心”的问题也随之而来 , 我们每次刷牙 , 除了牙膏以外 , 还会不会有不干净的“东东”刷进嘴里?
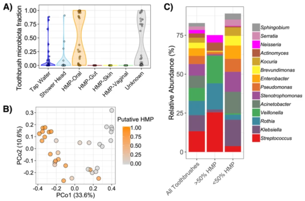
近日 , 发表在《Microbiome》上的一项研究中 , 来自美国西北大学领导的研究团队对这一问题进行了调查 , 他们发现 , 牙刷上存在的微生物群落与口腔和皮肤上常见的微生物相匹配 。 而且 , 这与牙刷放在何处无关 , 无论是放在带门的浴室柜里 , 还是放在敞开的洗手盆旁 , 结果都是如此 。 该研究结果表明 , 我们接触到的物体表面上的微生物会受到我们健康和行为的影响 , 了解我们如何影响这些微生物将有助于更好地清洁和维护环境 , 以促进健康 。
文章插图
该研究通讯作者、西北大学环境工程系、美国国立卫生研究院(NIH)国家人类基因组研究所助理教授Erica Hartmann解释说:“我并不是说冲马桶时的气溶胶不会落在你的牙刷上 。 但根据我们在研究中看到的 , 牙刷上的绝大多数微生物可能都来自你的口腔 。 ”
研究人员表示 , 也正是因为听到有人担心冲马桶会污染牙刷 , 才决定进行这项研究 。
为此 , 该团队发起了“牙刷微生物组计划” , 最终 , 他们收到了34名参与者寄来的牙刷(用过的)以及相关信息 。 研究人员随后从牙刷毛中提取DNA , 以检测微生物群 , 并将其与NIH开展的人类微生物组计划中的菌种数据进行比较 。 该计划对人体不同部位的微生物组进行了鉴定和分类 。
文章插图
研究第一作者、NIH博士后研究员Ryan Blaustein说:“通过与人类微生物组计划中的菌种信息比对 , 我们发现牙刷上的微生物与口腔和皮肤上的有很多共同之处 , 而与人肠道内的微生物几乎没有共同点 。 ”
文章插图
在研究了牙刷上的微生物多样性后 , 研究人员称 , 如果保持良好的口腔卫生 , 那么这个人的牙刷也会相对干净 , 但这些差异相对较小 , 不像那些经常用牙线和漱口水的人 , 他们的口腔卫生状况更好 , 牙刷上的微生物群落也更少 。
研究人员还发现 , 口腔卫生较好的人的牙刷上的微生物具有更多的抗菌素耐药性基因 , 但携带这些基因的微生物与人体并不匹配 , 它们很可能来自于浴室里的空气或灰尘 。
Hartmann说 , 没有必要担心牙刷上的微生物 , 除非你的牙医另有建议 , 否则人们不应该使用抗菌牙膏和牙刷 。
Hartmann强调:“使用抗菌素 , 你不仅是在去除微生物 , 而且还把幸存下来的微生物推向耐药性 。 对大多数人来说 , 用普通牙膏就足够了 。 ”
不过 , 研究人员表示 , 由于这项初步研究是确定牙刷的微生物组和潜在驱动因素 , 因此样本量较小 , 还需要在更大规模的队列中扩展这一研究 。
论文链接:
来源:中国生物技术网 授权转载
【马桶|研究调查:冲马桶时不盖盖,牙刷上会不会有来自粑粑的细菌?】声明:仅代表作者个人观点 , 作者水平有限 , 如有不科学之处 , 请在下方留言指正!
推荐阅读
- 睡眠|新研究:除了熬夜,睡得太早也会影响寿命,50岁以上更应多注意
- 卡瑞利珠单抗|2021 ELCC|春风得意马蹄疾:肺鳞癌一线治疗两大研究数据出炉
- 新冠病毒抗体|我国科学家刊发重要研究成果:新冠抗体产生后至少可持续9个月
- 物种|海南发现新物种小姬蛙!研究近9年才确定,被认为是易危物种
- 溯源|新冠病毒溯源研究刻不容缓,中方专家释放大量信息,法国遇大麻烦
- 泪腺|培养皿里的泪腺会流泪,免疫细胞治疗研究泪腺疾病获新途径
- 中和抗体|王辰团队《柳叶刀》发文,武汉人群研究显示新冠中和抗体至少可以维持9个月
- es|JGR:中国区域大尺度强Es结构观测研究
- 黄峥|炸裂!拼多多董事长黄峥辞任,携 4500 亿身家转行生命科学研究!
- 电休克|电休克用于儿童青少年患者的疗效及安全性|研究简报
