Lingula
舌形贝
我们经常所说的“活化石” , 指的是在地球上存在的时间非常长 , 其相似的种类只存在于化石中 , 而没有其他现存的近似种类 。 这些种类从曾经发生的主要灭绝事件中存活下来 , 并保留过去原始的特性 。 如我们所熟知的银杏、大熊猫、鸭嘴兽这些都是典型的活化石 。
今天要介绍的是
一位诞生于距今5.4亿年前寒武纪的远古生物
——舌形贝(Lingula) 。
【活化石|5亿年前的活化石,其实一直在积极进化】
文章插图
竟是一道佳肴
文章插图
爆炒海豆芽
虽然说是远古生物 , 但是舌形贝并不像传说中的古生物一样身材魁梧 , 它的外形很普通 , 普通到能到大家的餐桌上 。 海边的朋友可能都吃过 , 舌形贝小名“海豆芽” , 适合放酱油爆炒 , 食用根部的肉茎 , 做下酒菜最佳 。
文章插图
鸭嘴舌形贝
而这些小小的海豆芽却是挺过了五次生物大灭绝 , 存活了超过5亿年的究极活化石 , 从出现到现在 , 外形、大小都未曾有过明显的改变 。 那么话说回来 , 这个不起眼的小家伙是如何在乱世中求得生存 , 又是如何保留最初的外形存活到现在的呢?
探秘舌形贝
文章插图
舌形贝化石
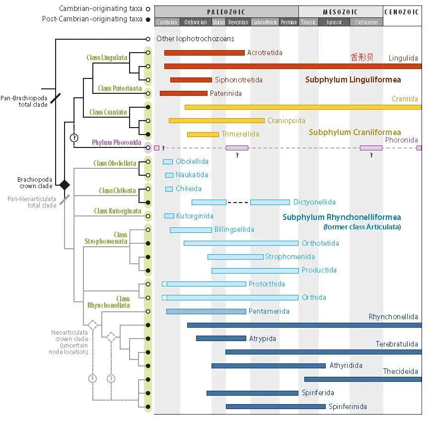
舌形贝属于腕足动物门无铰纲 , 因酷似豆芽菜而得到“海豆芽”的艺名 。 学过古生物的朋友都知道 , 腕足动物在地质历史时期属于一个重要的古生物门类 , 但是由于和软体动物门的双壳纲、腹足纲的动物们相爱相杀的过程中逐渐没落 。 地质历史上出现的腕足动物种类多达30000种 , 而如今只有少数物种残存至今 。 舌形贝就是现生腕足动物中规模最大的 , 最与世无争的物种 。
文章插图
舌形贝化石与现生鸭嘴舌形贝
文章插图
舌形贝长长的肉茎和对称的双壳常被人误认为是软体动物 , 而其壳内却并非软体结构 , 由促进海水吸收的外套膜、带有纤毛可以过滤海水的触手冠和一套完整的消化系统组成 , 外壳顶部还有三根刚毛用于过滤大颗粒物体 。 舌形贝靠过滤海水中可食用的小颗粒为生 , 靠从壳内三角孔中伸出的肉茎固着在海底泥沙中为家 , 就这样简简单单度过了5亿年的历史岁月 。 舌形贝的结构看似简单 , 其实在漫长的地质历史中 , 它们一直在积极进化 , 努力地活下去 。
文章插图
文章插图
文章插图
要想说清楚舌形贝的进化史 ,
就先从腕足动物的演化讲起吧 。
腕足动物兴衰
文章插图
腕足动物(Brachiopod)是一类非常大的物种 , 也是相当神秘的物种 。 腕足动物诞生于早寒武世 , 靠着坚硬的外壳抵御外敌迅速繁荣壮大 , 这类庞大的种群靠栖息在海底为生 。 与双壳不同 , 腕足的两瓣壳往往是不对称的 , 而且上下张合 , 一张一翕来控制海水进出 , 通过过滤海水中的营养物质为生 。 腕足的长度最高也仅能长到十多厘米 , 部分壳部带刺的可能会虚报身高 。 有一个很奇特的现象 , 过去的腕足往往外壳形态各异 , 而内部结构较为统一 , 仅有无铰纲和有铰纲的主要区别 , 然而现代的腕足动物软件和外形相差很大 , 这也说明腕足动物在经过了明显的趋同进化和逆转演化 。
文章插图
文章插图
腕足结构图
腕足动物只能靠滤食、底栖为生 , 不具有捕食行为 , 虽然在数量和种类上都占尽优势 , 但它们从来没有登上过海洋霸主的舞台 。 在地质历史上 , 它们也曾经有过奥陶纪、泥盆纪、石炭-二叠纪三次大繁盛时期 , 常与珊瑚共生 , 与同期的双壳、腹足有着竞争关系 , 数量上往往是此消彼长 。 遗憾的是 , 经历过历史上最大的大灭绝事件 , 二叠-三叠纪大灭绝事件 , 腕足从此一蹶不振 , 永远的败给了双壳类动物 。
文章插图
Coptothyris 可见内部纤毛腕(源自:Behance)
文章插图
Coptothyris 可见内部纤毛腕(源自:Behance)
文章插图
文章插图
蕉叶贝和鸮头贝化石(源自:Maryland官网 )
文章插图
文章插图
伛偻贝和尖翼石燕化石(John Merck, 2009)
腕足动物相比于其他生物 , 会走上衰落的道路其实是件必然的事情 。 首先 , 腕足动物环境耐受范围比较窄 , 通常只生活在水深40-200米、正常盐度的温暖浅海 。 其次 , 绝大多数腕足用肉茎或通过尖刺、粘结固着生活在海底 , 甚至发育各种绝妙的壳形把固着方式做到了极致 , 而这种极端的单调底栖固着生活方式根本无法逃避灾难 。 一方面很难躲避海洋食肉动物如鹦鹉螺类、鱼类等的攻击 , 另一方面当生存环境变化如海水淡化或咸度增加时必然会遭重创 。 以上这些原因使得腕足不具有足够的抗压能力 , 最终在二叠三叠之交没落 。 但舌形贝却像是一位饱经世事的老者 , 早就看破了这一切 , 在数次大灭绝中幸存了下来 。
文章插图
腕足动物每个地质阶段的属类多样性(Sandra J. Carlson, 2016)
文章插图
腕足动物每个地质阶段的属类多样性(Sandra J. Carlson, 2016)
舌形贝的进化之路
文章插图
海口西山贝
舌形贝最早诞生于早寒武世 , 最古老的舌形贝被发现于云南澄江动物群 , 叫做海口西山贝 , 形状较圆 。 同时期其他种类舌形贝与现在舌形贝的形状基本一致 , 细长形 , 外壳表面发育有明显的同心纹 。 同样拖着长长的肉茎 , 看似与现在舌形贝几乎一样 , 但其诞生至今其实壳内发生了巨大的变化 。
文章插图
舌形贝解剖图(源自:Arizona State University)
脉管是腕足动物体腔的管状分枝和延伸 , 通过脉管内部体腔液的旋环 , 腕足身体内部得以与外界发生氧气交换 。 寒武纪舌形贝的背脉管系统由一对侧脉管和一对中脉管构成 , 腹壳脉管只包括一对侧脉管 。 而到了中生代 , 三叠纪之后 , 舌形贝的中脉管消失了 , 仅有侧脉管控制氧气交换 , 这说明舌形贝开始向穴居的生活方式转变 。 而现代舌形贝常把壳体也埋在泥沙中 , 只留下刚毛和壳缘露在外面 , 壳体前缘有三个孔状结构 , 与壳内相同 , 两侧为入水口 , 中间为出水口 , 一眼望去只留下三个孔 , 竟不知下面藏着一只生物 。
文章插图
侧脉管示意图
除了水流进出模式 , 外套膜前缘刚毛的排列方式、纤毛环排列的复杂度、壳体内外套腔和内脏腔的相对比例 , 现代舌形贝相对于古生代都有所进步 , 舌形贝把自己保护的越来越严密 。
文章插图
文章插图
文章插图
舌形贝古生代到中生代到现代变化
在掘穴过程 , 舌形贝也有很大改善 , 它们发明了一种简易的钳式运动 , 通过前缘与泥沙高角度接触 , 闭壳肌的周期运动使壳体喷水来疏松沉积物 , 用刚毛挖掘向后运输泥沙 , 很快就形成了很长的洞穴 , 这时候再反过来把肉茎扎入把自己埋藏在刚挖掘好的洞穴中 。
文章插图
现生舌形贝穴居形式和钳式挖掘(张志飞等 , 2009)
简而言之 , 5亿年前最早的舌形贝尚且还是表栖悬浮或表栖固着 , 把本体露在外面 。 现代的舌形贝竟然自己连根带壳都埋到泥沙中 , 甚至一遇到危险就苟到泥沙深处 。 通过不断地适应性演化 , 形成这种怕死的生存模式 , 竟让舌形贝挺过了历次生物大灭绝 。
文章插图
布尔吉斯页岩中的舌形贝
文章插图
现生鸭嘴舌形贝
小小的壳体竟然别有洞天 , 你或许会认为它们只是简单的生物 , 但纵观地质历史我们却能看到它们为了生存一直在努力地活着 。
同样的 , 还有很多活化石也经历了数亿年的时光 。 如鲎 , 作为螯肢动物的后代与祖先有着一模一样的外表 , 从4亿年前就已经出现 , 现代鲎在2亿年前侏罗纪也已经出现 , 这种与世无争的生物竟安稳地活到了现在 。 再比如蓝藻 , 即蓝细菌 , 38亿年前就出现了 , 是最早的生物记录 , 一直以无核的原核生物存活到现在 , 现代的生物都起源于它们 。 但是地球上绝大多数物种都消失在了历史长河中 。 生物进化中的特化使得生物更适应了现在的环境 , 但同时也失去了抵抗环境变化的能力 , 一旦环境改变等待它们的也只有灭绝 。 对于人生来讲 , 或许让生活简单一些 , 过得更单纯 , 也就失去了不想有的烦恼了吧 。
文章插图
现生的鲎
文章插图
蓝藻
另外 , 补充一句 , 舌形贝数量庞大 , 并不像其他活化石濒临灭绝 。 所以 , 记得炒熟_(:з)∠)_
资料来源:
攀缘的井蛙-【地球演义】寒武纪的余烬:腕足动物篇https://zhuanlan.zhihu.com/p/52989950
童金南. 古生物学教材.
张志飞 , 王妍 , Christian C Emig. 海豆芽——进化中的"活化石". 2009
Carlson S J . The Evolution of Brachiopoda[J]. Annual Review of Earth and Planetary Sciences, 2016, 44(1):409-438.
Zhang Z , Shu D , Han J , et al. New data on the rare Chengjiang (Lower Cambrian, South China) linguloid brachiopod Xianshanella haikouensis[J]. Journal of Paleontology, 2006, 80(2):203-211.
Zhang Z , Li G , Emig C C , et al. Architecture and function of the lophophore in the problematic brachiopod Heliomedusa orienta (Early Cambrian, South China)[J]. Geobios, 2009, 42(5):649-661.
/
美编 | 罗钰钦
校对 |张崧
推荐阅读
- 昆虫|近亿年前的虫珀里藏只“小怪兽”!中国科学家发现昆虫新物种
- 昆虫|恐龙时代“臭大姐”竟然长巨角?!我国科学家发现亿年前昆虫新物种
- 印度_社会|天灾还是人祸?印度多年前与美国联手“监视”中国,现在自食恶果
- 疫苗|印度的底气哪来的?全球60%疫苗产自印度,今年还将产15亿剂
- 陨石|澳洲淘金客意外发现46亿年前陨石,大赚130万
- 恐龙|有人说,6500万年前人类灭了恐龙,难道人不是进化而来的?
- 仙女座星系|45亿年后,仙女座星系或许会和银河系碰撞?
- 高压氧舱|27岁富豪年入5亿,为求不老,花400万买高压氧舱
- 詹姆斯·贝德福德|53年前被冷冻,等待2017年被复活的美国富豪,他的现状如何?
- 颈椎病|骨科大夫揭秘:全国约1.5亿人患颈椎病 如何对颈椎病说不
