截图|
当公司收益良好 , 老板却发话“允许员工自愿降薪”?近日在知乎上一则截图引发网友热议 , 截图对话显示 , “今年公司效益良好 , 利润有较大增长 。 公司决定 , 允许员工自愿申请每月降低待遇的10%” 。
据了解 , 该公司为“广州多益网络股份有限公司” , 群中发言者正是其创始人徐波 。
另据采访得知 , 该截图群对话的员工已离职 。 另有多名该公司员工向采访人员透露 , “自愿降薪”言论为公司的服从性/忠诚度测试 , 类似测试在公司每年都会发生 。
11月6日 , 采访人员联系广州多益网络股份有限公司 , 对方表示“公关部会处理此事” , 随后采访人员又致电了该公司人力部门 , 并告知采访事由 , 对方随即挂断电话 。 截至发稿前 , 多益网络并未对此事作出回应 。
截图员工已离职
在职员工称这属于公司“忠诚度测试”
据网传截图所示 , 公司负责人说降薪的意思是:每月待遇今年年度调整不提高 , 年度调整结束后 , 明年每月待遇降低10% , 且要求入职公司24个月以上的人员可以申请“自愿降薪” 。
11月6日 , 截图员工在知乎上现身说法 , 表明图是自己截的 , 但却不是自己上传到网上的 。 目前 , 该员工已离职 , 并晒出解除劳动合同证明 , 表示没想到会引发这么大的关注 , 自己“有点焦虑” 。

文章图片
当事员工的离职证明
该员工还原了当日的事发经过 , 11月3日 , 他截图后 , 随即收到公司创始人徐波的问话 , 承认自己截图后 , 人事在当天就开出了解除劳动合同证明 。 该员工调侃自己“光速离职” 。
事后 , 该员工才知道系统自带盲水印 , 截图能显示其工号 。 但他表示 , 自己是主动离职 , 没有受到公司胁迫 。
该员工指出 , “自愿降薪操作” , 更像是“钓鱼” , 是老板希望用完全信任他的人 。 但自己并不认可这种操作 , “徐总的三观与我不符 , 所以才提出离职” 。
另有在职员工透露 , “截图事件”爆发后 , 徐波仍在大群里评判、吐槽该员工 , 同时跟该员工平日关系密切的2名员工也遭“离职” 。 该在职员工还表示 , 目前公司内部多达93%的人选择降薪 , 不清楚7%的人会不会受到波及 。
这并不是多益网络第一次因类似事件上热搜 。 去年 , 同样引发热议的 , 是多益网络要求入职满一年及以上的员工可向徐波发感谢红包 , 金额从100元到500元不等 。 这件事的结果 , 是徐波在年会上宣布 , 红包全部拒收 , 并且给予员工十倍返还 。
这一系列的操作被内部员工视为“服从性测试” , 目的在于“测试忠诚度” , “排除异己” 。

文章图片
受访员工提供的徐波在群内讲话
还原徐波其人:
曾就职网易打造知名游戏 , 离职员工称公司内部测试由来已久
在游戏圈 , 徐波名气不小 。
创办多益网络之前 , 他曾就职网易 , 知名游戏《梦幻西游》、《梦想世界》、《神武》都是他主导的产品 。
据天眼查显示 , 多益网络公司全称为广州多益网络股份有限公司 , 成立于2006年 , 法定代表人为徐波 , 也是公司实际控制人 , 持股99.5% 。 2020年5月12日 , 徐波以157.1亿元财富位列《2020新财富500富人榜》第186位 。
跟徐波有关的信息常充满争议 。 此前他在微博发布过一系列争议言论:包括反女权 , 反对女性接受高等教育 , 反对女性拥有生育自由等 。 2018年10月 , 《身家280亿的网易前高管 , 生12个娃 , 现实版一夫多妻》一文将徐波推上热搜 。
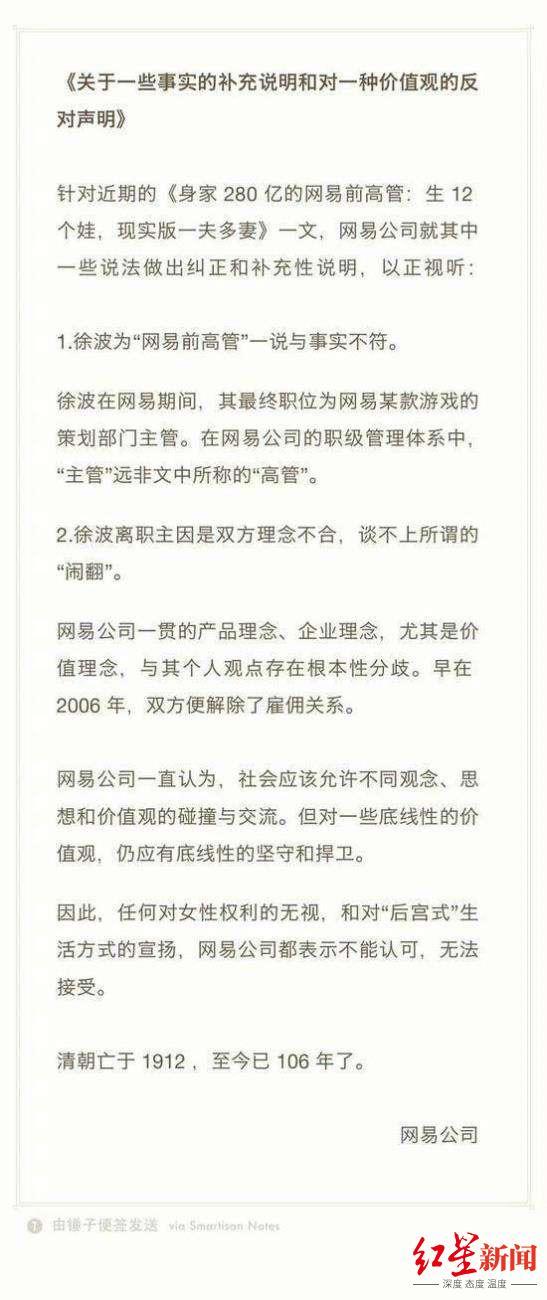
网易“躺枪”后 , 还迅速发表声明 , 称徐波离职主因是双方理念不合 , 强调对于底线性的价值观有底线性地坚守和捍卫 。 随后徐波也现身说法 , 称自己没有发表过主张一夫多妻的言论 。

文章图片
此前网易对徐波言论的澄清声明
2019年 , 有媒体报道“徐波将不雅视频传到公司群”一事 , 多益网络回应“凭空捏造 , 完全虚假” 。
内部测试也由来已久 。 一位近期离职的员工小吴表示 , 该类测试算是公司内部另类的“企业文化” , 基本每年都会有 。 此外还会有不定时的投票 , “答错者”会受到不同程度的“惩罚” , 轻则检讨 , 重则离职 。

文章图片
去年该公司曾有“向老板发红包”一事曝出
“自愿降薪”是否违法?
律师称有胁迫员工之意
让员工选择“自愿降薪”是否违反劳动法?11月6日 , 采访人员采访了天册(北京)律师事务所合伙人李岩 , 他表示 , 从截图对话看 , 有胁迫员工之意 , 这种方式并不恰当 。
“自愿降薪相当于邀约 , 劳动者有权利可不接受这个邀约 。 如果因此受到差别待遇 , 劳动者可以提出正常诉求 。 ”在该事件中 , 李岩认为 , 虽然劳动法及劳动合同法赋予公司根据其经营效益设定相应工资绩效考核制度及薪酬 , 但这种权力不应当被滥用 , 就目前截图显示的内容 , 并不属于公司可以单方提出降薪的情形 , 如果公司以这种形式进行降薪或离职 , 应属于违法劳动法的情形 。 如果是公司经营困难 , 可以通过跟员工协商一致的情形下作出薪资变更 , 但目前表述是“公司收益良好” , 这种情况的降薪 , 可以被视为违反劳动法 。
李岩还表示 , 如果员工因不愿降薪被离职 , 就是违法解除劳动合同 。
从事8年法律职业 , 擅长劳动法官司的法律人士袁亚洋表示 , 要求员工主动提出降薪 , 目的就是为了避免单方降薪的违法性 。 “薪资降低属于变更劳动合同 , 按照法律规定 , 劳动合同的变更必须要双方协商达成一致才可以 。 并且原则上要签订书面协议 , 如果未签订协议 , 员工在变更后的30日内未提出异议的 , 实际上也是认为默认了降薪的有效性 。 ”袁亚洋表示 。
【截图|】据员工爆料 , 降薪指的是降低奖金部分 。 袁亚洋指出 , 奖金部分实际上属于绩效工资 , 并不属于固定工资 。 降低奖金有可能不被认定为变更劳动合同 。 李岩则认为 , 奖金也是工资收入一部分 , 降低奖金是不是变更劳动合同 , 有没有钻法律空子 , 具体还要看公司的绩效制度 。 如果有员工因此事被辞退 , 有单方的解除合同通知书 , 建议直接拿着通知书去申请劳动仲裁 。
推荐阅读
- 百度|AI公司百度能给港交所带来什么?
- 春天,此菜正当季,2块钱一斤,包饺子鲜嫩多汁,比韭菜荠菜馅香!
- 麦卡锡|美众议院少数党领袖麦卡锡透露自己曾感染新冠,当时却不知道
- 土豆简单做一做,当饭又当菜,软烂入味,入口即化,比红烧还过瘾
- 芽芽泡|这种全身是刺的野草,80后曾把它当零食,3月正当季,你吃过吗?
- 春天不吃它亏大了,比白菜鲜,比萝卜补,正当季别错过!
- 杨振宁|杨振宁教授去世?清华大学已辟谣:先生当前身体健康
- gitlab|GitLab成立中国合资公司极狐,强调“独立运营”
- 5种面条最适合当早餐吃,营养美味,关键还省事
- 溃疡性大肠炎|JMT日本疑难病治疗-溃疡性大肠炎通过适当治疗可以恢复到健康人状态
