广东省市场监督管理局|“双11”前,这些产品要小心!
今年“双11”提前 ,
你付了多少定金了!
本文图片
在你准备买买买的同时 ,
市场监管部门和警方也出手 ,
已经有一批品牌和产品被曝光 ,
千万注意!
191款鞋子被曝光 , 不合格
10月21日 , 广东省市场监督管理局发布关于2019年度广东省鞋类产品质量监督抽查情况的通告 。
通告显示 , 此次抽查共对广东省内211家企业生产的300款鞋类产品质量开展了监督抽查 。 经检验 , 总共有156家企业生产的191款产品不合格 。 其中深圳地区共6家企业生产的18款鞋类产品出现不合格、9家抽样市场主体的23款鞋类产品出现不合格 。
不合格项目包括:“剥离强度”“耐折性能”“鞋跟结合力”“勾心纵向刚度”“勾心硬度”“勾心弯曲性能”“可分解有害芳香胺染料”“鞋里和内底摩擦色牢度”“重金属总量”“标识”10项 。
本文图片
生产单位中 , 步步高鞋业与新百丽鞋业抽查出的不合格产品数最多;市场主体中宝安区石岩名郎休闲鞋店倍抽查出的不合格产品数最多 。 值得注意的是 , 此次抽查深圳地区不合格产品项目主要集中在“标识”项目 , 占60% 。
该项目主要考核鞋标注信息的完整性、规范性 , 是否满足相关法律法规的要求 。 错误的标识会误导、欺骗消费者 , 错误的材质会引起消费纠纷 , 缺少产品名称、标准、规格等信息 , 容易误导消费者买到不适合的商品 。
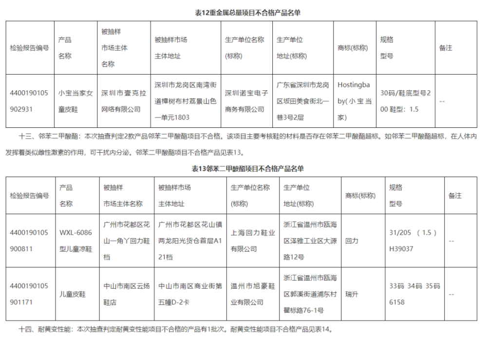
完整名单可点下图查看:
本文图片
对本次抽查发现不合格产品生产者以及销售者 , 广东省市场监督管理局将依法责成相关地市市场监督管理局做好后续处理工作 。
月销售额过10万 , 一网店竟有30个退货地址
最近 , 扬州吴女士网购了一款手机后盖 , 虽然卖家一再保证是原装正品 , 但吴女士收到货后却发现是假货 。 要求退货、退款遭拒后 , 吴女士一气之下报了警 。
民警对问题产品做了鉴定 , 确认属于假冒注册商标的商品 , 立刻展开调查 。 结果发现涉案网店规模不小 , 一个月销售额有10多万元 。 更让民警起疑的是 , 后台数据显示 , 该网店有30多个退换货地址 。
本文图片
本文图片
经过调查 , 一家特大制假工厂浮出了水面 。 民警介绍 , 假冒伪劣后盖的成本大概在2至5元左右 , 经过中间批发商进行抬价销售后 , 流入到各个网店或者网上平台 , 价格会呈几何式翻倍 。 经查 , 2019年至今 , 这些制假工厂合计销售假冒手机配件货值近1.1亿元 。
本文图片
目前 , 案件还在进一步侦办中 。
14部门发文 , 集中治理网上卖假货
日前 , 市场监管总局、中央宣传部、工业和信息化部等14家网络市场监管部际联席会议制度成员单位联合发布《关于印发2020网络市场监管专项行动(网剑行动)方案的通知》 , 决定于10月至12月开展2020网剑行动 。
本文图片
行动重点任务包括:落实电商平台责任、重拳打击不正当竞争行为、集中治理网上销售侵权假冒伪劣商品、严厉打击野生动植物及其制品非法交易行为、强化互联网广告监管、整治社会热点问题 。
本文图片
本文图片
买买买之前 ,
一定要擦亮双眼!
大家都在看
来源 / 中国青年报综合南方都市报、江苏新闻、国家市场监管总局网站等
【广东省市场监督管理局|“双11”前,这些产品要小心!】责编 / 刘子若本期编辑 / 陈杨(实习生)
推荐阅读
- 菜市场买菠菜,别管圆叶尖叶,切记“3不买”,回回挑到好菠菜
- 市场碰到它别错过,一次买几个,搭配这几样上锅一蒸,软绵又香甜!
- 菜市场碰到这鱼别错过,肉嫩鱼刺少营养足,目前无法养殖
- 中国市场|比芯片更加稀缺,超过95%的中国市场,被海外公司垄断
- 菜市场碰到这鱼我从不还价,5元一斤,焖一焖,比豆腐还鲜嫩
- 为什么菜市场那些鸡翅和鸡爪, 数量多到买不完, 市场大妈道出真相!
- 金锣|金锣深耕健康肉制品市场 健食力减盐火腿肠重磅上市
- 去市场买鱼,专挑5种,美味还便宜,老板:这一看就是行家
- 市场上冷冻排骨从哪里来?有没有营养?卖那么便宜,你会买吗?
- 春季,菜市场我从不放过的“皇帝菜”,一买好几斤,早春吃正鲜嫩
