电磁场|意外发现!暴露于电磁场中可以治疗2型糖尿病!
本文图片
目前 , 治疗糖尿病的常规疗法是每天服用降糖药或注射胰岛素 。 仅此而已 。 但未来 , 可能会有一种有趣的治疗方法 。
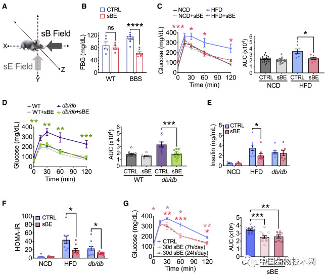
近日 , 发表在《Cell Metabolism(细胞代谢)》上的一项新研究提出了治疗2型糖尿病的另一种可能——电磁场疗法 。 来自美国爱荷华大学的研究人员发现 , 将患有2型糖尿病的小鼠暴露在静磁场和静电场中可以提高胰岛素敏感性 , 从而降低血糖 。 听上去是不是很有趣?
本文图片
在弱静磁场和静电场的存在下 , 地球上的生命已经进化了数十亿年 。 今年4月份 , 从澳大利亚西部杰克山区地表裸露岩层中挖掘出来的微观矿物质 , 因其带有42亿年前地球磁场的痕迹 。 这几乎和地球开始形成的时期相仿 , 并且比先前提出的地球磁场的起源时间早了将近10亿年 。
本文图片
然而 , 这两个能量场与生命系统的相互作用是生物学中最难以理解的部分之一 。 许多生命都能感受到静态电磁场 , 并将其用于细胞迁移、地理空间测绘和长途导航 。 虽然人们对电磁场诱导的定向反应还知之甚少 , 但据说是通过调节内源性氧化还原反应来介导的 。 然而 , 其他对生理功能的影响仍然未知 。
葡萄糖代谢也在电磁场的存在下进化 , 并被越来越多地理解为受氧化还原稳态调节 , 即促氧化剂和抗氧化剂之间的平衡 。 异常的氧化还原信号是许多慢性代谢性疾病的病理生理学基础 , 包括2型糖尿病 , 它有助于胰岛素抵抗和高血糖的发展 。
在这项新研究中 , 研究人员用一种非侵入性和持续性的方法使长期控制氧化还原信号以治疗2型糖尿病成为可能 。
本文图片
而且 , 这项研究的缘起还特别有意义 。
研究第一作者、爱荷华大学儿科、医学遗传学和基因组学系助理教授Val Sheffield实验室的博士后研究员Calvin Carter表示 , 他自己一开始也不相信这个结果 。
故事还得从2014年说起 , 当时的Carter完成了在爱荷华大学的博士学位 , 在进入医学院之前 , 他还有大约6个月的时间 。 他决定利用这段时间开始一个自己感兴趣的“疯狂项目”:看看能量场是如何影响身体的 。 他制作了几种发射电磁场的装置 。 据查 , 地球磁场根据维度不同大约是0.5高斯左右 。 Carter的装置磁场强度是地球磁场的10到100倍 , 是核磁共振的1/1000 。 当动物在没有金属的笼子里自由活动时 , 就处在这些装置产生静态电磁场中 。 他开始每天在小鼠身上进行7到24小时的测试 。
在Carter开始“疯狂项目”的几个月前 , 医学博士生Sunny Huang加入了Sheffield的实验室 。 她正在开展一个与糖尿病有关的项目 , 需要在小鼠身上练习测血糖 , 因此Carter给了她一些实验动物 , 其中包括2型糖尿病的小鼠模型 。 Huang很快注意到暴露在电磁场中的小鼠的血糖水平只有未暴露的一半 , 她向Carter展示了这些数据 。
当Carter看到数据时 , 完全不相信结果 , 他认为是Huang在测血糖时出了纰漏 , 或是血糖仪出了问题 。 于是 , 二人重复测试了小鼠血糖 , 结果发现糖尿病小鼠的血糖是正常的 。
随后 , Carter和Huang将数据展示给了糖尿病研究员Dale Abel 。 Abel看到数据后说:“听着 , 你得用两三种不同的方法来证明给我看 。 ”
为此 , Carter和Huang在三种不同的糖尿病小鼠模型上测试了电磁场暴露 , 结果表明每一种小鼠的血糖都比暴露在非活动装置下的对照组更低 , 对胰岛素更敏感 。 当这些动物接受7或24小时的治疗时 , 结果没有什么不同 。
此前的研究表明 , 细胞利用电磁场进行迁移 , 而这个过程部分是由一种称为超氧化物的分子介导的 。 超氧化物是一种活性氧 , 其功能类似于分子天线 , 可以接收电信号和磁信号 。 2型糖尿病患者的超氧化物水平升高时与血管问题和糖尿病性视网膜病变有关 。 为了研究电磁场是如何发挥作用的 , 研究人员从动物肝脏中提取超氧化物分子 , 发现暴露在电磁场中对血糖和胰岛素抵抗没有任何影响 。
Huang说:“我们认为 , 这种分子是细胞内发生的许多其他过程的信号 , 这些过程使细胞逐步适应 , 从而逐步改善血糖 。 ”
本文图片
耶鲁大学研究代谢和代谢控制的Douglas Rothman没有参与这项研究 , 他说:“他们的发现非常有趣 , 如果可以通过静电场逆转肝胰岛素抵抗 , 这的确很重要 。 如果能在一个更简单的系统中 , 比如一个非生物系统中 , 建立一种能显示磁场和电场对超氧化物反应性的显著影响将是非常好的 。 ”
不过 , 作者在论文中承认 , 许多蛋白质的作用机制仍不明确 , 进一步对其进行探索将是未来研究的主题 。 他们还计划在更大的动物和人体上测试这项技术 。 Carter和Huang还有他们的同事已经成立了一家公司 , 名为Geminii Health , 他们致力于将这种疗法商业化 。
未参与这项研究的瑞典卡罗林斯卡医学院研究2型糖尿病的Juleen Zierath教授说:“我认为这项研究非常了不起 。 作者们做了彻底的工作来说服自己 , 他们看到的东西值得进一步研究 , 而不仅仅是一件人工制品 。 ”
Zierath表示 , 作者确实要进行非常仔细的校准研究 , 以证明这对糖尿病患者有效 。 但如果没有有害的副作用 , 这可能是帮助控制糖尿病的有趣方法 。
【电磁场|意外发现!暴露于电磁场中可以治疗2型糖尿病!】Zierath补充说:“这项研究还告诉我们 , 睁大你的眼睛真的很重要 。 因为作为一名研究人员 , 有时候你真的会看到一些非常出乎意料的事情 。 不要忽视意料之外的结果 。 花点时间 , 就像这些作者一样 , 尝试深入研究细节 。 ”
论文链接:
http://doi.org/10.1016/j.cmet.2020.09.012
推荐阅读
- 三星堆遗址|直击三星堆发布会|雷雨:四号坑灰烬中发现纺织品痕迹
- 地球|科学家发现证据,表明地球内部或存在大型海洋,这可能吗?
- 恐龙|恐龙也怕患癌症?新发现,科学家在恐龙化石中检测出恶性肿瘤痕迹
- 昆虫|近亿年前的虫珀里藏只“小怪兽”!中国科学家发现昆虫新物种
- 抑郁症|怀疑是抑郁症,早期有这7个表现,及时发现,别延误治疗
- 昆虫|恐龙时代“臭大姐”竟然长巨角?!我国科学家发现亿年前昆虫新物种
- 物种|海南发现新物种小姬蛙!研究近9年才确定,被认为是易危物种
- 火星|毅力号在火星上有了新的发现,古生物真的存在
- 陨石|澳洲淘金客意外发现46亿年前陨石,大赚130万
- 海南|海南又双叒发现新物种,最小体型仅有23毫米!背后还有这些故事
