极限挑战|《极限挑战》节目组终于回应,发声明道歉,评论区被艺人粉丝占领
9月21日 , 《极限挑战》节目组终于对热门搜索榜单上挂了一天的事情进行了回应 。 发生明类在节目中出现的错误道歉 , 就在此前 , 艺人刘宇宁也通过个人社交账号对这件事进行了道歉 。 《极限挑战》节目组终于回应 , 发声明道歉 , 评论区被艺人粉丝占领 。
极限挑战|《极限挑战》节目组终于回应 , 发声明道歉 , 评论区被艺人粉丝占领//娱乐频道 http://ent.jing111.com/
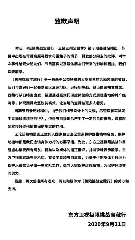
在极限挑战节目组的官方社交账号上发布了一张图片 , 而这张图片就是节目组对于刚播出的这档节目中出现的错误示范发出的道歉声明 。 也算是为经历了一天的事情终于有了回应 , 对于节目组这样的状态 , 艺人的粉丝也是非常的不满意 。
极限挑战|《极限挑战》节目组终于回应 , 发声明道歉 , 评论区被艺人粉丝占领//娱乐频道 http://ent.jing111.com/
极限挑战|《极限挑战》节目组终于回应,发声明道歉,评论区被艺人粉丝占领。在极限挑战节目组放出的道歉声明中 , 首先对于为各方引起的影响和困扰表示歉意 , 然后又表示自己做这档节目的原因是希望通过明星来让更多人关注到西藏攻坚脱贫实效 , 让当地的宝藏被更多人看见 。 同时也声明节目在细节设计上出了问题 , 但没有发生实际的采摘珍稀植物 。
极限挑战|《极限挑战》节目组终于回应,发声明道歉,评论区被艺人粉丝占领。
极限挑战|《极限挑战》节目组终于回应 , 发声明道歉 , 评论区被艺人粉丝占领//娱乐频道 http://ent.jing111.com/
极限挑战节目组对于事件终于进行回应 , 发声明道歉之后 , 评论区也被艺人粉丝占领 。 可以很明显看到 , 粉丝们都纷纷表示:要求节目组给刘宇宁道歉 , 因为刘宇宁在风口浪尖被骂了一天 , 节目组现在才进行回应 。
极限挑战|《极限挑战》节目组终于回应 , 发声明道歉 , 评论区被艺人粉丝占领//娱乐频道 http://ent.jing111.com/
其实让刘宇宁粉丝这么愤怒的在评论区要求节目组给刘宇宁道歉也不是没有道理的 , 因为作为节目组的策划 , 首先在细节的把控上并没有做到满分 , 而在做节目的时候就应该提前查好资料 , 所以这锅也并不是应该又刘宇宁一个人来背 。
极限挑战|《极限挑战》节目组终于回应 , 发声明道歉 , 评论区被艺人粉丝占领//娱乐频道 http://ent.jing111.com/
极限挑战|《极限挑战》节目组终于回应 , 发声明道歉 , 评论区被艺人粉丝占领//娱乐频道 http://ent.jing111.com/
甚至能够在刘宇宁当天发出的道歉声明中看到 , 刘宇宁的道歉声明中说自己所采摘的雪莲其实是道具 , 是节目组早已放到规定的位置 。 而他们艺人做这样的行为 , 完全是因为想要通过自身的力量来宣传西藏 , 但没想到却因为他的举动给观众带来了不正确的引导 , 因此刘宇宁表示自己再醒来看到这件事之后 , 就进行了道歉回应 。
极限挑战|《极限挑战》节目组终于回应 , 发声明道歉 , 评论区被艺人粉丝占领//娱乐频道 http://ent.jing111.com/
其实艺人在节目中没有做到相应的知识了解 , 做出这样的举动道歉也是应该的 , 而粉丝们也是表示会以后与自己的偶像注意这方面的知识 , 注意动植物的保护 。 但真正让粉丝们感到愤怒的则是 , 刘宇宁在中午的时候就发表了道歉声明 , 但是在当天下午两点的时候 , 极限挑战节目组依然在进行宣传 , 并没有对事件进行回应 。
极限挑战|《极限挑战》节目组终于回应 , 发声明道歉 , 评论区被艺人粉丝占领//娱乐频道 http://ent.jing111.com/
极限挑战|《极限挑战》节目组终于回应 , 发声明道歉 , 评论区被艺人粉丝占领//娱乐频道 http://ent.jing111.com/
从节目中的截图以及后来有专业人士进行科普之后就可以发现 , 当天刘宇宁手上所拿着的雪莲并不是真的雪莲 , 而是另一种植物水母雪兔子 。 但其实根据其他人进行的科普来看 , 在西藏这个地方 , 即使不是节目组所谓的雪莲是水母雪兔子这种植物 , 也是非常珍贵的 。
极限挑战|《极限挑战》节目组终于回应 , 发声明道歉 , 评论区被艺人粉丝占领//娱乐频道 http://ent.jing111.com/
其实刘宇宁能够及时对这件事进行回应 , 也能够看出确实是比较关注这件事情的 , 而在看了节目组的行为之后 , 也能够理解刘宇宁粉丝的愤怒之情 。 但不得不说 , 无论是作为艺人还是节目组 , 在想要进行自身宣传正能量这件事之前一定要做好相应的知识储备 , 不要再发生这样的事情 。
推荐阅读
- 细胞|“首个人类胚胎完整模型”!两篇《自然》报道重大进展
- 地球|地球或将再次发生磁极翻转
- 长江|长江断流?你信吗?
- 四川军屯锅魁,在家自制,绝对耐心的挑战
- 武汉|《柳叶刀》:武汉人群新冠抗体阳性者占6.9%,其中82%系无症状感染
- 《 苹果燕麦粥》的制作方法
- 中和抗体|王辰团队《柳叶刀》发文,武汉人群研究显示新冠中和抗体至少可以维持9个月
- 【养生厨房】今日菜谱——《草头排骨》
- 种族主义|《纽约时报》煽动对中国的种族主义,美网友群起斥责
- 种族主义|《纽约时报》报道煽动针对中国的种族主义,作者竟然是华人!
