空调|一张图看懂大金家用空调各个系列的区别

大金家用空调的各个系列
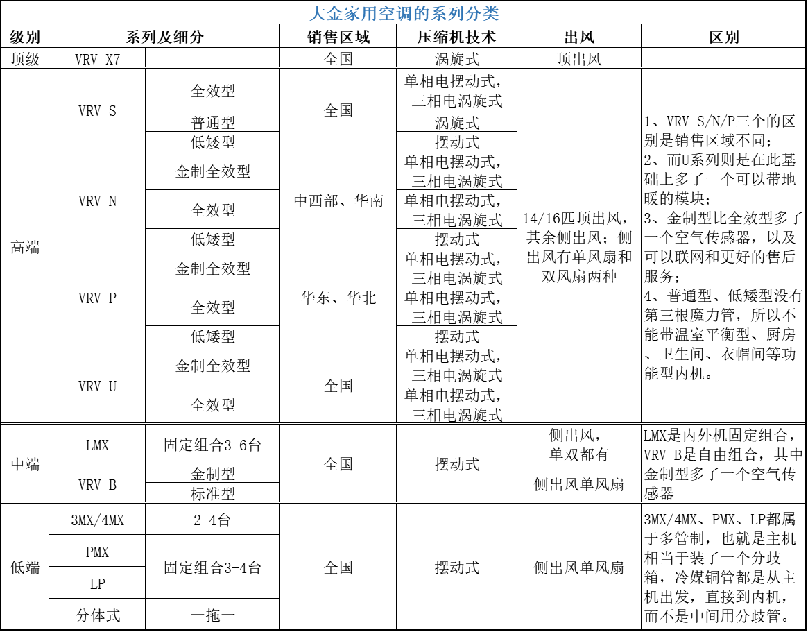
【空调|一张图看懂大金家用空调各个系列的区别】这是大金家用空调的各个系列 , 我把它们划分为顶级、高端、中端、低端四个级别 。 其中顶级的VRV X7系列为顶出风的 , 在家用领域只能用于别墅 , 主要还是为工商业等大型场所使用 。
最常用的还是其高中端系列 , 其中高端领域的VRV S/P/N三个类型是一样的 , 只是销售的区域不同 , 在我们华东地区是销售P系列 。 而VRV U系列是在此基础上增加了可以带地暖的模块 。 在我们华东地区销售的P和U系列里面又细分了金制全效型、全效型、低矮型三种 。 金制全效型和全效型是各种内机都能带 , 区别是金制型的多了一个空气传感器 , 以及可以联网的功能 , 和更好的售后服务 。 而低矮型由于没有第三根魔力管 , 所以不能带温室平衡型、厨房、卫生间、衣帽间等功能性内机 。
中端的LMX是内外机固定组合 , VRV B则是自由组合 , 是在LMX基础上升级而成 , 以后LMX将会停产 。
低端的3MX/4MX、PMX、LP都属于多管制 , 也就是主机相当于装了一个分歧箱 , 冷媒铜管都是从主机出发 , 直接到内机 , 而不是中间用分歧管 。
大金的压缩机是采用摆动式还是涡旋式 , 是比较容易区分的 。 凡是220V单相电的都是采用摆动式压缩机 , 380V三相电的都是采用涡旋式压缩机 。
好了 , 这篇就简单介绍到这吧 。
推荐阅读
- 教你自制岩烧乳酪
- 【夜读】豆腐飘香
- 感受松软海绵蛋糕“弹弹弹”
- 茶香四溢的慕斯蛋糕
- 意大利肉酱面做法分享
- 青团,味道清香,口感Q弹
- 教你自制广式月饼
- 地球|地球是一颗多大的行星?看看这10张太阳系天体对比图
- 七种蔬菜自带“有害物质”,食用前要焯水,为了健康别图省事
- 蒜泥肥牛只需1碗料汁
