新冠疫苗|谁是王者?169种新冠疫苗进程大揭秘,中国目前走在前列
本文图片
根据WHO数据显示 , 全球新冠病毒感染人数在本周内已超过2200万 , 死亡人数超过78万 。 从去年爆发至今 , 相当于每分钟就有2个人因新冠病毒感染死亡 。
全球激烈的新冠疫苗竞赛 , 不是国与国之间的竞赛 , 而是一场与病毒之间的争夺战 。
世卫组织最新公布的候选疫苗草案 , 已有169种疫苗处于试验阶段 , 其中30种进入临床试验阶段 , 6种已处于三期临床试验阶段 。
七种类型疫苗优缺点比较
上观数据统计了这169种疫苗 , 大概属于以下7种类型:
本文图片
其中最多的是重组蛋白疫苗 , 共有58种 。 其次是不可复制性病毒载体疫苗 , 军事科学院军事医学研究院生物工程研究所陈薇院士领衔研究的Ad5-nCoV , 就是属于这一种 。 Ad5-nCoV的I期临床研究结果5月22号发表在国际知名刊物《柳叶刀》杂志(Lancet)上 。 主编理查德.霍顿评价称:疫苗安全、耐受性好 , 能快速诱导免疫反应 。 7月20日 , Ad5-nCoV的Ⅱ期临床试验结果发布 , 成为全球首个正式发表的新冠疫苗Ⅱ期临床试验数据 。
本文图片
不过 , 灭活类疫苗研发速度较快 , 进入三期临床试验的6种疫苗中有一半都是灭活疫苗 。 14种灭活疫苗中 , 6种由中国团队开发 。
灭活疫苗是最传统的经典技术路线:即在体外培养新冠病毒 , 然后将其灭活 , 使之没有毒性 , 但这些病毒的“尸体”仍能刺激人体产生抗体 , 使免疫细胞记住病毒的模样 。 该疫苗的优点是制备方法简单快速 , 安全性比较高 , 它是应对急性疾病传播通常采用的手段 。 灭活疫苗很常见 , 我国常用的乙肝疫苗、脊灰灭活疫苗、乙脑灭活疫苗、百白破疫苗等都是灭活疫苗 。
疫苗研发多线并行 , 国际竞争与合作共存
疫苗开发是一场长距离跑步竞赛 , 至少要经过临床前研究、临床一期、临床二期、临床三期共四个阶段 。 因为疫情十分严重 , 世卫组织希望可以在6-18个月内把疫苗开发出来 , 这意味着将同时执行某些不同的测试阶段 , 而不是一个接一个地执行 。
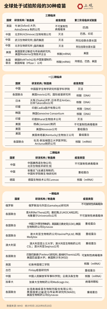
目前已经进入临床试验的30种疫苗是这场比赛的种子选手:
本文图片
(注:俄罗斯已宣布注册的疫苗Sputnik-V , 在WHO的数据库中仍处于一期临床试验阶段)
根据WHO的统计 , 从数量来看 , 进入临床试验的中国研发的疫苗数量第一 , 有7种;美国研发的有4种 , 英国和印度各研发2种 , 韩国、德国、日本、加拿大、澳大利亚、俄罗斯各研发1种 , 各国联合开发8种 。
本文图片
疫苗通过临床前测试、第一阶段安全性试验、第二阶段扩展试验后 , 第三阶段就进入有效性测验 。 国内疫情已基本恢复 , 因此验证疫苗的有效性必须通过国际合作进行 。 其中国药集团与武汉、北京生物研究所研发的两种灭活疫苗 , 会在阿联酋开展三期临床试验 ,德国BioNTech公司、中国复星(Fosun)制药有限公司和美国辉瑞(Pfizer )公司联合研发的核酸mRNA疫苗在阿根廷、巴西、美国开展三期临床试验 。
国药集团灭活疫苗预计年底上市 , 康西诺未开始三期但已获国家专利
目前全球进入三期临床试验的疫苗有6种:
本文图片
8月11日 , 陈薇院士团队及康希诺生物联合申报的新冠疫苗(Ad5-nCoV疫苗)专利申请已被授予专利权 , 这是我国首个新冠疫苗专利 。
8月18日康西诺在港交所发布公告称二期临床试验已完成 , 但截至发稿时 , 三期临床试验尚未入组 。
由国药集团和北京、武汉生物研究所联合研发的两种灭活疫苗 , 则已于6月23日在阿拉伯联合酋长国启动了国际临床三期试验 , 试验结束后灭活疫苗就可以进入审批环节 , 预计今年12月底能够上市 。 预计北京生物制品研究所的灭活疫苗年产量能达1.2亿剂 , 武汉生物制品研究所的灭活疫苗年产量能达1亿剂 。
已进入三期临床的疫苗大部分表示将在年底或者明年初开始生产 。 按照全球疫苗免疫联盟主任Seth Berkley所说:“我们的目标是在2021年底之前生产20亿剂疫苗 。 "
如果进展顺利 , 莫德纳公司、国药集团、BioNTech等机构到2021年底基本可生产20~25.2万支疫苗 , 基本可满足全球目标需求 。
技术、政治和资本合力角逐的游戏
疫苗研发和生产的投入巨大 , 根据CEPI(流行病预防创新联盟)的预计 , 研发部分需要3.792亿美元至6.750亿美元 , 而到了生产阶段 , 因为新冠病毒的高传染性 , 生产线需要满足P3实验室要求 , 并与其他的疫苗生产线独立开 , 所以需要新建疫苗生产车间 , 又会产生巨大开支 。
高投入、高风险的疫苗开发 , 背后必须有雄厚的资金支持 , 但成功后面临的就是巨大的市场 , 这笔账算下来 , 投资界的大佬们纷纷押宝新冠疫苗 。
以牛津大学疫苗研发团队Vaccitech为例 , 其创始人牛津大学教授夫妇Sarah Gilbert和Adrian Hill仅持股10% , 其实际控制人为Oxford Sciences Innovation (OSI牛津科学创新基金) , 这是一家出自牛津大学的创业孵化器 , 主要关注医疗健康领域 , 投资者来自全世界 , 包括腾讯、复星、红杉资本中国基金 。 如果研发成功 , 牛津疫苗将由生物制药公司阿斯利康负责生产 , 其近日承诺将提供超过20亿剂新冠疫苗 。
联博集团分析师认为明年新冠疫苗市场价值将达到200亿美元 , 这是赛道如此拥挤的原因 。 但与此同时 , SARS疫苗研发的失败也让许多人对新冠疫苗的研制抱有谨慎态度 , 生命科学领域的专家亚历山大·纽肯说:"疫苗或药剂的安全有效性无法保障 。 我们估计 , 目前正在测试的疫苗中 , 97%的疫苗以失败告终 。 "
【新冠疫苗|谁是王者?169种新冠疫苗进程大揭秘,中国目前走在前列】不过 , 为了确保本国供应 , 各国政府已经纷纷行动起来 , 提前预订成败未定的疫苗 。 例如荷、法、德、意组成了四国联盟与阿斯利康就供应至少3亿剂新冠疫苗达成协议 。 美国政府则与生物科技公司Moderna签署了15亿美元购买1亿剂新冠疫苗的合同……相比之下 , 第三世界国家则处于不利地位 。 世界卫生组织总干事谭德塞18日表示 , 应反对疫苗领域出现的“民族主义” , 一旦确定研发出有效的新冠疫苗 , 世卫组织战略咨询小组将提供有关合理、公平分配疫苗的建议 。
推荐阅读
- 甲状腺疾病|甲状腺疾病患者可以接种新冠疫苗吗?北京疾控释疑
- 核酸检测|新冠病毒突变可以逃避核酸检测?没那么容易
- 麦卡锡|美众议院少数党领袖麦卡锡透露自己曾感染新冠,当时却不知道
- 新冠疫苗|新冠疫苗保护效力并非百分百,接种后仍需注意个人防护
- 疫苗|西安确诊病例系接种疫苗后感染,专家:不必怀疑疫苗
- 北京疾控|北京疾控:甲状腺疾病患者新冠疫苗预防接种注意这些事
- 接种疫苗|专家:接种疫苗使世界变得更加美好
- 新冠疫苗|好消息!我国又一个新冠疫苗获批紧急使用
- 新冠病毒抗体|我国科学家刊发重要研究成果:新冠抗体产生后至少可持续9个月
- 疫苗|你还在犹豫要不要接种新冠疫苗?看看科学分析怎么说
